文|大望财讯
近年来,白酒行业一直受到资本市场的火热追捧,茅台一直占据着“老大”的位置,行业中更是有不少企业通过将贴标酒宣传成茅台酒来提升“热度”。
但在最近两年,开始有公司选择与茅台“分家”,其中就包括白金酒、天朝上品、习酒。与前两家公司不同的是,习酒在分家之际成立了一家新公司——贵州习酒投资控股集团有限责任公司(以下简称“习酒集团”)。
目前,新公司即将迎来成立一周年。但是,大望财讯注意到,这一年,习酒经历颇多。
“前掌门”张德芹回归舞台,习酒真的要上市了吗?
二十世纪五十年代,贵州地区曾流传着“想当好县长、首先抓酒厂”,于是在1952年,贵州省仁怀县工业局以700元的价格收购了一个小作坊来办酒厂,而该酒厂就是习酒的前身。到了1967年,习水大曲的出现,让这个小酒厂变成了有名的“贵州省习水酒厂”。可好景不长,由于经营不善,习酒的业绩每况日下。在1988年,被茅台收购。
在被收购前几十年,习酒发展规模并不大。公开数据显示,1998年-2018年,习酒累计实现销售额250.99亿,利润32.70亿元。但在此之后,习酒进入快速发展时期,2019年-2021年,习酒营收分别为80亿元、103亿元、156亿元。
在2022年6月,习酒在《致习酒全国经销商、合作伙伴,全体员工的感谢信》中透露,截至6月15日,习酒销售破100亿元,完成上半年销售计划。
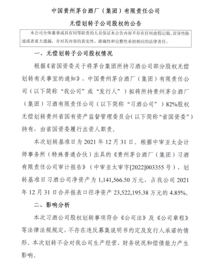
在经历了快速发展的两年半后,习酒“单飞”了。2022年7月12日,茅台集团在其官方网站发布公告称,拟将所持贵州茅台酒厂(集团)习酒有限责任公司82%股权无偿划转贵州省国资委持有,由贵州省国资委履行出资人职责。

从国家企业信用信息公示系统平台可以看到,2022年7月15日,习酒集团正式成立,注册资本37.5亿元,法定代表人兼董事长为张德芹。
值得一提的是,这是张德芹时隔4年重新“掌舵”习酒。在此之前,张德芹曾于2010年至2018年以习酒党委书记、董事长的身份,带领习酒从不足10亿元规模的小型酒企一路成长至将近36亿元规模。
前不久,习酒方面在《致经销商的一封信》中透露,公司2022年实现含税收入超200亿元。也就是说,在张德芹接手后,习酒在下半年含税收入约100亿元。不仅如此,此前张德芹亲力打造的窖藏1988系列至今还是习酒的拳头产品。
对于习酒“脱离”茅台、创建公司等一系列动作,市场上有声音表示:“这是为独立上市做准备。”与此同时,作为习酒“借壳”的概念股,部分贵州上市公司也受到市场追捧。
大望财讯注意到,自2009年开始,有关习酒要上市的消息不胫而走,但彼时的习酒因其和茅台集团的隶属关系,受到同业竞争限制,上市进程也一直无法推进。在习酒公布“脱离”茅台后,市场上将贵绳股份、贵广网络、*ST天成三家公司当成被习酒“借壳”的“优选”。受上述传闻影响,2022年7月13日到7月20日期间,*ST天成有5个交易日收报涨停,贵州网络的股价也在2022年7月14日到7月20日的5个交易日内,累计上涨45.23%。
但于2022年7月20日,*ST天成、贵州网络先后发布公告进行澄清。在公告中,两家公司均坦言:公司不涉及“酒企借壳、重组”相关情形,市场关于公司“酒企借壳、重组”相关传闻不属实。
在中国酒业智库专家欧阳千里看来,习酒在未来很长的一段时间,以自己本身敲钟的可能性都很小,除非通过“借壳”上市或者冲刺港股。
不过,前不久贵州省金融工作办公室发布的2023年度上市挂牌后备企业名单中,并未出现习酒的身影。
其实,自习酒“单飞”后,除了关于上市情况,其产品“价格倒挂”、产品销量差等问题,也引发公众关注。
独立的日子不好过,拳头产品陷入“价格倒挂”
春节期间,无论是走亲访友还是团员聚餐,白酒仍是传统年货重点选购对象之一。可是,在今年春节,不少品牌产品价格下跌。据浙江酒类流通协会消息,某酒商交易平台最新监控数据显示,自2022年12月末至2023年1月初的30天内,在该平台入库的500多款主流产品中,有430多款出现了不同幅度的价格下滑,价格上涨的仅有120余款,下跌占比超7成。
在众多价格下降的品牌中,习酒成了“跳水冠军”。据多家媒体报道,2022年12月末至1月初,习酒的窖藏1988的一批价一度跌破500元,与出厂价568元价差超10%。
据了解,对于白酒产品来说,“一批价”反映了厂家对该产品市场价格走向的判断,同时也是商家、投资者、消费者参考的重要指标。所以,一批价会对产品交易产生很大影响。
事实上,窖藏1988作为习酒的拳头产品,其销售额对于公司整体业绩有很大影响。据了解,2017年,习酒实现营收35.78亿元,其中以窖藏1988为主的窖藏系列实现营收14.81亿元;2018年习酒销售额56.89亿元,窖藏系列在销售占比中首次超过50%。2019年,习酒实现营收79.8亿元,窖藏系列占比53.10%。
与此同时,习酒的另一个单品“君品习酒”一批价也从2022年8月初的935元左右,跌至2023年1月初的880元左右。
有经销商公开表示,进入2023年1月,君品习酒建议零售价虽然是一瓶1498元,但出手价一般在880元左右;窖藏1988的建议零售价是一瓶898元,但是相当一段时间批发价都是3000元一件(6瓶)。
据“今日酒价”数据显示,6月16日“君品习酒”53度500ml的行情价为880元,较其官方指导价1498元下滑约41.26%。而窖藏198853度500ml的行情价为500元,较其官方指导价898元下滑约44.32%。
大望财讯查询后发现,目前窖藏1988在习酒官方旗舰店的券后价为608.4元。为提高销量,习酒还推出了“6月4日-6月20日期间累计消费满额赠产品、华为手机”的活动。

在价格下降的同时,窖藏1988的销量却在下降。通过天猫平台显示的数据可知,习酒窖藏1988的最高月销量超过2000+,但目前该产品月销仅有100+。
对于产品价格倒挂情况、销量下降,欧阳千里向大望财讯表示,习酒产品价格倒挂,属于市场正常现象,和脱离茅台并无关系。企业追求业绩,市场出现动销不畅,价格自然倒挂。
除此之外,大望财讯注意到,自张德芹重返“高位”以来,除了“君品文化”、“创新发展”和市场动销外,他并未公开对外提及具体战略规划以及习酒当前生产经营情况。
但是,20023年作为习酒脱离茅台的“开局之年”,其业绩情况备受瞩目。未来,习酒能否解决拳头产品价格倒挂问题、拟定并完成业绩目标,大望财讯将持续关注!


评论