文|青眼
本月初,欧莱雅集团的风险投资基金BOLD对外宣布领投了一家以合成生物学技术创造下一代高性能活性成分的公司;近日,华熙生物与医疗产业头部投资机构赋远投资成立了国内第一个、也是唯一一个专注于合成生物的产业基金……
国内外美妆行业头部企业的新动作,无疑是给合成生物学这一技术在化妆品行业的发展添了一把新火。
“第三次生物技术革命”“以生物造万物”,这是业界为合成生物技术下的注脚。欧莱雅、资生堂、华熙生物、珀莱雅……现如今,美妆行业也有越来越多企业投身合成生物学的研究。时至今日,合成生物学在化妆品领域的发展现状到底如何?企业还有哪些创新的机会?
合成生物“未来已来”
公开资料显示,合成生物学是一项生命科学、工程学、基因组学、信息学、数学、化学等多学科交融的新兴技术,主要运用于工程技术来设计和构建新的生物部件、设备和系统,以实现自然界中不存在的新颖功能或生命形式。

巨大的发展前景和市场潜力,使得合成生物近年来也成为了资本青睐的焦点。有合成生物行业分析报告指出,2015至2020年间,我国每年的合成生物学领域投融资数量仅有个位数,2021年,合成生物学市场投资热度暴增,仅一年时间就激增16例。而2022年,中国合成生物学领域的投融资事件已达到47起,融资金额超71亿元,融资规模和笔数为历史最高,市场一片繁荣。
另有公开数据显示,仅2021年度,全球合成生物领域初创企业的融资额已超过千亿元人民币,其中不乏高瓴、红杉、基石等海内外PE巨头的身影。
在对比合成生物技术之于化妆品、食品、燃料、医药等行业之时,美国某合成生物创业公司首席技术官就曾表示,“与开发其他合成生物技术产品通常需要十年或者更长时间相比,化妆品的上市速度和市场演变可以在几个季度或一年内发生。”
“合成生物学推动了人类从解读生命到编写生命、创造生命的跨越。”在今年5月的第七届中国化妆品趋势大会上,国内合成生物领军企业中科欣扬的高级科学家吴孜斩钉截铁地说道。
青眼梳理发现,从规模生产难度、监管准入门槛、下游市场需求、产品开发周期等维度考虑,现如今,美妆已成为合成生物重要的变现抓手,合成生物学已成为化妆品全产业链共同关注的主要赛道之一。

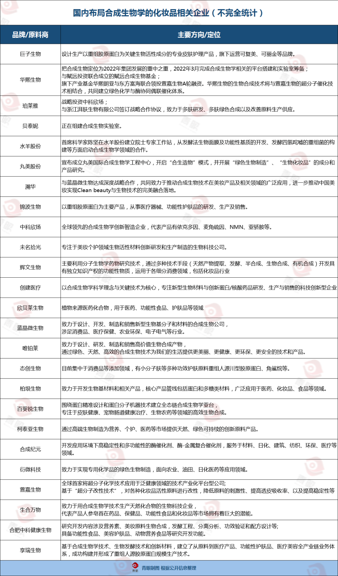
典型如华熙生物,有公开资料显示,华熙生物自2018年便开始布局合成生物,如今已经完成了合成生物学所需要的“平台—人才—技术—转化”的所有环节,围绕功能糖、蛋白质、多肽等六大类物质,做到特定产出。
就在上周,华熙生物还与中央美术学院共同设立了“合成生物奖学金”,旨在鼓励和推动合成生物学范围内关于生命的艺术创作。前端研究和消费者、市场教育双管齐下,合成生物学技术显然已被华熙生物提升到了企业战略高度的布局。
此外,诸如珀莱雅、贝泰妮、水羊股份等头部美妆上市企业也都在通过投资、组建合成生物实验室、引入科学家等方式入局合成生物学技术应用领域。
在上游企业,合成生物赛道更是成为资本追捧的热点。据青眼不完全梳理发现,2022年获得融资的一众合成生物相关企业中,蓝晶微生物、未名拾光、百葵锐生物、态创生物、生合万物等20多家企业都有涉足化妆品领域。
比如在今年1月,国内蛋白技术平台公司引加(上海)生物医药科技有限公司宣布完成近亿元A轮融资。据了解,该公司将利用本轮融资加快布局构建合成生物学技术新平台。这也是2023年美妆行业的开年资本“第一投”。
不只是国内美妆企业,据公开报道显示,去年7月,欧莱雅就联合投资机构和蓝晶微生物共同发起天工开物生物经济产业加速平台;资生堂中国旗下资悦基金,其近亿元的首笔投资就给了创健医疗,而创健医疗正是以合成生物学及其关键技术为核心,聚焦于重组胶原蛋白生物材料的研究开发的企业。
爆款成分的“制造机”
从化妆品行业发展大背景来看,品类极致细分和追求产品高功效已成为了大势所趋,加之国际巨头的竞争压力、化妆品新法规的引导和鼓励创新,从头部品牌到新锐国货,行业以“自主成分”为核心的行业科研竞赛早已到了白热化阶段。
不可否认的是,国际大型原料公司和美妆品牌在化学合成、植物提取以及生物发酵等领域具有一定的技术优势,尤其是对活性成分的研究,本土品牌一直处于被“卡脖子”的状态。
这一困境,或因合成生物学的发展得到有效改善。
有行业人士指出,合成生物技术在化妆品领域的应用和开发上处于起步阶段,在技术和应用层面我国与国际市场差距不大,也为国货化妆品原料和品牌商实现弯道超车提供了良好机遇。甚至在部分成分领域,本土化妆品企业已形成了领先优势。
譬如重组胶原蛋白。去年1月在港交所主板挂牌上市,成为“胶原蛋白第一股”的巨子生物,其就是利用合成生物学的方法开发了专有的重组胶原蛋白。另据弗若斯特沙利文资料显示,巨子生物是全球最大的重组胶原蛋白生产企业之一;同时也是全球重组胶原蛋白库最丰富的企业之一。
重组胶原蛋白可以说是巨子生物业绩增长重要支撑。据巨子生物2022年财报显示,去年全年其实现营业收入23.64亿元,同比增长52.3%;净利润为10.56亿元,同比增长24.1%。
另有调查数据显示,合成生物学能够生产60%以上用于美容护肤的功能性原料。因而,在助力化妆品行业成分改革创新的同时,合成生物学也让珍稀原料的产业化成为可能,在满足消费者、社会对“绿色可持续”要求的同时,也能做到为企业降本增效。
比如有“护肤万金油”之称的角鲨烷,具有良好的保湿、修护作用。但据了解,最早的角鲨烷,是从鲨鱼的肝脏中提取角鲨烯后氢化制得,约3000条鲨鱼才能生产1吨角鲨烷。
原料的稀缺性也让这一成分十分昂贵。而合成生物市场的开山鼻祖Amyris就是运用合成生物平台,通过甘蔗和酵母发酵合成了“角鲨烯”成分,再经过去氢处理,得到性质更加稳定的 “植物角鲨烷”,促进了角鲨烷的广泛使用。同时,使用合成生物发酵工艺可确保产品更高的纯度和稳定的价格,且不伤害动物与环境。
总的来说,无论是在突破性的原料研发、降本增效,还是绿色环保等方面,合成生物学正深刻影响着美妆行业的技术变革和产业升级。
国货美妆还能如何借势而上?
可以预见的是,在资本市场、政策等的孵化下,随着技术发展、消费者教育程度的加深,布局合成生物学这条赛道的化妆品企业和品牌将会越来越多。
有观点指出,随着入局企业的增多,合成生物学的“蜜月期”即将结束。未来,资本市场对这一领域的关注点将从概念和故事转向产品的落地,“完成商业闭环”也成为衡量合成生物企业价值的标准。
合成生物学公司卯尽全力促成产品的商业转化,无疑会给美妆原料行业带来新一轮的技术冲击,美妆企业也有望借此实现研发技术上的创新和突破。
站在风口上,合成生物学与化妆品行业还能迸发出怎样的火花?



评论