文|MIR睿工业
近期,在全球范围内应该没有科技企业比英伟达更加炙手可热的了。由于chatGPT引爆了全球市场对高性能,大算力AI芯片的旺盛需求,让GPU芯片独步全球的英伟达站在了风口上,并牢牢抓住了AI时代的算力话语权。英伟达市值也一度突破万亿美元,成为首家市值达到这一里程碑的芯片企业。目前,英伟达的市值排名仅次于苹果、微软、谷歌和亚马逊,成为美股市值第五大公司。
既然要成为巨头,英伟达肯定不会满足于做一个芯片供应商,而是要凭借算力话语权,布局属于英伟达的下游生态。事实上,如今生产生活领域许多场景下有着海量数据的动态分析和处理需求,这对计算机的内存和芯片运算性能提出了更实际的要求,也让英伟达能够很快切入下游多个领域。
这些切入领域除了英伟达布局已久的游戏、汽车,还有最新的机器人领域。2023中国台北国际电脑展(COMPUTEX)上,英伟达CEO黄仁勋发布了多个产品,其中可供第三方进行二次开发的全新自主移动机器人平台Isaac AMR(Autonomous Mobile Robot)。

英伟达此举在移动机器人市场可谓是一石激起千层浪,许多移动机器人业内人士都在关注这个全新的Isaac AMR到底是何方神圣,有什么技术特点?它对现有的移动机器人市场究竟有何影响?它是否会成为搅动移动机器人市场的一条“鲶鱼”?针对这些大家关心的问题,小编今天就来详细聊聊。
01 为什么锚定移动机器人平台?

英伟达之所以瞄准了移动机器人市场则是看好这个行业近几年来的发展态势,以中国市场为例,整体移动机器人市场规模已达到500亿元左右,2018-2022(2022年整体市场受疫情影响处于停滞)年五年平均增长率在15%左右,预计在2024年-2025年移动机器人市场增长势头会逐渐上升, 2030年甚至可达到20%的年增长率,整体市场前景十分可观。
细分来看,目前中国移动机器人市场中,AGV(自动导航车)市场容量较大,但增速相对平缓,AMR(自主移动机器人)增速最快,在中国移动机器人产品占比逐年提高。

(数据来源:MIR DATABANK)
从下游应用需求来看, AGV主要下游行业物流仓储、3PL(第三方物流)、汽车、等行业支撑市场驱动,新能源等新兴行业也保持稳定增长;AMR下游应用行业中,3C电子、物流等行业需求占比较大,对AMR出货影响很大,汽车零部件、医疗两个领域发也贡献了不小的出货量。
2021-2022年中国地区AGV市场下游应用行业增长情况

2021-2022年中国地区AGV市场下游应用行业增长情况

(数据来源:MIRDATA BANK)
但2023年以来,下游制造业进入周期性下滑阶段,市场景气度低,主流下游行业需求下滑,移动机器人市场增长动力减缓,一些行业对移动机器人技术要求较高,而目前移动机器人却不能满足这些高要求场景的需求,因此,移动机器人呼唤新兴技术去突破这些场景,从而给整体市场带来新的需求增长空间。
02 “算法搭台,AI唱戏”
而英伟达此次推出的Isaac AMR移动机器人平台无疑是一次行业技术的提高,这一点集中体现在移动机器人核心的导航技术上。
目前,移动机器人主流导航方式有四种:磁导航 、二维码导航、激光导航和自主导航 。不同导航方式适应不同环境,之间相互补充。

注:采用磁导航、二维码导航、激光导航(设置反光板)方式的移动机器人,均需对应用环境进行不同程度的改造,我们定义为AGV;采用激光SLAM导航和视觉导航的移动机器人,无需铺设导轨,路线自由,实现完全自主导航,我们定义为AMR。目前,国内部分厂商无法实现激光SLAM导航技术的稳定性,开始以激光SLAM+二维码/激光反光板进入AMR市场,激光SLAM导航无人叉车(AMR的一种)进入市场快速增长期,推动AMR市场增速。
如果说目前市场上较为先进的SLAM导航技术是对传统的磁导航,二维码导航,激光导航的一次技术升级,那么英伟达的Isaac AMR就是第二次行业技术升级。
从2023年台北国际电脑展(COMPUTE)爆出来的一些参数来看,Isaac AMR就是一个堆料满满的产品,它结合了从边缘到的计算能力与强大的软件堆栈。这种硬核的技术融合的风格的确很英伟达,它似乎在有意无意地告诉所有受众:“我们又搓了一个多么多么牛逼的东西,你们快来看看!”。

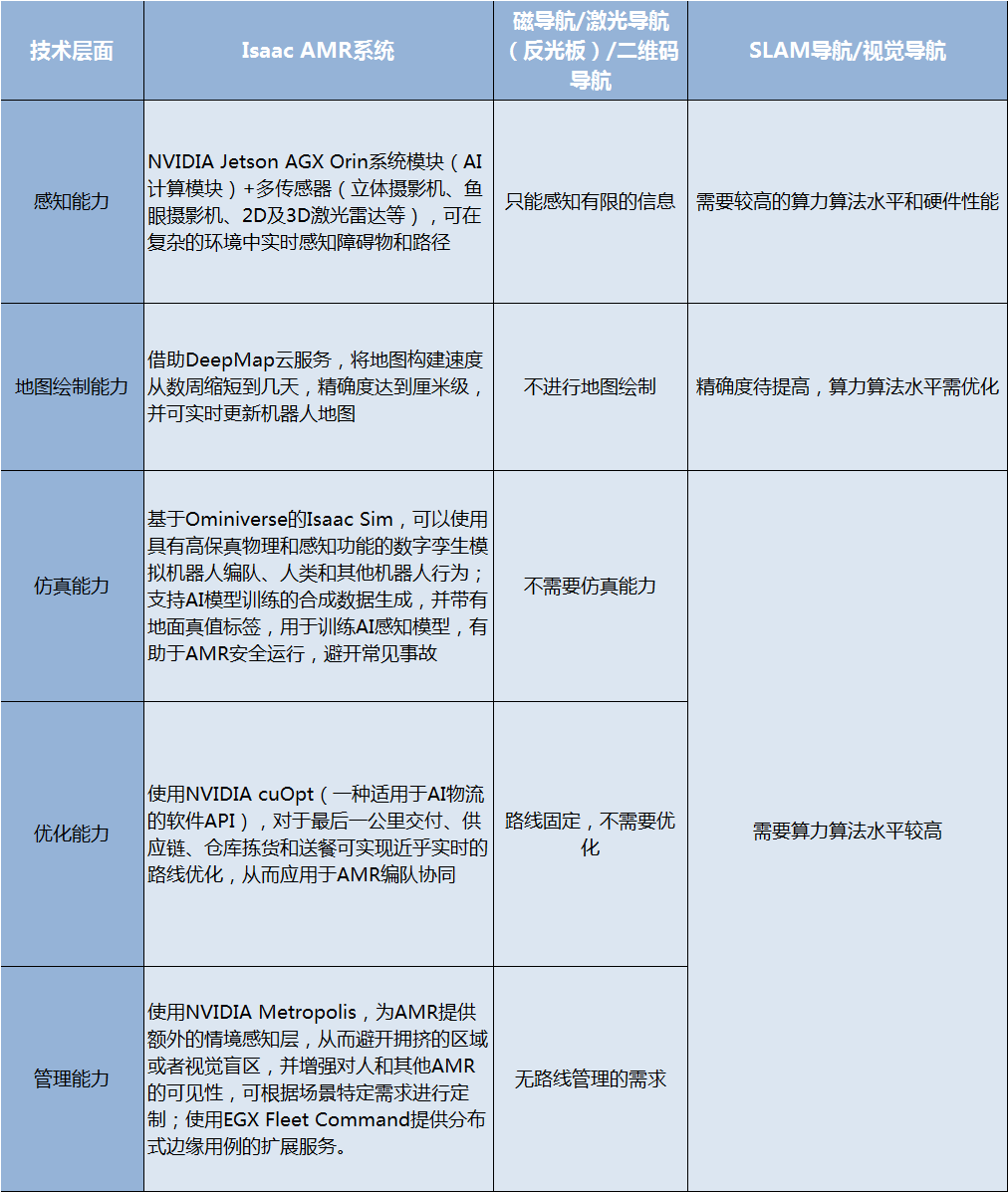
具体来看,Isaac AMR的核心是建立在NVIDIA Nova Orin参考架构的基础上,整合DeepMap、Ominiverse数字孪生模拟、NVIDIA metropolis等等,主打一个“算法搭台,AI唱戏”,与传统移动机器人相比,其在感知能力、地图绘制能力、仿真能力、优化能力、管理能力等技术层面均有大幅度的升级或补充。

值得一提的是,英伟达并不是最近两年才开始布局机器人领域,早在2018年,同样是在台北国际电脑展上,英伟达其实就发布了自主机器平台Isaac,该平台当时包括新款软硬件和一个虚拟仿真模拟器,主要服务于室外环境下的低速配送机器人,如今,英伟达将机器人的应用范围进一步扩大。
最初英伟达Isaac的核心是一个名为Jetson Xavier的计算平台,根据介绍显示,其拥有超过90亿个晶体管,图像、视觉、视频、深度学习等6种高性能处理器,能够同时实时地处理数十种算法,用于传感器处理、测距、定位绘图、视觉感知以及路径规划,让机器人能够从传感器获取输入、定位自身、感知环境、识别并预测附近物体的运动、推理出合理动作并安全执行。
当时,老黄就为AI赋能制造业给出了自己的构想:第一阶段人工智能将实现全新的软件自动化水平,从而帮助诸多行业提高生产力;其后,人工智能与传感器和执行器相结合,将成为新一代自主机器的核心。终有一天,数十亿台智能机器将用于制造、送货上门服务、仓储物流等领域。”并且,为了实现这一目标,在过去5年时间里,英伟达做了许多的研发合作和技术迭代动作。
英伟达在机器人领域合作

虽然英伟达此次发布的移动机器人平台看上去像是一种革命性技术,但在核心的导航技术上也并不是完全摒弃了SLAM技术,而是在其基础上增加了更多的AI能力和云服务,因此可以将其视为AI+机器人的一次有价值的尝试。
03 对移动机器人市场有何影响?
关于此次英伟达发布的移动机器人平台对如今移动机器人市场有何影响这一议题,我们可以从以下几方面来看:
1、技术进步:英伟达全新的移动机器人平台可以看作是AI与移动机器人融合的结果,因此它在某种程度上会推动现有的移动机器人市场的技术发展,并确定未来移动机器人技术发展的大趋势是感知智能化,功能全面化和管理自主化。
2、市场竞争:新技术的发布以及新兴势力(特别像是英伟达)的介入促使其它公司提高自身产品的性能以保证在激烈的市场竞争中保持话语权。目前中国国内移动机器人发展很快,也涌现了一大批优秀的移动机器人企业,像伽智科技、仙工智能、斯坦德、海康机器人、极智嘉等,这些厂商在市场需求、用户体验、产品品质方面都有较强的竞争力,部分厂商还与英伟达在机器视觉技术和GPU加速技术方面进行了合作。
2022年中国AGV市场厂商份额图

2022年中国AMR市场厂商份额图

(数据来源:MIR DATABANK)
3、生态构建:此次英伟达发布的移动机器人平台实际上是一个软件集成和优化的产品,它的底盘使用的是九号公司*RMP Lite 220。并且英伟达的移动个机器人平台还支持第三方进行二次开发,这为国内的移动机器人厂商提供了更多的选择和可能性,可以根据自身的优势特点,选择合适的英伟达平台模块或产品进行集成或改造,以满足不同行业,不同场景的特定需求,达到降低成本,缩短产品推出时间的功效。
反过来,国内移动机器人厂商也可以借助英伟达的生态和市场渠道,扩大自身的影响力,寻找更多的合作伙伴和客户。
*九号公司:一家专注于智能短交通和服务类机器人领域的创新企业,已上市
4、价格影响:很多人觉得英伟达的移动机器人平台是堆料式的炫技型产品,会推高市场是移动机器人产品的价格。但仔细研究就会发现,事实并非完全如此。如上所述,英伟达的移动机器人平台是一个开放式的平台,支持第三方进行二次开发,因此其价格并不固定,会根据不同的应用场景进行变化。例如,在高端市场,英伟达会提供高性能且功能丰富的产品,以满足客户对精度和效率的要求,价格也相对更高;而对于一些有低要求、低预算、低自定义的客户来说,英伟达可能会提供更简单易用的配置,例如减少某些传感器的数量或类型,或者调整甚至简化某些软件模块的功能和参数,价格也相对低;最后,底盘的型号和规格的选择也会根据不同场景的需求而定。
5、新应用领域的拓展:目前主流下游行业需求下滑,移动机器人市场增长动力减缓,因此业内厂商亟需开拓新的应用领域(或更加复杂的场景),为行业带来新的增长动力。英伟达功能全面的移动机器人平台目前看来比较有望达到这一使命,像在物流更加复杂的环节,亦或是安全监控巡视、家庭管理和商业清洁等领域创造更多的需求。
04 结语
经济学家熊彼特在谈到创新这一点时提出:“创新就是建立一种新的生产函数,也就是说,把一种从来没有过的关于生产要素和生产条件的“新组合”引入生产体系。“因此,无论是工业还是非工业,创新的内核要考虑生产要素和生产条件两个重要条件,你可以是采用一种新产品或一种产品的新特征,一种新的生产方法,开辟一个新市场,抑或是掠取或控制原材料或半制成品的一种新的供应来源,甚至是实现任何一种工业的新的组织。
而英伟达显然属于是一种新的产品,但这个产品到底对于现有的市场会有什么样的冲击,也要遵循上述两个条件:看是否能够满足现有行业生产条件,还要看它能否与当下市场的生产要素相兼容,如果你产品太过于高端,则曲高和寡,没有市场。所以还需要考虑该市场的下游行业中的用地、劳动力、资本、技术、行业数据等生产要素。
因此,当我们在谈论英伟达的Isaac AMR是不是搅动移动机器人行业的一条“鲶鱼”时,我们应该注意到目前该领域下游行业的客观条件、实际需求等因素。而像很多人疑问的英伟达的移动机器人平台是不是更好的技术,其实这个问题并没有一个定论,只能说它是一种更加先进,更加全面,更加灵活的技术。对于那些预算有限,场景智能化要求不高的下游行业来说,尽管英伟达的移动机器人平台可以通过简化配置和底盘组合把成本打下来,但是这样一来,其对于现有移动机器人产品的可替代性也就不是那么强了。



评论