文|青眼
近日,先是明星杨颖(Angelababy)起诉某医疗公司侵权登上热搜,后是四家化妆品公司齐齐刊登对明星杨幂的道歉声明,明星被代言、被美妆企业碰瓷的乱象再次引发讨论。青眼进一步调查发现,近一年至少有29家化妆品相关企业被明星起诉,从已公开判决来看,基本上明星一告一个准。碰瓷明星这桩灰色生意,该停停了。
明星扎堆维权,29家企业被告
近日,两起明星侵权案件又让“碰瓷”明星这桩灰色生意走进大众视野。青眼调查发现,目前,大部分明星和企业的纠纷都集中在肖像权、姓名权等纠纷上,也有部分案件起诉案由为人格权纠纷,据《中华人民共和国民法典》规定,人格权包含生命权、身体权、健康权、姓名权、名称权、肖像权、名誉权、荣誉权、隐私权在内的多种权利。
在中国裁判文书网用“明星+人格权纠纷”关键词进行搜索,仅今年已公开的裁判文书就有百余篇,涉及不同行业、不同领域的企业,其中化妆品企业作为被告出现的频率较高。

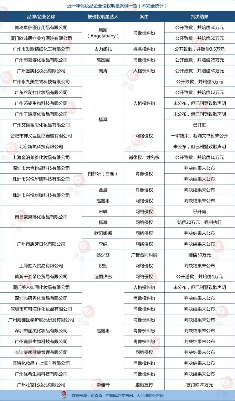
青眼根据公开信息整理了近一年内明星被化妆品企业侵权的案例,发现仅仅部分当红明星涉及的公开诉讼就有超30起。其中杨幂涉及9个纠纷,而赵露思在1年内有超过10起侵权案件开庭/判决。如本月,杨幂收到了包括广州永九美生物科技有限公司(下称:广州永久美)、广东丝蕊社化妆品有限公司等四家企业的道歉信。
上述企业在道歉信中表示,其行为“致使广大消费者误解杨幂女士与我司存在商业代言及商业合作,我司的行为已严重违法,对此我司深表歉意!”
四家企业中,广州永久美为产品的备案方,其他三家企业均为实际生产企业。
法院判决书显示,广州永久美将载有杨幂肖像及姓名的图片用于其“永九美二裂酵母精华海藻面膜”等多款化妆品的产品备案信息及产品外包装中,该行为存在“未得到合法授权时即自行使用或委托他人使用原告肖像和姓名的行为”,构成侵权。
值得一提的是,广州永久美辩称,杨幂方已起诉了其委托代工厂,并获得了12万元赔偿,该笔赔偿款项是由广州永久美方支付,因此其他与品牌相关的企业杨幂方不能再起诉。但法院并未支持广州永久美的说法,最终判决其仍需赔偿杨幂5万元损失。
另外,不仅仅不能冒用明星照片,“明星推荐”“明星同款”等字眼也不得随意使用。
去年9月,广州壮富化妆品有限公司就因冒用“薇娅推荐”“李佳琦推荐”等字样,被罚款20万元。当然,“XX推荐”与明星照片往往会同时出现。
今年年初,万载县人民法院审结的一起明星肖像权侵权案件的判决显示,由于标注“明星同款”并使用了明星照片,也存在侵犯肖像权的行为,涉事店铺被判停止侵权、赔礼道歉并支付侵权费用。
可见,明星在公众中有认知基础,只要明星发起起诉,基本都能成功。因此,企业应当提高法律意识,杜绝侵权行为。
低成本、高回报,“碰瓷”成了个好生意
代言是明星艺人最主要的经济来源之一,代言品牌的知名度也直接关系到艺人商业价值和变现能力。因此,明星一直不遗余力“打假假代言”。
但由于侵权成本低,企业碰瓷明星可以说是野火烧不尽。具体原因有以下几点:
首先,明星的影响力和流量,成为企业“冒用”的重要原因,尤其是知名度高、大众好感度高的明星引流效果越好。如在杨颖和青岛卓护的纠纷中,青岛卓护就直言是因为企业经营困难,看到别人使用杨颖的照片进行引流,也进行模仿。
其次,企业“碰瓷”成本低。相对于直接邀请明星进行品牌代言,“冒用”几乎无成本,即便被起诉也远远小于明星代言费用。
如杨颖在诉讼中举证了她与其他美妆品牌签订的三年广告代言费达到2400万元,平摊下来一年800万元。相比于侵权企业对杨颖的赔偿款50万,千万代言费如同天文数字。
根据上表所示案例,大部分侵权明星案的赔偿款在10万以内,如古力娜扎和广州市发歌精细化工有限公司的姓名权纠纷获3.5万元赔偿;杨幂和上海金泊莱雅化妆品有限公司的肖像权、姓名权纠纷,也仅获得10万元赔偿。
小小的代价就能够在短期内获得明星的影响力,从而起到带货效果,这无疑是一桩划算的买卖,大多数企业就此抱着不会被明星起诉的“赌徒”心理。
再次,青眼发现,大部分涉案企业规模较小、网络影响力不高,这些企业分散在各个渠道,不易被发现,这无疑也增加了明星维权的难度。
目前已公开案件,仅有个别案件是由相关主管部门直接处罚,大部分案件仍然有赖于明星主动维权,而虽然明星维权胜率高,但也无法根除全部侵权行为。
此前也有行业人士向青眼表示,现在平台运营快、审核时间短,流程仍存在许多不合理漏洞,也让一些商家有了可乘之机。
值得注意的是,去年7部门联合发布的《关于进一步规范明星广告代言活动的指导意见》给明星代言戴上了“紧箍咒”,也促使明星集体维权,避免“假代言”给自身带来的负面影响。
一把双刃剑,研发也可以是“代言人”
爱马仕大中华区首席执行官Luc Hennard在接受公开专访时曾表示,不用代言人来代表爱马仕一定程度上塑造了其品牌的独特性,“爱马仕之所以不使用任何KOL和明星作为代言人,是因为产品本身对爱马仕而言就是明星”。
Luc Hennard也表示,涉及美妆行业,KOL和艺人明星可以带来短期流量效应,但是艺人明星本身就像一把双刃剑,能带来好处,也会有劣势,爱马仕还是倾向于让产品自身健康地、可持续地发展。
如他所言,诚然美妆品牌营销仍首选明星代言、KOL种草推荐,但品牌能够实现健康可持续发展的决定性因素仍然是产品品质。
因此,目前独家配方、成分、专利技术也成为企业的“隐形代言人”,如玻色因一直都是欧莱雅的代表性成分,而今提到玻色因无人不想到欧莱雅。
近些年,本土头部化妆品企业在研发的投入更是肉眼可见。比如2022年,贝泰妮研发投入同比增长131.6%,珀莱雅同比增长67%。
对于美妆品牌而言,明星代言只是帮助品牌引流的一种方式,真正能够留住消费者的,还是产品力和科技力。


评论