文|MIR睿工业
2023年已然过半,MIR 睿工业回顾半年以来中国机器人产业的运行状况,发现市场出现了很多新变化,并且有很多业内朋友针对这些变化与我们的研究人员进行沟通。在这里,我将这些变化进行整理,依据MIR 睿工业多年对市场调研的经验,为大家梳理这些变化背后的底层逻辑。
01、人形机器人市场进一步升温
人形机器人赛道火热这个议题其实并不是2023年才开始出现的,早在2022年年中,睿工业就借当时特斯拉准备发布人形机器人“擎天柱”这个话题专门写了一篇文章《当自动化市场谈论起特斯拉人形机器人》,在那篇文章中,笔者着重分析了人形机器人的发展脉络,以及特斯拉布局人形机器人赛道的逻辑。当时我们对人形机器人的商业化其实是持着保守态度的,因为它还有很多问题没有解决,比如制造成本居高不下,场景验证也没有很明确,一些技术问题仍需优化等。当时我还算了一笔账:一台人形机核心的电机数量要求很多,根据2021年特斯拉人工智能日(AI Day)上公布的信息估计,特斯拉人形机身上可能要安装40个不同性能的电机。按照600元/个(功率较低产品)来看,也要24000元人民币,但实际上单价远远不止600元一个,这还没算软件系统和其他各种硬件装置。
但是,一年之后,这个我当初小心翼翼看待的赛道非但没有遇冷反而大有越炒越热之势。甚至有很多二级市场的朋友来咨询,因此,我慢慢觉得这个人形机器人市场并非简单的炒作,于是我跟许多业内人员沟通了,最终我明白了人形机器人背后的核心逻辑。
首先,机器人发展的第一要义是代替人完成一些生产生活任务,最终目的是解放劳动力。在这个前提下,人形机器人的产品定位是与我们传统的一切机器人类型都完全不同。
简单来说,传统机器人经过几十年的发展,它的定位一直处在一种辅助生产和生活的工具或者设备的概念,是机械的或者说是简单智能化的。比如工业机器人,它是一个机械手臂式的结构,通过特定的编程和一些简单的机器学习,可以在固定区域,特定场所,做规定而重复的动作,但不具备独立处置突发(非程序内)问题的能力,基本的操作流程就是“人—编程系统—机器人本体“。比较高阶一点的呢可以在上面安装个视觉系统或者其它的什么软件,帮助机器人实现精确作业,提高效率。
这种工具式机器人之所以能发展起来主要有以下几点:

像工业机器人这类工具式的机器人已经形成了一个比较成熟的业态,根据MIR 睿工业数据统计,仅就中国市场,2012-2022年工业机器人销量从2万多台增长到逼近30万台,十年增长了将近15倍,复合年均增长率26%,这是一个非常可观的数字。
而与之相对的人形机器人其实发展历史也并不短,1968年,日本科学家加藤一郎就研制出世界上第一台真正意义上的人形机器人WAP-1。之后更是涌现了本田阿西莫(ASIMO)机器人、波士顿动力的Atlas机器人、Aldebaran Robotics公司的NAO机器人,Agility Robotics公司的Cassie机器人等一众优秀的人形机器人。
人形机器人在发展初期就具备了一定的”智能载体“的特点,因为人形机器人需要模仿人 类的视觉、触觉、语言,甚至情感等功能,因此除了一些关节等硬件之外,还会在其中配置大量的智能软件系统。基于此,它能够有机会接入人类现有生活、进入所有人类已经存在的场景、使用所有人类正在使用的工具,并且我们一切的生活和生产都不需要为了这种机器人做任何多余、额外的改变。总的来讲,人形机器人与当初的智能手机一样,被视作下一代“智能终端”而存在。
国内人形机布局企业及机构

值得一提的是,在慢慢了解人形机器人产业的过程中,许多人都会认为人形机器人只是以特斯拉为首的厂商进行的一种资本炒作,实际上人形机器人是否真的能像马斯克所说的市场那么广阔,价值那么大都是一个未知。
对于这个问题我们可以换一种角度去看:假设我们要管理一座工厂,有两个选择。一是在传送带、工业机器人(手臂)、机床等设备上都装上一部“电子脑”,让它们成为智能设备,甚至各个智能设备之间可以进行沟通与协调。二是让传送带、工业机器人(手臂)、机床等设备都维持原样或者进行简单的数字化改造,但使用一个拥有“电子脑”的机器人去操作它们。出于效率和成本考虑,你会怎么选?

我想大多数人都会选择后者,因为与其把所有工具全部重新设计,不如生产出能模仿人类外形和行为方式的机器人,这就是人形机器人存在的意义和优势。退一万步来讲,即使这个机器人不是人形机器人也会是其他的什么装置,只不过目前人形机器人有一定的技术积累,它关节更灵活,能适应更多场景,可以集成很多软件系统,且在特斯拉的带动下,凭借其在供应链端的整合优势以及在新材料、电子技术上,自动驾驶等领域的技术积累,有机会实现降低人形机器人生产制造成本的目标。
总而言之,关于人形机行不行的讨论已经没有太大的意义了,因为随着技术的不断演进,最终它不行也得行。重要的是,在未来需要有一个能够把人与工业制造场景连接起来的端口,这个是确定性的,这就是为什么即使市场质疑那么多,依旧还有很多企业布局这个赛道。
02、国产零部件市场资本升温
目前,人形机器人产业存在两个比较奇特的现象:
一,当下人形机器人本体处于领跑位置的玩家,基本上是汽车行业大佬,如特斯拉、本田、丰田,或是科技企业,如小米、谷歌、亚马逊。而看上去似乎更有优势的工业机器人四大家族(发那科、ABB、安川、库卡),以及国内排名靠前的几大机器人巨头(埃斯顿、埃夫特、汇川)反而鲜有入局。
二,当人形机器人概念股迎来井喷时,率先引爆的却还是工业机器人核心零部件——控制器、伺服电机、精密减速机。比如生产线性关节的拓普集团;旋转关节的三花智控;空心杯电机的鸣志电器;滑动丝杠、行星滚柱丝杠、空心杯电机的江苏雷利;伺服电机的汇川科技;谐波减速机的绿的谐波等等,均在人形机器人概念的助力下,有不俗表现。
先说第一个现象,这个很好解释。虽然人形机器人有一部分脱胎于工业机器人而来,但两者也有本质不同。
工业机器人技术较为成熟,市场耕耘也比较久。目前大部分工业机器人厂商的迭代思路大体上就是在原有产品基础上,升级产品功能,为客户提供更好服务,以此收取更高费用,赚取更高利润。这种就是所谓的“延续性创新”,像工业机器人四大家族发那科、ABB、安川、库卡等基本上走的都是这个路子。
而人形机器人本体在AI等智能软件方面的要求远高于工业机器人,并且人形机器人最终目标不是应用于某一个特定的场景,而是要打通人们生产生活中的一切场景,下游市场体量将会更大。这可以被看作是一种“破坏性创新”。这种“破坏性创新”的策略在实践中,高科技企业(尤其是在AI领域有较高建树的)比传统工业机器人企业更具后发优势。俗话说的外来的和尚好念经说的也是这个道理。
对于第二个现象可以从两点来解释:
首先,核心零部件直接决定了工业机器人的性能、可靠性和负荷能力,对机器人整机起着至关重要的作用。从制造成本上看,核心零部件占比也是很大的,像是工业机器人核心三大件减速器、伺服电机、控制器合计占本体制造成本的70%左右。
但是,中国机器人产业起步相对较晚,部分核心零部件的国产化率整体较低,直接制约着整机制造的利润水平。国产机器人本体制造商可以把机器人成本降得足够低,供应链打磨得足够好,把产品价格降下来,靠销售数量将盈亏平衡点拉上去,但这种打法长期来讲对国产品牌发展是不利的。
2022年中国RV减速机市场份额状况

(数据来源:MIR DATABANK)
*纳博特斯克与住友重机均为外资企业,两家合计占据将近60%市场份额
像现在国内工业机器人市场就是这样, 群雄纷争,互相卷来卷去。国内卷不动,大家就往海外卷。不少机器人公司的海外业务占比可能快一半了,甚至一半多。如果不卷,销售额做不大,完不成业绩。有些公司甚至面临的是生存问题。
因此,只有那些真正掌握了底层技术,或者真正能满足客户最本质需求的公司,才能活到最后。那底层技术是什么呢?其实就是我前面讲到的核心零部件,产品的精确度高不高,安全性好不好,性能是否稳定这些都要取决于核心零部件的质量。所以目前业内一些有野心的公司都纷纷在布局机器人零部件板块,有的在资本市场获得了不少的融资。

也有不少机器人领域的后起之秀或者跨界选手也在瞄准这个机会,比如热控巨头三花智控与国内减速机领先者绿地谐波在墨西哥设立机器人零部件生产厂,就是借助三花智控与特斯拉的合作关系拓展相关零部件(电机,减速机)在北美人形机器人和新能源汽车市场的业务。
另一方面,在2022年上半年,由于芯片及原材料价格上涨、人工成本、物流费用持续升高等多方面因素影响,国内外机器人零部件成本均开始上涨。再叠加外资厂商由于缺货及交付周期延长等因素,国产机器人零部件厂商发挥本土化优势,持续扩产保供,最终在涨价潮的冲击下依靠产品的高性价比取得了一定的市场份额。
对于为什么是人形机概念股井喷的时候,国产机器人零部件板块才被引爆这个话题,我认为这并不是必然,即便没有人形机器人这个风口,国产机器人零部件也是要发展起来的,这是“势”。总之,这次资本市场对于人形机零部件的炒作更像是一种“借鸡生蛋”的套路。
预计未来,短则5年,长则十多年,整个机器人行业会再一次整合洗牌,形成一套新的体系。届时,中国机器人行业以运营模式划分将形成开放协同阵容以及垂直封闭阵容两大阵营,前者零部件厂商、本体厂商进行上下游协同,共同打造产品,后者是一些有实力的头部企业从PLC、控制器到本体等实现全自研。
03、AI在机器人领域的应用
从整个机器人历史进化路径来看,经历了从固定到移动,从独立到协作两大阶段,其中诞生了移动机器人,巡检机器人,协作机器人等应用于不同场景且拥有各自特点的机器人种类。
目前大多数服务类机器人都或多或少地存在场景适应性的问题,如无法适应环境变化,环境变化后,用户无法通过简单操作实现场景适配;智能化程度低,行人避障及功能表现不理想;机器人部署流程复杂(如SLAM建图、目标点标注等),所有部署操作只能由机器人现场部署工程师执行,使用者难以操作及参与,且当需要变更时,仍需现场部署工程师进行操作。以商超场景为例:

当然,以上类似问题在工业机器人领域同样存在,影响了工业机器人渗透率的提升,虽然也不乏像协作机器人那种可以与人类并肩作战,且整体更灵活,更智能,更容易合作,更具有适应能力的机型,但是其应用场景(工业和非工业)仍处于不断开拓的过程中,智能化程度也有待提高。
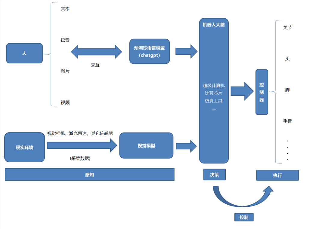
因此属于未来的机器人其落地的前提是产品能提供真实价值,而真实价值的判断在于机器人能否通用(路径:从固定到移动—从独立到协作—从单一到通用)。这就需要机器人的感知能力、思考和决策能力、行动执行能力的全面提升。我们认为AI大模型(如ChatGPT)和人形机器人的搭配,是机器人在迈向通用人工智能道路上的一大步。
从技术本身来看,AI作用于机器人本体要经过四个环节:感知—决策—控制—执行。这其中包含了两个概念即生成式AI(Generative Artificial Intelligence)与具身AI(Embodied Artificial Intelligence)。前者能理解人类的自然语言,并输出文字、图像、声音、代码等,后者能和物理世界进行感知交互,输出各种机械动作。

从业内人士的角度来看,GPT等AI大模型技术应用到人形机器人上,可以为机器人提供“常识”,使其具备理解与推理能力。
比如把螺母拧到螺丝上这个简单的动作,机器人需要很多步骤,示教很多次,甚至还需要一些工装卡具才能完成。但如果把大模型应用进来,假设只需说一句话,不需要中间复杂的编程过程,就能让机器人完成这一工作的话,这个技术就极具颠覆性。我们希望能够把新技术找到合适的应用场景,推广开来。这是机器人本体公司更好适应下个时代的方式之一。
目前,一些机器人厂商也在慢慢尝试在边缘端(介于终端和云端之间,在靠近数据源头的一侧汇集数据,并通过计算机系统就近提供服务)布局面向机器人作业的中模型,能够较为快速处理机器人的传感信息,比如机器视觉信息处理方面,再结合机器人端(终端)部署的运动规划与控制小模型,比如移动机器人的路线规划,这样才能构建出“云边端”一体化的智能机器人系统,完成机器人的智能闭环。
由此可见,在机器人产业发展的下半场,会围绕软硬件再次分化为两类公司:
一类是以机器人核心零部件、精密控制为核心的机器人公司,为行业提供机能强大、高度开放、成本可控的机器人标准产品;
另一类是以行业大模型应用技术解决某些细分场景/行业的机器人应用产品公司,基于大公司提供的基础模型+特定行业的Know-how,提供行业的整体应用解决方案(包括软件和硬件,但核心是软件系统)。
相应的,对于机器人产品的评价指标与定义也将发生变化:从之前更多关注机器人的精度、速度、振动抑制到未来可能更关注感知能力(多少种传感器)、安全性、操作简易化水平、环境交互能力、接口开放程度等。
由此再次巩固了我们的判断——未来智能化机器人产品之间的竞争,有可能会演变成一场各个本体厂家在人工智能(AI)赛道上的竞争。路径是先拼AI研发能力,再比各软硬件之间的协同工作能力,最后大家一起拼性价比。
结语
我之所以将人形机器人,国产零部件,和AI+机器人三个主题放在一起实际上是有内在逻辑的,后两个主题是要说明机器人软硬件领域的情况,而第一个主题则是在为这些软硬件找到一个合适的载体,至少目前这个载体最合适的选择是人形机器人。
然而,无论是人形机器人还是AI+机器人,他们都像是一个硬币的两面,一面承载着机器人产业对未来的期望,另一方面充满着资本炒作的嫌疑。但就像我之前讲的,未来的事,可以让特斯拉,谷歌,微软,小米等等那些大佬们去干,剩下大多数的相关企业我们没那么大的容错空间,怎么办?那我们就可以在比较成熟的市场中去细细耕耘,像机器人零部件领域,这是一条符合长期主义的赛道,在这个赛道上,“国产化替代”这个主题也将持续推动着整个产业链持续螺旋式上升发展。
最后,未来机器人产业发展的会慢慢呈现出“分化”的特点,基于系统的分化,基于零部件的分化等等,因为一方面国产机器人产业链的刚好全面成熟,另一方面在目前内卷、互卷的大环境之下,本体商、集成商、终端客户想把工艺抓在自己手里,使自身工艺变得安全可控。


评论