文|石油Link
千亿民营石化巨头拟分拆康辉新材与大连热电重组上市。
7月4日,恒力石化发布公告称,拟分拆所属子公司康辉新材重组上市。

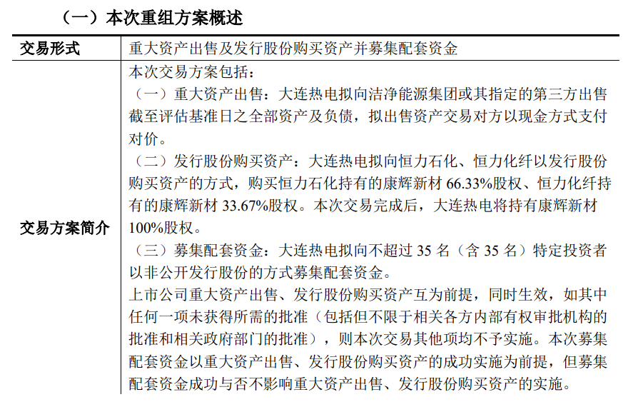
本次分拆完成后,大连热电将会成为康辉新材的控股股东。其拟通过向康辉新材全体股东发行股份购买其合计持有的康辉新材100%股份,进而实现恒力石化分拆康辉新材重组上市。
这在A股还是首次。
01 首例民企“分拆+重组”案例
交易完成后,这将成为A股市场首例由民企上市公司主导的“分拆+重组”案例,可谓创造了历史。
目前恒力石化总市值1014亿元,大连热电总市值19.62亿元,本次交易恒力石化拟通过以公司及子公司恒力化纤共同持有的康辉新材100%股权认购大连热电非公开发行股份等方式,实现全资子公司康辉新材重组上市。
大连热电拟以发行股份购买资产的方式,购买恒力石化持有的康辉新材66.33%股权、恒力化纤持有的康辉新材33.67%股权,具体方案如下。

届时,康辉新材将成为大连热电的子公司。大连热电控股股东也将由洁净能源变更为恒力石化,实际控制人由大连市国资委变更为陈建华、范红卫夫妇。
也就是说,康辉新材控制权仍归恒力石化所有,相当于“借壳”上市。
上市公司分拆,是资本市场优化资源配置的重要手段。在2022年1月5日,中国证监会正式发布《上市公司分拆规则(试行)》。
在政策推动下,越来越多的A股公司推出分拆方案,但“分拆+重组”这一操作鲜有施行,在恒力石化分拆所属子公司之前,央企有过类似的案例。
今年年初,中国能建完成分拆所属子公司易普力重组上市,成为市场上首例“分拆+借壳”的案例。
这也被视为上市公司资产整合、产业升级的标志性事件。
3月9日,中国交建公告拟分拆下属子公司通过与祁连山进行重组的方式实现重组上市的方案,获得国务院国资委批复。
因此,此次交易一旦落地,恒力石化不仅会成为A股首例由民企主导的“分拆+重组”案例,而且还意味着其所属子公司将登上资本市场。
02 登上资本市场
康辉新材是国内最大的PBT生产商,也是国内唯一、全球第二家能够生产12微米在线涂硅离型膜的企业。
其不容小觑的实力背后,还依托于资本的支持。
从主营业务来看,康辉新材主要从事功能性膜材料、高性能工程塑料和生物可降解材料等新材料产品的研发、生产和销售业务,也是全球为数不多同时拥有 BOPET 功能膜和锂电隔膜研制能力的制造商,覆盖了从上游原料到中游薄膜、塑料再到下游涂覆、改性等深加工环节的业务全流程。
而新材料产品的开发往往需要一流的技术和研发平台,这就意味着它将会是一个需要拉长线烧钱的大工程。
并且2023年是康辉新材产能集中投放期,所需资金需求量也随产能的扩张进一步放大。
目前,康辉新材横跨南北建设有营口、大连、苏州、南通四大产研基地,已具备完善齐备的全产业链产能结构。
另一方面,康辉新材在相关项目上也取得重要进展。
其中,年产4.4亿平方米超强锂电池隔膜项目首条生产线日前全线贯通并顺利产出合格产品。此外,康辉新材也正加速布局锂电池隔膜领域,将分别于营口及江苏南通打造年产34.4亿平方米锂电池隔膜生产基地。
此前,恒力石化已经对康辉新材进行了一轮10亿元的增资。
本次重组上市后,康辉新材将实现与资本市场的直接对接,可以获得新的融资渠道,从资本市场吸纳各方资金支持,为其增强市场竞争力实现自身提供资金保障。
据恒力石化公告披露,上市后,康辉新材将主要聚焦电子电气领域、光学领域、新能源领域和超薄应用领域等“四大应用领域”,持续为国家解决新材料产业中的“卡脖子”问题,全力打造全球产能规模最大和工艺技术领先的功能性膜材料与生物可降解材料研制平台化企业。
03 优化业务结构,聚焦主业发展
站在产业结构升级与新旧动能转换的节点上,作为一家千亿级营收的企业,恒力石化也在寻求新的发展。
因此优化业务结构,聚焦主业发展显得尤为重要。
恒力石化自化纤起家,后向上游炼化进军。
目前它在上游具备年产450万吨PX和40万吨醋酸生产能力,中游拥有1660万吨 PTA产能和180万吨纤维级乙二醇产能,自产的PTA和乙二醇产品除部分自用其余外售,下游化工新材料产品涵盖民用涤纶长丝、工业涤纶长丝、功能性膜材料、工程塑料、生物可降解材料等聚酯与化工新材料产品,应用于纺织、医药、汽车工业、环保新能源、电子电器、光伏产业、光学器材等规模化、差异化、高附加值的工业与民用“衣食住行用”的广泛需求领域。
这次分拆后,不仅可以使恒力石化和康辉新材的主业结构更加明晰,同时也能降低恒力石化多元化经营带来的负面影响。
值得注意的是,2016年3月恒力石化借壳大橡塑上市,也是通过重组方式成功登陆的资本市场。
此后,2019年全年实现营业收入1007.82亿元,首次突破千亿元大关,净利润为101.12亿元,首次跨入百亿元区间,同比显著增长197.21%,成为首家利润超百亿民营化工企业,在2019年基础化工行业上市公司中排名第一。
尽管康辉新材重组上市后,恒力石化持有的股份将被稀释,但通过本次分拆,康辉新材将进一步提升经营效率,完善治理结构,不断延续新材料价值产业链,有利于提升公司未来整体盈利水平。


评论