文|亿邦动力网 董金鹏
7月8日,亿邦动力独家披露,除了此前测试中的广州和深圳,微信旗下小程序外卖项目“门店快送”将于近日在第二批12个城市正式上线提供服务,分别是北京、上海、成都、重庆、南京、苏州、杭州、温州、武汉、福州、佛山和东莞。
知情者称,近期该项目加快扩张步伐,正在一二三线城市密集招商,主要针对有连锁门店和前置仓的小程序商家,8月或将在第三批城市上线运营;不远的未来,门店快送将上线更多的城市,也将招募更多本地生活商家。

从用户端看,门店快送是小程序外卖商家的聚合入口,人们可从微信发现页的小程序进入,跳转至商家小程序点外卖。但对商家来说,这是一套本地生活的数字化方案。一家深圳的小程序开发者告诉亿邦动力,他最近几个月协助客户入驻门店快送,在接口和功能测试上花了不少时间。
近年来,美团等第三方外卖平台的高额抽佣,一直是本地生活商家吐槽的对象。今年,抖音、快手和微信的进入,给本地生活平添许多变数。2月15日,亿邦动力独家披露该项目在广深测试,测试期不抽佣金;消息很快在社交媒体引发关注,并登上热搜。
至此,微信门店快送上线运营城市增至14个,另有多个城市正在拓展招商。亿邦动力获悉,除了0抽佣,腾讯还将拿出千亿级流量支持门店快送。若真如此,这将是抖音之后,微信在本地生活市场发起最为凶猛的进攻,也彰显着腾讯在该领域的野心与期望。

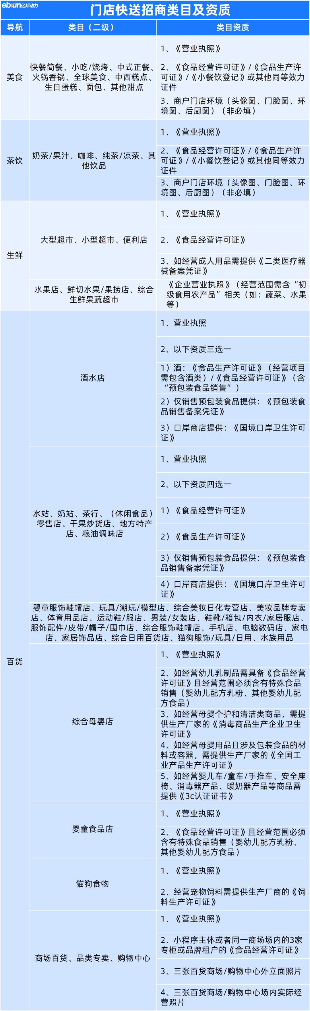
01 一年内不收平台佣金,50个二级类目对外招商
7月7日开始,第二批12个城市陆续上线门店快送。消费者点击微信发现页小程序,可看到“附近的小程序”变成了“门店快送”,而“我的订单”被移入下一级的门店快送页面。
12个新增城市的门店快送,导航栏类目包括美食、茶饮、生鲜和百货,入驻品牌多为有门店或前置仓的品牌连锁和新零售企业;本批入驻的商家数量和二级类目丰富程度,不如此前测试的广州和深圳。
2月中旬在广深上线灰度测试时,入驻商家除了肯德基、哈根达斯、绝味鸭脖、久久丫、美团买菜、叮咚买菜、朴朴超市、荣耀、喜茶、奈雪的茶、沪上阿姨等,另有一批本地企业和创新品牌,比如粤菜顺德公、陶陶居、金戈戈香港豉油鸡等,以及柠檬茶品牌丘大叔、茉莉品类新式茶饮茉莉奶白、椰子水饮品牌蔻蔻椰、酸奶饮品我是酸奶君等。
以下是深圳测试初期的商家:
美食:肯德基宅急送、哈根达斯、绝味鸭脖、久久丫、窑鸡王、蒙自源米线、顺德公、陶陶居、金戈戈香港豉油鸡、美奈小馆、越小品、福客和爆爆姐螺蛳粉等;
茶饮:喜茶、奈雪的茶、沪上阿姨、茉莉奶白、丘大叔柠檬茶、我是酸奶君、蔻蔻椰等;
生鲜:美团买菜、叮咚买菜、朴朴超市、钱大妈、锅圈食汇、百果园和果叔等。
百货:荣耀授权体验店、爱婴岛、植物医生、天虹等。
新增的12个新运营城市,入驻商家多以品牌连锁和新零售企业为主,较少有地域性和创新性品牌。在多个城市的多个地段,茶饮以喜茶和沪上阿姨为主,美食则是肯德基、哈根达斯、久久丫和窑鸡王,生鲜主要是美团买菜、永辉超市,百货则时有空缺。
不过,上述小程序开发商告诉亿邦动力,多个城市虽已上线门店快送,有些接入的商家还在测试后台功能,消费者暂时还看不到。
从近期公布的招商类目来看,目前二级类目已经达到50个,要求近半年小程序无严重违规,且7日DAU大于10,30日交易笔数大于3。目前,共有6位行业经理负责招商及商家对接,茶饮咖啡、正餐围餐/快餐/烘焙小吃、超市/生鲜/便利店、美妆/美妆渠道、零食/宠物和购物中心/百货各1位。

7月8日,亿邦动力在北京点单测试,选择2公里内喜茶,顺丰同城配送,30分钟内送达。据悉,门店快送的订单包括外卖和自提。外卖的配送由两部分构成,一部分是商家自主配送,主要是美团买菜、叮咚买菜、朴朴超市、肯德基等有自主运力的商家,其余可选微信官方接入的第三方运力。
目前,微信接入的同城运力主要是顺丰、达达、闪送和UU跑腿,起送价为4.25元/公里,配送费用根据不同城市、配送距离、订单重量和配送时段有所差异。商家可在后台设置包配送费、固定配送费、满额免配送费和阶梯计费,配送时效为3公里内30-40分钟送达,3-20公里每公里需10分钟。
微信称,配送详情将通过微信服务通知,实时下发给用户。不过在我们的测试中,未收到服务通知,仅可在商家小程序订单详情查看订单进展。门店快送页面的右上角新增“门店快送订单”的按钮,但无订单信息,显示“商家暂未同步订单,可前往下单小程序查看”。
亿邦动力获悉,门店快送测试上线一年之内,腾讯官方不会收取平台抽佣;腾讯也不从消费者支付的配送费中抽佣,该费用由商家和第三方运力之间直接结算。
02 超级公域流量分发规则来了,测试期商家如何拿到免费流量?
美团等第三方外卖平台的高佣,很大一部分要拿来支付流量成本。对于门店快送,除了抽佣,商家最关心的话题就是流量,尤其是公域流量。
亿邦动力从多位商家和小程序服务商获悉,除了0佣金,腾讯还将拿出千亿级流量支持门店快送业务。事实上,将门店快送置于发现页小程序内,本身就是给业务一个巨大的流量入口。此外在小程序和门店快送的频道页,以及发现页露出、列表排序和推荐排序,亦设置了多个广告和营销位置。
据悉,目前这些位置的广告和流量都是免费的。比如列表和排序页的流量,主要取决于四大因素,即门店和消费者之间的距离、外卖订单配送时效、交易金额和笔数、曝光点击转化率。
再比如进入门店快送的页面,头部的banner广告位就属于非常优质的广告曝光,商家可以通过平台专属活动和免配送费活动等方式申请。

如果你在上述12个城市打开微信门店快送,将会看到喜茶在banner的“喜提人生第一桶金”广告。这是喜茶和周大福合作推出的抽奖广告,每个账号抽奖一次,礼品包括一个22k金的奶茶杯、24k足金的金币和若干优惠券。
微信推崇去中心化,小程序的几大入口(包括主页下拉、发现页、服务通知、附近的小程序和搜索小程序等),并未出现强势入口。尽管发现页在小程序整体流量入口排序在TOP10,但该渠道的用户认知和回流访问却并不高。
或许正因如此,门店快送从测试至今只有短短5个月,公域流量占比还比较低。亿邦动力获悉,在此前参与测试的商家中间,公域流量成交比率普遍不超过30%。
如前所述,如果腾讯计划拿出千亿级流量支持门店快送业务,未来门店快送的公域流量来源必然来自发现页。我们预计,未来一段时间里官方将会逐渐增加发现页小程序的业务场景,增加发现页的活跃程度,放大发现页的流量和入口价值。
过去在视频号、搜一搜和看一看的产品演进中,微信团队将互动、收藏、评价、订单等放入统一的“个人中心”,然后在发现页以小红点标识提醒动态变化,强化发现页的流量入口。
不排除发现页小程序沿用类似的产品演进逻辑,将小程序的订单、评价等信息整合到个人中心,将最近使用的小程序升级动态消息,然后在发现页以小红点标识提醒动态变化。
去年12月,微信发布一条公告,称电商平台、商家自营、生活服务等涉及线上支付和服务交付的小程序,开发者需在小程序内设置订单中心页并将对应path同步给平台。当时,有商家猜测微信或将重新组织和整合小程序的订单信息。如果采用类似的产品逻辑,无疑将会增加门店快送的公域流量。
门店快送的另一大公域流量来源,或将是微信搜索。微信搜一搜是一个与生活场景高度融合的公域流量渠道,也是一个未被完全开发和利用的洼地。从搜一搜的产品能力上来说,已经可以通过搜索关键词,找到附近的门店、品牌活动、商品列表和短视频等。
微信搜一搜的流量正在变大,对小程序导流的效应也比较明显,不排除未来会与门店快送打通。尤其是本地生活领域的KA商家,通过微信搜索获客和转化的可能性并不小。
03 视频号本地组件7月正式上线,私域是门店快送成败关键
微信的去中心化,很大程度上还在于通过技术手段武装一个个商家,让他们自主经营,自主探索。因此,在微信生态做本地生活的商家,同样不能完全指望公域流量,尤其是免费、集中且大量的公域流量。
事实上,在门店快送这个超级入口出现之前,许多商家就已经在微信生态做本地生活的业务了。过去几年,基于私域玩法的小程序自营外卖成为一大趋势。此前,腾讯发布的一项报告显示,在中国Top 100的连锁餐饮里面,接近六成开通了小程序自营外卖。
许多商家通过投流、优惠券等方式,将用户聚集在小程序、企业微信和视频号等,后期通过激活、运营和转化,引导至本地生活成交。
7月8日,亿邦动力在北京测试,从门店快送下单后,收到的订单单据上会有加企业微信和社群的引导,加完以后会立刻收到“18元社群专属券包”。即使一些在美团上销售产品的商家,也通过这套玩法建立起了自己的私域,然后在后期转化成交。
星城连播是一家位于长沙的微信生态服务商,创始人万锟多年从事私域陪跑,帮助商家从微信公域引流至线下门店和私域。过去几年,他帮助许多长沙的企业从微信生态获客引流,将涌入导入企业微信和线下门店,并通过技术解决了本地生活商家担心的洗老客的问题。
即便今年腾讯体系的私域开始收费,比如企业微信和小程序获取手机号验证,但万锟认为这对真正想在微信生态做运营的商家,影响微乎其微。今年以来,本地生活在视频号野蛮生长,许多商家通过短视频给本地本地生活导流,早期在视频号评论区和标题里加微信公众号链接,后期逐渐改用视频号广告投流,把流量导入小程序。
而门店快送的另一大流量来源,或许就是视频号。今年5月,视频号开始测试本地生活组件,商家在视频号售卖兑换券,可用于到店核销/自提或同城上门配送的业务场景。
商家可通过本地组件,将小程序里面的商品上架到视频号橱窗。据亿邦动力了解,该渠道主要通过官方邀请内测,7月或将对外开放。组件正式上线后,商家可通过MP后台“交易组件”入口开通的“本地组件”提交对应资质审核。
另一种路径是,商家在视频号主页添加外卖按钮,比如点我下单、外送到家等。消费者点击这些按钮,将跳转至商家的小程序外卖页面。亿邦动力测试入驻门店快送的哈根达斯,美团买菜等企业,均以这种方式接入,且门店快送入口和视频号主页进入的页面基本相同。
腾讯此举,或将从客观上为商家赋能赋权,未来或将蚕食一部分美团的订单。当几大内容平台不再甘于屈居幕后售卖流量,而是试图跨过美团等平台,武装起数量众多的商家时,本地生活领域无疑将充满更多变数。
不过,要在美团早已建起壁垒的市场上夺食,尤其是在一个被美团称之为鸡肋的市场,似乎并不容易。如同视频号从抖快口中夺食信息流广告,这次微信以武装商家的形式杀入本地生活,注定不是一场轻松的战役。



评论