正在阅读:

【图解】中国信息化指数首超G20国家平均水平 BAT等五家互联网企业市值达6695亿美元

扫一扫下载界面新闻APP

【图解】中国信息化指数首超G20国家平均水平 BAT等五家互联网企业市值达6695亿美元

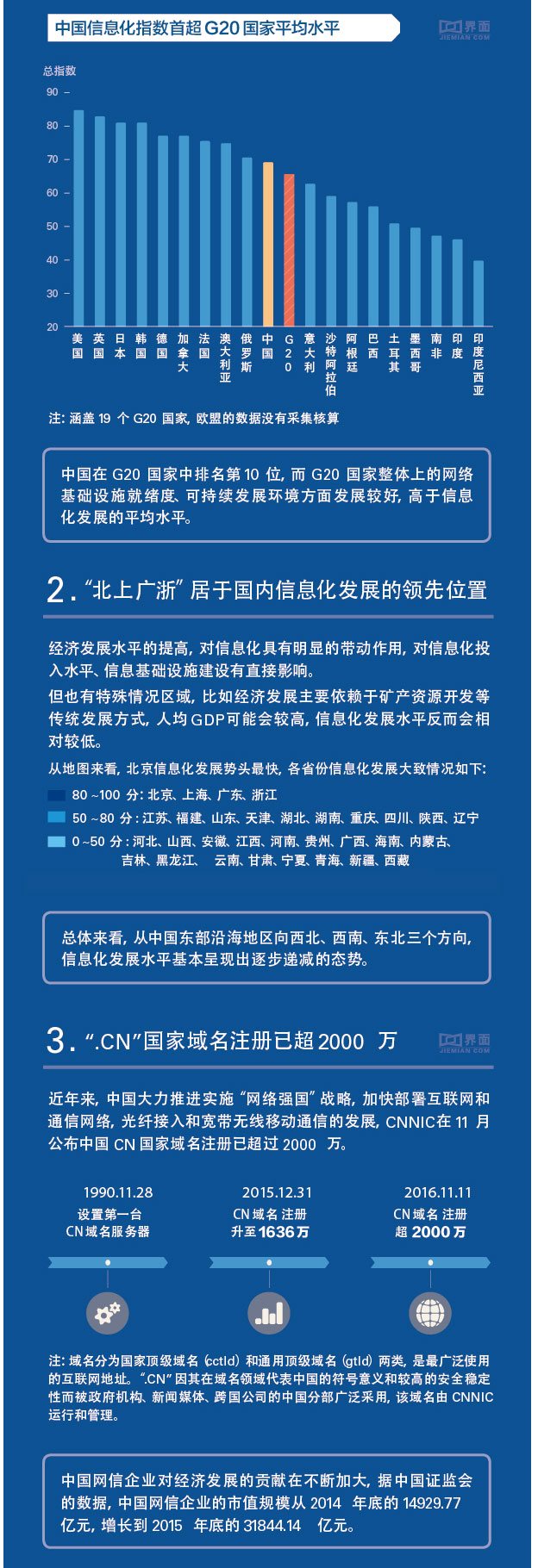
11月18日,中国互联网络信息中心在第三届世界互联网大会上发布《国家信息化发展评价报告》,中国在全球信息化发展指数排名快速提升,位列全球第25名,首次超过G20国家的平均水平。

未经正式授权严禁转载本文,侵权必究。

评论

暂无评论哦,快来评价一下吧!

下载界面新闻

微信公众号

微博

【图解】中国信息化指数首超G20国家平均水平 BAT等五家互联网企业市值达6695亿美元

11月18日,中国互联网络信息中心在第三届世界互联网大会上发布《国家信息化发展评价报告》,中国在全球信息化发展指数排名快速提升,位列全球第25名,首次超过G20国家的平均水平。

未经正式授权严禁转载本文,侵权必究。