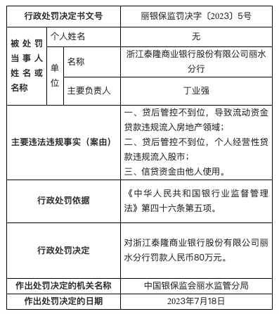
7月19日,国家金融监督管理总局公布的行政处罚信息公开表显示,2023年7月18日,浙江泰隆商业银行股份有限公司丽水分行被处罚款人民币80万元。主要违法违规事实为:贷后管控不到位,导致流动资金贷款违规流入房地产领域;贷后管控不到位,个人经营性贷款违规流入股市;信贷资金由他人使用。

来源:界面新闻
7月19日,国家金融监督管理总局公布的行政处罚信息公开表显示,2023年7月18日,浙江泰隆商业银行股份有限公司丽水分行被处罚款人民币80万元。主要违法违规事实为:贷后管控不到位,导致流动资金贷款违规流入房地产领域;贷后管控不到位,个人经营性贷款违规流入股市;信贷资金由他人使用。

评论