根据胡润研究院发布的《80后白手起家富豪榜》,目前中国有21位白手起家的80后,财富值在20亿元及以上。本文将带您一起去探究,潮起潮落中,这些创富人群的兴衰、造富行业的风口、财富洼地的特点以及富豪们对行业发展的战略布局。
文 | 高瑞楠
来源 | 云天使研究院
近日,胡润研究院发布了《2016碧桂园森林城市·胡润百富榜》,以及子榜单《80后白手起家富豪榜》和《80后财富继承富豪榜》。根据《80后白手起家富豪榜》,有21位80后通过白手起家,目前财富在20亿元及以上(榜单财富计算的截止日期为2016年8月15日)。
富豪榜财富增长、缩水、排名等数字,一定程度上可以反映出在某一时间段内,行业发展、经济形势的风云变幻,可以说是行业经济的“晴雨表”。而登上榜单的这些白手起家的80后无一不是在行业摸爬滚打中称雄的。本文将带您一起去探究,潮起潮落中,创富人群的兴衰、造富行业的风口、财富洼地的特点以及富豪们对行业发展的战略布局。
一、潮涨潮落:江山代有才人出,你方唱罢我登场
从《80后白手起家富豪榜》来看,21位“80后”平均财富值为76亿元,汉鼎宇佑的王麒诚和吴艳夫妇、大疆的汪滔、滴滴的程维和好未来的张邦鑫,位列80后白手起家富豪榜前三甲。

图1 80后白手起家富豪榜财富分布图
(一)微贷网的姚宏财富增长最快,增幅达117%
2016年P2P行业可谓是遭遇了极其严厉的监管与整治,整个行业经历大洗牌,据相关数据显示,10月P2P网贷行业正常运营平台数量为2154家,相比9月底减少了48家,与2015年同期相比减少了366家,更有相关人士预测近九成的网贷平台将被淘汰。在这样的情形下,微贷网可以说是逆势上涨,一方面依托于汽车抵押借款,抵押标的即汽车的价格透明、变现较为容易,利润空间相对较大;另一方面随着技术的进步,大数据、客户画像日益完善,征信、风控系统逐渐成熟,并且平台除自建风险准备金外,同时与保险公司合作,多渠道来降低平台风险,使其交易额持续增长,从10月数据来看,微贷网单月成交额近49.5亿元,领跑P2P车贷行业。微贷网在整体快速增长的同时,也吸引了众多投资机构的青睐,今年5月获得了由嘉御(中国)投资基金领投,中信建投、东易日盛跟投的10亿元C轮融资。较为有趣的是,从其之前几轮融资来看,频频出现汉鼎宇佑的王麒诚和吴艳夫妇(《80后白手起家富豪榜》中排名首位)的身影,在2014年6月微贷网获汉鼎宇佑集团和盛大资本亿元A轮投资,2015年9月又获汉鼎股份1.5亿元B轮融资。
(二)聚美优品的陈欧财富缩水最严重,跌幅高达64%
聚美优品今犹在,只是不见当年繁荣辉煌,造成其财富急剧缩水的主要原因是私有化。2014年5月,聚美优品在纽交所IPO,公司以每股22美元的价格发行了1110万股ADS,陈欧也借此成为纽交所上市公司中最年轻的中国CEO。时隔两年,在今年2月,陈欧提出私有化要约,每股仅剩7美元,三折的私有化价格、水货假货等多重不利好消息,使公司深陷危机,目前其股价仅为5.08美元,甚至在7月跌至3.8美元。
(三)刘亮、叶国富、余欣跌出排行榜,吴强、刘若鹏等8人成新贵
此外,游久游戏的刘亮、哎呀呀的叶国富、雷柏科技的余欣等2015年位列于《80后白手起家富豪榜》的企业家跌出排行榜;而九鼎的吴强、光启科学的刘若鹏、盛迅达的陈涌锐、美图的吴欣鸿、盖娅互娱的王彦直、软实力的韦振宇、汇量科技的段威、今日头条的张一鸣成为新贵。
二、造富行业:以IT或互联网为主,其次是文化娱乐,再次是金融与投资
从《80后白手起家富豪榜》上榜富豪所处行业来看,以IT或互联网为主,其次是文化娱乐,再次是金融与投资,也反映出了近几年新兴创业财富的掘金池所在何处。

图2 80后白手起家富豪行业分布图
(一)“互联网+”
错过了门户型及平台型创业浪潮,这波80后互联网创业多以“互联网+”为主,即依赖于信息技术的持续发展,实现互联网与传统产业在生产端、消费端、服务端的融合,造就了一批高成长、高估值的类“独角兽”,如媒体类的今日头条、零售类的聚美优品、交通类的滴滴、教育类的好未来、金融类的微贷网、游戏类的游族网络等,同时这些企业家也因此跻身于亿元俱乐部。随着互联网的发展,与技术的落地及应用,相信未来会出现更多的新贵。
(二)在线游戏
在文化娱乐领域,80后富豪公司多为游戏类公司,并以在线游戏为主,游族网络林奇和朱伟松、盖娅互娱王彦直、英雄互娱应书岭和盛迅达的陈涌锐都从事于在线游戏。随着智能硬件设备的完善,80后创业者借力互联网,加速改造游戏产业,在线游戏飞速发展。并且游戏产业搭乘IP热潮,成为了IP产业的一大变现渠道,前面提到的英雄互娱正是这一模式的代表,老牌影视公司华谊兄弟拿出19亿元认购其20%股份,两者打通游戏与电影边界,实现共赢。
(三)金融与投资
在金融与投资领域,80后白手起家富豪公司有以PE、VC、不动产等领域投资和资产管理为主的九鼎,又有以汽车抵押借贷服务的互联网金融理财平台微贷网。一方面居民与企业的理财需求和融资需求不能得到有效满足即供需端存在矛盾,另一方面互联网技术、大数据、区块链等技术普及与深入,使得互联网理财、股权投融资、互联网资产管理、第三方支付和互联网保险等得到了蓬勃的发展,也成为了白手起家富豪们的又一发力点。
三、财富洼地:北上深杭继续领跑,“80后”富豪集聚
从地域来看,北京、广东、上海、浙江是80后白手起家富豪的聚集地。其中北京80后白手起家富豪最多,有7人,占比33%;第二是上海和深圳,各有4人,分别占比19%;第三是杭州,有3人,占比14%;最后,广州、厦门和绍兴各有1人,分别占比5%。相较于2015年,北京、深圳富豪人数有所增加,分别增加3人、2人,分别增长43%、50%,而上海富豪人数有所下降。值得关注的是,随着美图持续壮大及其在港上市步伐的加快,厦门80后白手起家富豪实现零突破,同时因其气候适宜,创业成本低,正逐渐成为创业者的又一天堂。

图3 80后白手起家富豪居住地分布图
很显然,80后白手起家富豪发家地均分布在产业集聚区——创业之都北京、务实之都上海、硬件之都深圳、互联网之城杭州。产业集聚使得创业公司一方面更容易获得融资,解决信息不对称、融资难等问题;另一方面可以使行业共享产业链资源,形成生态链,对于创业公司来说,往往融资不是绝对重要的,资源是一个企业能长期发展下来的重要因素。
(一)北京80后富豪公司行业较为分散,教育、金融、游戏、电商、媒体等都有涉及
北京政策信息聚集,孵化器、投资机构等创投服务较为完善,高校云集,因而聚集了大量人才与资源,汇集了大量新技术与新思想,可谓是创业之都。作为我国的文化和政治中心,从创业行业区域特点来看,北京互联网公司较多,尤其是门户网站、媒体、O2O、生活消费类公司。
(二)上海80后富豪公司多为游戏类
从地域特点来看,上海城市性格较为精明务实,创业者注重商业模式的变现,投资者更在意风险。因此在以互联网创业为大趋势的浪潮下,上海稍显沉寂,上文中提到的游久游戏的刘亮跌出排行榜,也能从一定程度上反映出上海互联网企业的不温不火甚至可以说是没落的态势。从创业行业区域特点来看,上海整体仍以相对较为传统行业为主,互联网公司比较多为游戏这类变现较快的公司。
(三)深圳80后富豪公司多为智能硬件和游戏类
从游戏端来看,腾讯作为目前全球最大的游戏公司其总部位于深圳,并且腾讯众创空间(深圳)推出B2S(Business Backed Startup)商业模式,也就是由大企业开放产业链的资源,支持创业的小企业,而小企业攻克大企业的创新点,完善生态链。从智能硬件端来看,得益于政府、企业和高校的产学研一体化的落地、技术供应链持续的积累,科技型创业有了长足的发展,已经基本具有完整的硬件创业产业链基础和整体氛围,根据相关报告显示,深圳吸引了国内44.4%的硬件团队在此落地。从创业行业区域特点来看,深圳创业公司多以硬件、游戏等为主。
(四)杭州80后富豪公司多为互联网金融类
阿里巴巴如日中天,旗下蚂蚁金服更是互联网金融大佬,随着一大批阿里系员工投身创业大潮,带动整个杭州的创业生态出现跃升,也吸引了大批互联网创业者。从创业行业区域特点来看,杭州互联网创业公司较多,尤其是电商、企业级服务、金融类公司。
四、后浪推前浪:“80后”富豪仍以80年为主,86年小鲜肉入局
从年龄来看,80后白手起家富豪仍以1980年生人为主,共6人,占比29%;其次为1983年生人,共4人,占比19%;最小的是1986年生人,只有1人,占比5%。
通过对于不同年龄段平均财富数据统计来看,年龄与财富呈现正相关关系,其中36岁企业家财富总值最多为787亿元,占比49%,平均财富值为131亿元。

图4 80后白手起家富豪不同年龄财富分布图
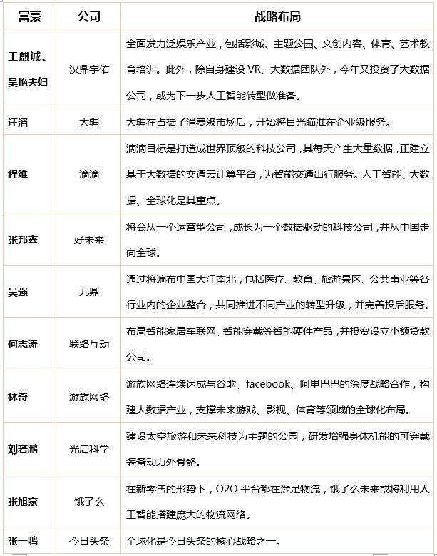
五、未来展望:“80后”富豪布局大数据、人工智能、泛娱乐、金融
从80后白手起家富豪所在公司战略布局来看,大数据、人工智能成为了众多公司未来的布局重点,尤其是利用人工智能来帮助分析大规模的数据,从而获得预测性的洞察;全球化也是多家公司未来一大重点, 80后富豪公司多是以互联网为依托,在我国流量红利已近枯竭的今天,新的用户、资源等的增长必是多依靠与在全球范围内的挖掘;此外,主题公园、体育、金融领域也被认为有巨大的机遇。

图5 80后白手起家富豪战略布局
表1 部分80后白手起家富豪战略布局

从互联网到移动互联网时代,受益于流量红利的时代已近强弩之末,人工智能备受推崇,已是众多富豪公司下一步转型的重点,亦或是下一个亿万富豪的摇篮。
附表 《80后白手起家富豪榜》

云投汇·云天使研究院收集整理,转载请注明出处


评论