界面新闻记者 |
桂林银行迈出了上市征程中的关键一步。
8月16日,界面新闻记者从证监会官网获悉,桂林银行的IPO辅导机构中信证券已向广西证监局提交首次公开发行股票并上市辅导备案公告,备案时间为8月10日。如果一切顺利,桂林银行有望成为广西省首家上市银行。
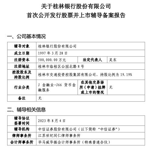
根据中信证券披露,该公司受聘担任桂林银行首次公开发行股票并上市的辅导机构。8月4日,中信证券与桂林银行签署了辅导协议。同一天,中信证券与桂林银行正式向中国证券监督管理委员会广西监管局报送辅导备案申请材料并于2023年8月10日获得受理。

中信证券表示,已根据相关法律法规制订了相应的辅导计划及实施方案。截至目前,中信证券对桂林银行的上市辅导工作仍在进行中。

根据备案报告,中信证券对桂林银行的辅导共分为四个阶段,计划于2025年3—4月完成辅导,并制作首次公开发行股票并上市的申请文件。
今年5月,桂林银行官网信息显示,该行拟对IPO专项财务审计服务项目进行邀请招标采购,且项目服务需求中明确上市地点为A股市场。此次公告意味着,中信证券已经中标。
事实上,桂林银行上市已经准备了多年。早在2015年,桂林银行在股东大会审议通过《桂林银行关于向中国证监会申请股票在全国中小企业股份转让系统挂牌并纳入非上市公众公司监管的议案》,并开展对自然人、非自然人股东股份的确权工作。
不过一年后,桂林银行宣布撤回挂牌新三板申请。2019年,桂林银行召开股东大会,审议通过了《关于启动首次公开发行股票并上市相关准备工作的议案》,再提上市工作。
2020年,桂林银行称,将适时向广西证监局申报上市辅导,进一步加快上市步伐,力争3-5年内在主板申报IPO。2022年9月末,桂林银行完成第七轮增资扩股,募集资金101.61亿元。
桂林银行官网显示,该行是一家具有独立法人资格的国有控股银行,经过多年发展,已经成为目前广西资产规模最大的单一地方法人金融机构。截止到目前,该行的前三大股东(发起人)为桂林市交通投资控股集团有限公司、桂林市财政局、中广核资本控股有限公司,持股比例分别为19.19%、8.23%、6%。
该行近日披露的半年报显示,截至今年6月末,该行并表资产总额为5224.26亿元;上半年实现营收52.4亿元,同比增长21.32%;净利润16.96亿元,同比增长39.7%。
广西另外一家银行上市也有新的进展。8月,广西北部湾银行官网公告显示,国泰君安日前已中标北部湾银行IPO保荐机构(主承销商)项目;北京市金杜律师事务所中标该行IPO律师事务所项目。
今年3月,广西壮族自治区政府办公厅发布的《广西地方法人金融机构高质量发展三年行动计划(2022~2024年)》中提到,要在2024年底前,力争桂林银行、广西北部湾银行、柳州银行3家本地城商行中有1家进入上市辅导期。
如今,桂林银行已经率先进入了上市辅导期,领先省内其余两家银行,有望成为第一家登陆资本市场的广西银行。



评论