主板评测就做得多了,但是一直很少专门提各厂商的主板保修政策,那今天就来费点功夫,到每家厂商的官网上整合一下资料,让大家几页纸看完各主板厂商的保修售后如何。

今天所选的品牌都是大众主流零售品牌,一些专做代工或者OEM之类的这里就不提啦~
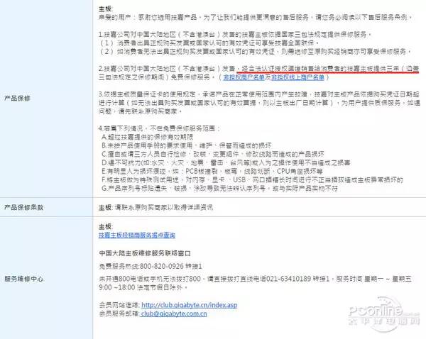
华硕主板:一年换新四年保修 部分型号保五年!

作为世界级的一线品牌,华硕主板的售后也是非常给力的,一些细枝末节的就不说了,简单提炼一下就是——主板购买一个月内扫包装盒上的二维码注册信息,即可获得一年免费换新服务。(不注册信息的话就只是三年免费保修了,因此大家最近买了华硕主板的话记得注册!)
四年免费保修期内如果是人为损坏,尽量免费保修。
超出四年保修期后人为损坏,也接受付费保修。
华硕是所有品牌中唯一一家提供一年换新服务的,这个必须点赞,虽然有一些厂商也提供换良品的服务,但心理感受上换新比换良品好太多了。

华硕TUF系列

华硕TUF系列提供5年保修
TUF也就是特种部队,也是华硕的一个高端系列,以用料过硬、造型新锐、5年保修期来做卖点,当然价格也是挺高的咯。
但是消费级主板敢开出5年保修条款的,目前就只有华硕的TUF系列了,点赞!
技嘉主板:全部主板保四年!

虽然华硕TUF保5年,但也仅限于这个系列,其他型号的都是一年换新三年保修。但技嘉是全系列提供4年保修,超良心有木有?

活动从2012年开始
技嘉其中一个非常重要的系列就是“超耐久”系列,以用料品质超耐久立命,技嘉当年也正是凭借这一系列打响了名堂并稳固了自己的地位 ,拉拢了很多追求耐用性的用户。只要在购买主板后的一个月内扫主板盒子上的二维码注册该主板,即可获得一年的升级保修。(也就是如果不注册的话还是三年)

超耐久系列主板盒子
技嘉主板的盒子上都会有“4年质保”的标识。
微星主板:安守规矩 他们三年我也三年

微星保修条款
写明不支持个人送修,只能通过购买的代理商进行保修,但只要不是来路不明的货源,即使要通过经销商、代理商也不算麻烦啦。
其实除了技嘉华硕以外,其他的主板厂商都只提供3年保修,也就是3年保修是“起点”的水平咯,反正都翻出来截好图了,我们就把其他品牌的也简单过一遍吧。
华擎主板:保3年 7天换新 15天换良品

华擎保3年 超过三年付费维修
但是华擎比较人性化的是,在官网找主板保修条款的时候看到了下面这张流程图——

流程图很贴心有木有
虽然跟保修条款的本质一样,但是呈现方式就人性化了许多,起码让用户可以更简单地读懂自己的维修方式,而不是生硬难嚼的文字~这点也很值得其他厂商跟进学习,放在保修说明书或者官网上就好。
映泰主板:官网找不到保修条款啊!!

主板保修卡拍照
今天截的这堆条款,除了映泰都是来自品牌的官网,还好手边有一块映泰主板,把里面的保修卡翻了出来...
映泰的条款也有7天退货,三个月内有故障可以更换为同级别的良品,三年免费保修。
七彩虹:“三包”后晴服务体系

七彩虹也是七天退货,三个月换良品,三年保修,过三年之后可以付费维修。
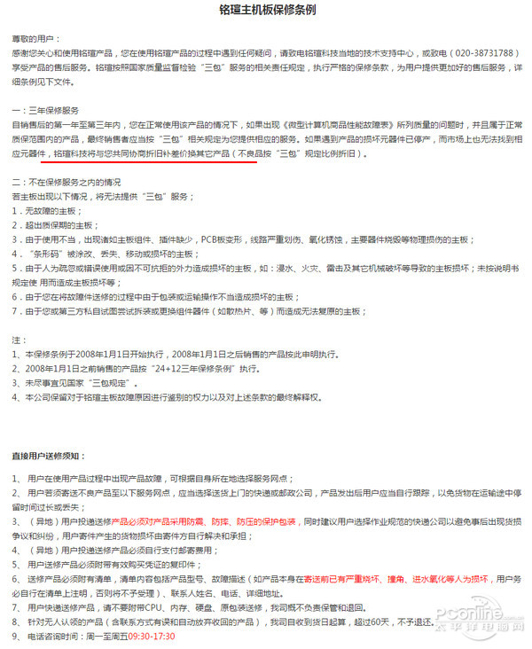
铭瑄、梅捷:我们互相借鉴

铭瑄条款

梅捷条款
铭瑄和梅捷都是保三年,假如在三年内坏了没有零件替换的话,可以折旧补差价更换产品,支持个人邮寄送修。
昂达:3年保

昂达支持15天换新,一年换良品,三年保修。
(其实看这里就够了)
各品牌保修条款汇总
华硕
一年换新(要注册)、四年保修、三年内人为损坏也免费修、超过三年支持付费维修华硕TUF系列提供5年保修
技嘉
技嘉全系列支持四年免费保修(需要注册,不注册只保三年)
微星
三年免费保修
华擎
三年免费保修、7天换新、15天换良品、超过三年支持付费维修
映泰
三年免费保修、7天退货、三个月换良品
七彩虹
三年免费保修、7天退货、3个月换良品、超过三年支持付费维修
铭瑄
三年免费保修、修不了折旧补差价换同级产品
梅捷
三年免费保修、修不了折旧补差价换同级产品
昂达
三年免费保修、15天换新、一年换良品
其实几大家品牌除了华硕和技嘉以外,基本上都大同小异以保三年为主。当然了,本来主板这东西坏的几率就很低,但是一旦坏了也是一件非常苦逼的事情,这时候售后保修的价值就体现出来了。
像华硕一年换新,(最好当然是用不上这些售后条款啦)假如用得上的话,也许你就会觉得非常爽,有一种“不愧是一线大厂”的感受,哈哈。
假如你用超过三年坏了,这时候就可能陷入一个选择困难——到底换主板还是整套换呢?是不是很纠结?因此超长保修的意义又体现出来了,这时候技嘉、华硕或者付费维修的华擎、七彩虹就占优了,让你毋须纠结,修修还能用。
至于其他三年保的,也就是低保水平,没什么说的了。当然,愿意提供超出行业平均水平保修条款的厂商,肯定是对自己的产品品质以及售后部门的能力有非常高的自信的,因此毫无意外地,条款最优的就是全球最大的两家主板厂商~


评论