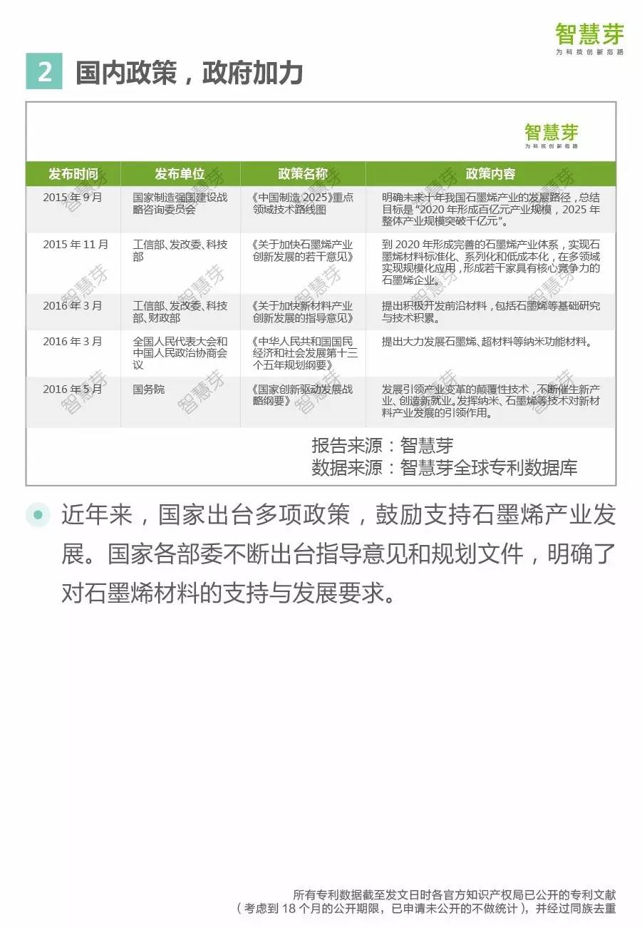
在很多人脑海里,提及石墨烯电子产品,第一反应是“还早”。概念早早出来,然而商用产品迟迟不见...这一状况被华为打破。今天智慧芽独家专利报告,聚焦石墨烯产业,利用专业数据挖掘行业专利情报,为大家揭秘技术背后深藏的奥秘。

































转载请联络 智慧芽欧巴(微信号:18862242204)

扫一扫下载界面新闻APP
近日,华为中央研究院在日本向全世界宣布:锂电子电池技术实现重大突破,全球首个超级石墨烯基电池登场。
在很多人脑海里,提及石墨烯电子产品,第一反应是“还早”。概念早早出来,然而商用产品迟迟不见...这一状况被华为打破。今天智慧芽独家专利报告,聚焦石墨烯产业,利用专业数据挖掘行业专利情报,为大家揭秘技术背后深藏的奥秘。

































转载请联络 智慧芽欧巴(微信号:18862242204)
下载界面新闻
近日,华为中央研究院在日本向全世界宣布:锂电子电池技术实现重大突破,全球首个超级石墨烯基电池登场。
2016/12/06 19:09
在很多人脑海里,提及石墨烯电子产品,第一反应是“还早”。概念早早出来,然而商用产品迟迟不见...这一状况被华为打破。今天智慧芽独家专利报告,聚焦石墨烯产业,利用专业数据挖掘行业专利情报,为大家揭秘技术背后深藏的奥秘。

































转载请联络 智慧芽欧巴(微信号:18862242204)
评论