从《中国有嘻哈》、《这!就是街舞》、《偶像练习生》、《创造101》等先后成为现象级综艺,到“Freestyle”“Pickme”“C位出道” “菊外人”等流行词的爆火,动辄破亿次的播放量,昭示了网综已经进入了全民话题带流量的时代。各视频平台对网综的持续发力,开启了IP体系化运营和网综生态营销的新模式;网综节目的受众也由浅层互动到深度参与,发生了从观众到用户的变迁。强娱乐、重垂直、深互动、年轻态……网综一路乘风破浪、高歌猛进的同时,能否深挖广拓,真正进入主流话语渠道?极光大数据发布《2018年网络综艺观众研究报告》,从行业概况、观众行为、观众态度、明星及节目、社群等多个维度带你全面了解网综的方方面面。
极光观点:
• 超过四成的网综观众每天观看网综节目在1次及以上;
• 搞笑是最吸引网综观众的节目元素,其次是高颜值和美食;
• 观众对网综的最大槽点是广告太多,刻意炒作CP名列第二;
• 截止2018年5月底,网综点击量的冠亚军为选秀类节目《偶像练习生》与《创造101》;
• 吸金力超强,43.8%的《创造101》观众购买了视频网站会员;
• 《偶像练习生》、《创造101》、《热血街舞团》及《这!就是街舞》的观众均是年轻女性居多。
一、行业概况
以网络平台为首播渠道,是网综与台综的重要区别。

网络综艺的产生和发展,主要原因是随着互联网的发展和智能终端的普及,大众视频观看习惯变化,对网络综艺的需求增长。为满足观众需求,资本、内容生产者不断向网络综艺聚集,网络视频平台进一步推动了网络综艺市场的发展壮大。

网络综艺发展可根据其数量和质量划分为萌芽期、发展期和稳健期。2014年以前,中国网络综艺发展处于萌芽期,这一时期网络综艺发展未有大量资本流入,以个体或小团队形式进行制作,数量较少;2014-2016年,网络综艺进入快速发展的时期,资本涌入,各视频平台将之视为新的观众增长点,发力自制综艺,网综数量和质量均得到较大提升,各平台竞争激烈;2017年至今,依托于经验积累和观众审美水平的提升,网综制作进入稳健期,更加追求精品化,运营上追求IP化多维度长期运营。

据极光大数据统计,2015至2017年,网络综艺节目数量从96部上升到197部,数量上翻了一倍不止,各主流视频网站均推出网络综艺节目,加入激烈的市场竞争中。

极光调研数据显示,2015年播放量top10的网络综艺总播放量为74.2亿,这一数据到2017年已上升至264亿。网络综艺节目对于观众的吸引力迅速提升,成为网络视频平台的重要流量来源。

随着网综的崛起,视频网站纷纷采用“超级网综+常规网综”的立体化节目矩阵,即通过超级网综攻城略地强力引流,辅以常规垂直化网综满足受众多元化需求。

网综运营也走向IP化运营、全产业链布局。2018年初,各视频平台均提出将发挥自身特色,在网综运营上采取“IP化”策略,进一步提升网综IP价值。

二、行为篇
视频播放平台引流能力强大。极光调研数据显示,56.6%的观众通过视频播放平台的宣传了解到网综节目信息。此外,微信群/朋友圈/公众号等也是重要的网综节目宣传渠道。

极光调研数据显示,超七成观众表示观看某网综节目是因为觉得节目好看/有意思,也有四成观众表示观看某节目是因为其是自己喜欢的类型。

观看网综已成为部分观众打发时间的重要方式。极光调研显示,约三成观众每周观看1-2次网综节目;超四成观众每天观看网综节目次数在1次及以上。

极光调研显示,超半数的网综节目观众会在节目发布两天内进行观看,接近一半的观众不会这么热情追更。

节假日和睡前是网综节目播出的“黄金时间”。根据极光大数据显示,四成观众会在周末和节假日观看网综节目,超过三成观众习惯在睡前观看网综节目。此外,工作/学习间隙、午间、晚饭也是观看网综节目的重要时间段。

网综节目已经成为观众人际交流的重要话题。极光调研显示,44.4%的网综观众会向身边人推荐正在观看的网综节目,35.4%的观众会与家人/朋友/同事讨论该节目。相较而言,弹幕功能比评论区更加重要,22.7%的网综观众会发送弹幕进行实时评价,而仅9.8%的观众会参与评论区的讨论。

现象级网综节目可带动同类型网综节目发展。极光大数据发现,近四成网综观众会在观看某网综后寻找同类型网综节目观看,而三成观众表示希望了解嘉宾在网综节目之外的其他八卦。

三、态度篇
根据极光大数据,超六成观众表示相对于电影、电视剧等视频形式,节奏欢快、易于调节心情是他们更为偏爱网综的重要原因;其次,轻松不烧脑也是网综相对电影、电视剧等对观众更友好的地方。

极光调研数据显示,搞笑是网综观众最为喜爱的节目元素,高颜值和美食等要素也吸引了不少观众的目光。才华受到三成网综观众的关注。

运动、竞争和机械更受男性网综观众欢迎,而女性观众则钟情于高颜值和反差萌要素,对萌娃更是完全没有抵抗力。

极光大数据发现,无处不在的广告植入是观众最为不满的地方,此外刻意炒CP也让观众觉得十分尴尬。而节目组之间、节目组和嘉宾之间、嘉宾和嘉宾之间翻来覆去的撕逼更是让观众觉得十分心累。

根据极光大数据,网综观众最能接受的广告形式为道具植入,其次为场景植入。传统的悬浮广告和贴片广告形式观众接受度最低。

极光调研发现,约七成观众选择目前所使用的视频平台是因为喜欢的节目在此平台独播。由此可见,视频平台需要不断为观众提供优质内容才能留住观众的心,而节目的丰富性也影响到观众对视频播放平台的选择。

四、明星及节目篇
节目与明星嘉宾是互相成全的关系。《偶像练习生》的大火,不止让新人练习生俘获不少观众的芳心,张艺兴作为节目导演(program director,简称PD)也登顶网综观众最喜爱的明星嘉宾。手握《拜托了冰箱第四季》等节目的何炅、在《创造101 》中担任嘉宾的罗志祥、张杰,在《这!就是街舞》中担任导师的易烊千玺,均收获不少网综观众的喜爱。

极光大数据发现,男性网综观众相对整体网综观众,更喜欢罗志祥、李荣浩和娄艺潇,而易烊千玺、何炅、吴磊等明星则更招女性观众喜欢。

极光调研发现,颜值和性格是明星嘉宾圈粉的重要因素。超过四成的网综观众认为自己喜欢的明星嘉宾颜值高,暖心、呆萌和耿直是受到网综观众青睐的重要性格特质。专业能力强也会吸引大量网综观众的关注和喜爱。

根据极光大数据显示,约四成网综观众并不反感明星卖人设,表示如果明星卖的人设恰好对自己胃口的话,会更为关注这个明星。

极光调研发现,选秀类节目观众覆盖度最高,每100个网综观众中就有47个看过选秀类的网综节目。2018年以来,约一半的网综观众看过选秀类网综节目。而《吐槽大会第二季》、《奇葩大会第二季》等优质网综节目的续集,也吸引了超过三成网综观众观看。

截至2018年5月底,由爱奇艺打造的男团选秀节目《偶像练习生》狂揽31.4亿播放量,腾讯视频打造的女团选秀节目《创造101》播出仅六期,已达到28.4亿播放量。脱口秀《吐槽大会第二季》、街舞类节目《热血街舞团》和《这!就是街舞》播放量也均在15亿以上。

明星网综“吸金力”强。极光调研数据显示,43.8%的《创造101》观众购买了视频网站会员,此占比高于其他网综节目。20%以上喜欢《偶像练习生》的观众购买过节目内广告的产品,14.1%喜欢《创造101》的观众下载过广告中的app。

极光大数据发现,《偶像练习生》观众以19-24岁、女性为主,约三成观众为本科及以上学历。因受访者中学生及年轻未婚白领较多,仅23.3%月收入超过一万元。

根据极光大数据,《创造101》观众中30.9%为本科及以上学历,25-34岁观众占比最多,其次为19-24岁观众。

极光大数据发现,《吐槽大会第二季》观众多为19-34岁、男性观众占比较高,本科及以上学历观众占比超过40%。

极光大数据发现,超过三成《热血街舞团》观众为19-24岁观众,家庭月收入过万的观众占比为23.3%。

极光大数据发现,《这!就是街舞》观众主要为高学历、女性观众,本科及以上学历观众占比达到37.9%。

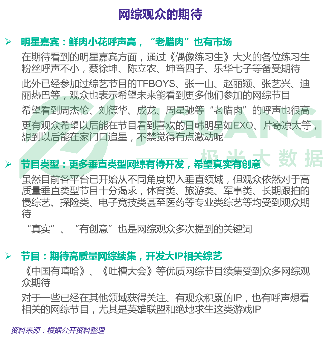
网综市场发展,离不开对于观众的把握。观众并非被动地观看网综,对于明星嘉宾、节目类型等,也有自己的期待。

五、社群篇
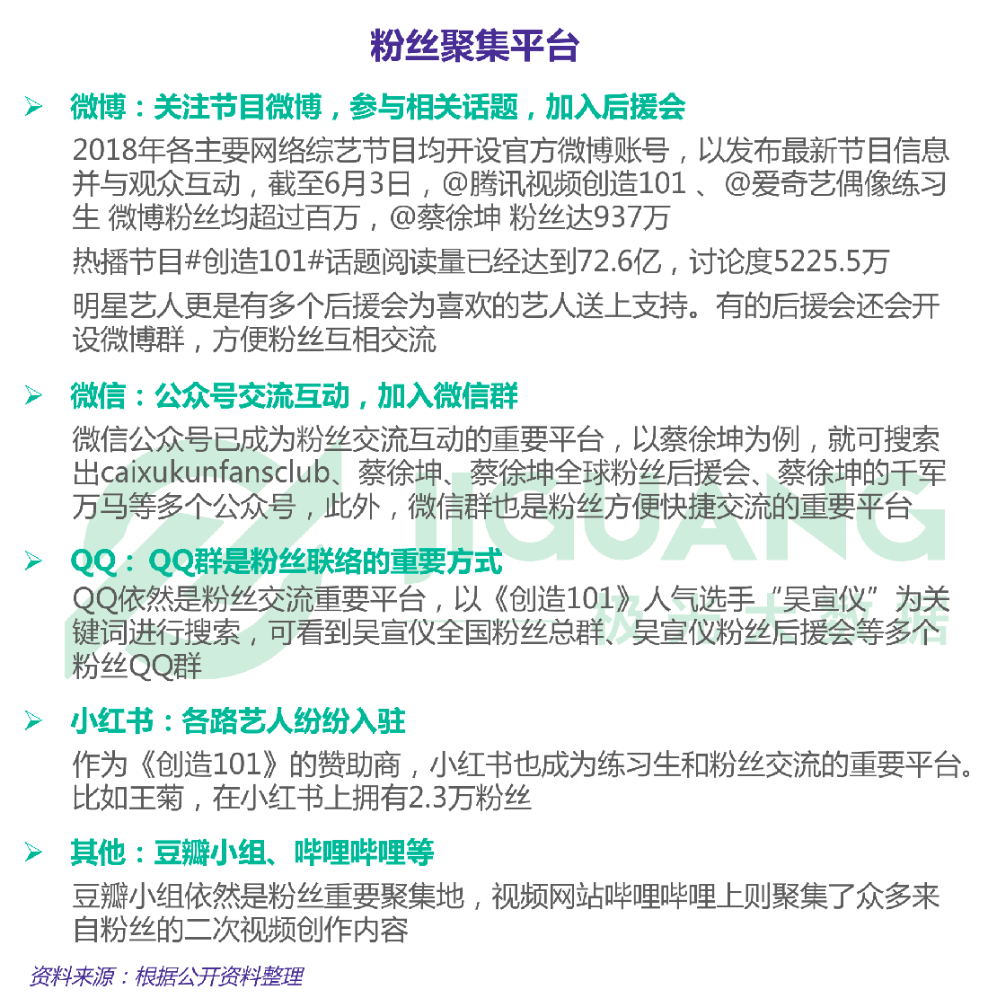
极光调研数据显示,微博、微信、QQ等是粉丝关注喜欢的网综节目和艺人,甚至参与网综节目的重要平台。粉丝可在这些平台上了解节目、艺人最新动向,表达自己的关注和喜爱。

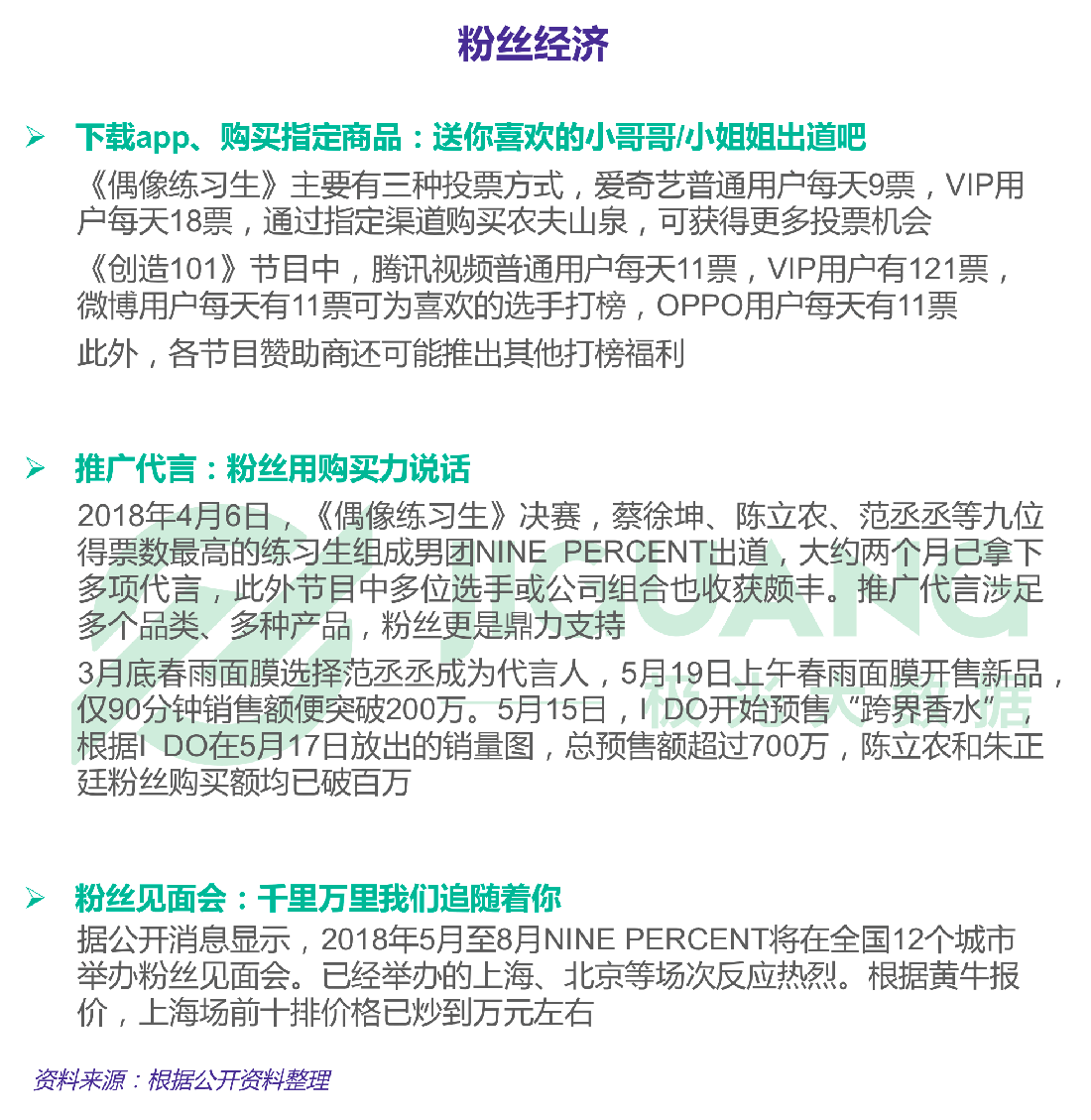
从打榜送出道,到支持出道后各种推广代言,涵盖了吃喝及穿戴,粉丝经济已渗透到各个方面。

报告说明
1.数据来源
调研数据,通过极光调研平台进行网络调研,共回收有效问卷1038份,执行周期为2018年5月
2.数据周期
报告整体时间段:2018.05
具体数据指标请参考各页标注
3.数据指标说明
此报告中网络综艺观众定义为2018年以来观看过网络综艺节目的观众
4.法律声明
极光大数据所提供的数据信息系依据大样本数据抽样采集、小样本调研、数据模型预测及其他研究方法估算、分析得出,由于方法本身存在局限性,极光大数据依据上述方法所估算、分析得出的数据信息仅供参考,极光大数据不对上述数据信息的精确性、完整性、适用性和非侵权性做任何保证。任何机构或个人援引或基于上述数据信息所采取的任何行动所造成的法律后果均与极光大数据无关,由此引发的相关争议或法律责任皆由行为人承担
5.报告其他说明
极光数据研究院后续将利用自身的大数据能力,对各领域进行更详尽的分析解读和商业洞察,敬请期待
关于极光
极光(www.jiguang.cn)是中国领先的移动大数据服务商。其团队核心成员来自腾讯、摩根士丹利、豆瓣、Teradata和中国移动等公司。公司自2011年成立以来专注于为app开发者提供稳定高效的消息推送、统计分析、即时通讯、短信和社会化分享组件等开发者服务。至今我们已经服务了超过70万款移动应用,30万开发者,累计覆盖超过130亿个移动终端,月独立活跃设备超过9亿,日发送消息60亿,产品覆盖了中国国内90%以上的移动终端。基于积累的海量数据,我们拓展了在大数据领域的产品,包括极光效果通和极光数据服务。极光致力于为各行各业节约开发成本,提高运营效率,优化业务决策。


评论