记者 杜萌
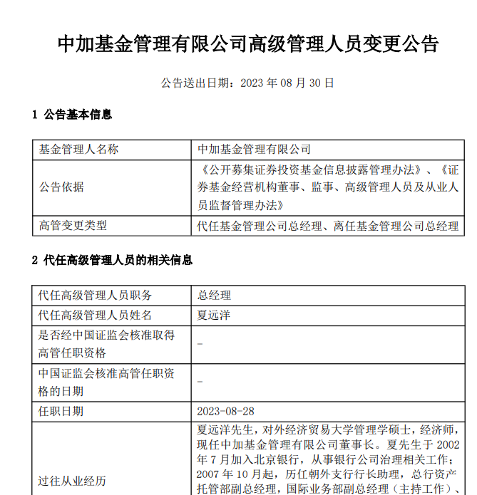
8月30日,中加基金发布公告称,公司原总经理宗喆已于8月28日离任,由现任董事长夏远洋代任公司总经理。而夏远洋也是在今年3月份刚刚履新,是中加基金历史上第三任董事长。
根据公开信息,离任的总经理宗喆具有14年以上金融从业经验,他于2017年6月30日起就任中加基金副总经理,分管产品开发和市场营销工作;2018年7月20日起任中加基金总经理。截至此次离任前,宗喆担任中加基金总经理的时长超过5年。
界面记者了解到,在宗喆离任后,来自北京银行同业票据管理部的李莹,未来或将会担任中加基金的新任总经理。
公开资料显示,在加入基金公司前,夏远洋曾在银行系统任职多年。他于2002年7月加入北京银行,从事银行公司治理相关工作;2007年10月起,历任朝外支行行长助理,总行资产托管部副总经理,国际业务部副总经理(主持工作)、资金交易部副总经理(主持工作),分行纪委书记等职务。2012年12月至2014年3月参与筹备中加基金并担任公司首任督察长。
今年3月,中加基金原董事长、法定代表人夏英因工作安排离任,夏远洋新任公司董事长、法定代表人。

对公司的高管变动,界面记者电话采访了中加基金,公司人士表示,一切以公告内容为主,暂时没有其他需要披露的内容。
公开资料显示,中加基金成立于2013年3月,是第三批银行系试点基金公司,公司注册资本4.65亿元人民币。目前共有六家股东,第一大股东为北京银行,持股比例达44%;加拿大丰业银行持股比例为28%;北京乾融投资(集团)比例为12%;中地种业(集团)持股比例为6%,有研科技集团、绍兴越华开发经营公司则均持股5%。
界面新闻记者统计发现,中加基金的历任董事长均出身于大股东北京银行。首位董事长是金融圈元老、北京银行的首位行长闫冰竹。闫冰竹于1996年参与组建北京银行并出任首任行长,2002年至2017年担任北京银行党委书记、董事长,2013年3月起兼任中加基金董事长。今年3月离任的第二任董事长夏英,早于1996年就加入北京银行,2013年5月加入中加基金,历任公司总经理、董事长。
作为银行系公募, 中加基金同样面临着“债强股弱”的特点。Wind数据显示,截至今年二季度末,中加基金的总管理规模为1305.88亿元,与一季度末相比增幅达9.3%;其中非货管理规模达1205.13亿元,与一季度末相比增幅达7%。
从具体的产品类型来看,公司的债券型基金产品规模最多,达1163.25亿元,占比近九成,权益类基金产品规模为仅有40.91亿元。
在当前的环境下,当前基金公司高管变更已逐渐成为常态。Wind数据显示,截至8月30日,月内公募基金公司高管变更达40人次,涉及25家基金公司,对比7月的20家基金公司29人次高管变更,均有所增加。拉长时间看,年内公募基金公司高管变更已达245人次,涉及100家公司。
前海开源首席经济学家杨德龙表示,“近年来,随着公募基金市场不断扩容,市场竞争日趋激烈,不少公司的高管都面临着较大的考核压力,这也让行业高管变更愈加频繁。但值得注意的是,频繁的高管变动会在一定程度上影响公司的发展,对于中小公司来说,这一影响可能会更大。”
杨德龙认为,随着公募基金行业迈向高质量发展新阶段,未来基金公司应该从长远发展角度出发,注重吸引和留住核心高管人才,以进一步提高公司治理水平和资管规模。



评论