作者:五谷讲坛
一石激起千层浪!
12月6日,乐视网股价跌幅达7.85%,以35.80元/股报收,创年内新低,盘中几乎触及跌停。

为此,一篇题为《乐视惊魂一秒:贾跃亭 64.81%质押股票一度跌破平仓线》的文章在社交平台上广为流传开来。
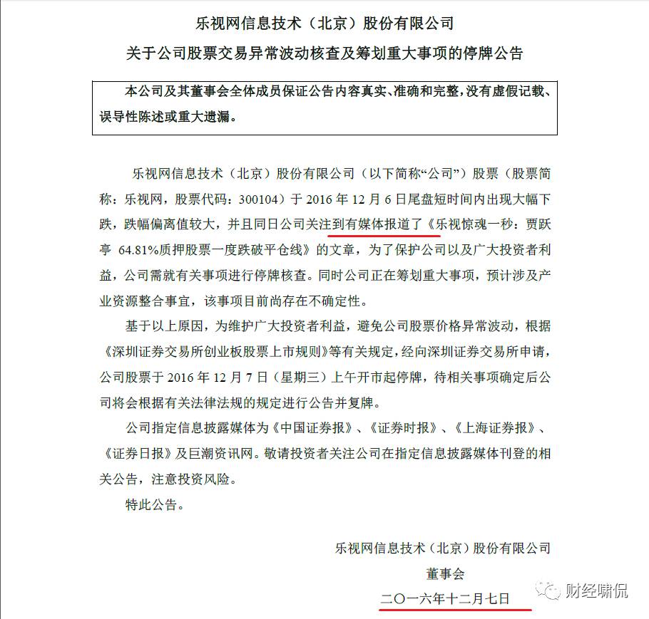
12月7日开市前,乐视网(300104.SZ)在深交所发布公告称,公司股票于 2016 年 12 月 6 日尾盘短时间内出现大幅下跌,跌幅偏离值较大,并且同日公司关注到有媒体报道了《乐视惊魂一秒:贾跃亭 64.81%质押股票一度跌破平仓线》的文章,为了保护公司以及广大投资者利益,公司需就有关事项进行停牌核查。

据报道,坊间也在质疑乐视网股价暴跌日的盘中,已跌破贾跃亭股权质押平仓线。

对此,乐视网方面给出的官方回应是,传闻中的平仓价数据与实际情况不符,纯属臆测。12月7日午后,贾跃亭还在个人微博中进一步作出了回应:“呵呵,昨日系列事件之一,策划够完美,黑手够无耻。但乐视人会被击垮吗?答案是:越被黑,越坚韧,沙场见。”
看了微博内容,不少吃瓜群众都觉得贾跃亭似乎“患上”了“被迫害妄想症”,谁愿意策划上述系列事件呢?!
然而,《财经啸侃》特约、独家撰稿人五谷君却注意到,乐视网股价大跌背后,有一个重要财务问题值得关注,这个问题才是真正的命门儿!
什么呢?
且听五谷君细细道来!
2016年前三季度,乐视网营业总收入高达167.95亿元,同比增幅超过100%;归属于上市公司股东的净利润约为4.93亿元,和2015年前三季度相比,涨幅接近31%。

然而,乐视网盈利水平真的如此靓丽嘛?非也!
《财经啸侃》特约、独家撰稿人五谷君梳理发现,2016年前三季度,乐视网营业利润约为2448万元,和2015年同期5417万元相比,降幅高达54.8%。

行业人士都清楚,了解一家企业的盈利能力,不能单看一个财务指标,尤其是归属于上市公司股东的净利润,而是要对比多个财务指标,特别是营业利润,惟其如此,才能看到表象背后的真相。
问:归属于上市公司股东的净利润和营业利润两个财务指标,谁更能反映当期企业主业盈利能力呢?
答:营业利润。
打比方是最形象的。五谷君也打个比方,一个上班族月收入1万元,扣除吃喝拉撒,剩下5000元,这就是营业利润。假如当月炒股赚了1万元,上班族盈利水平则飙升至1.5万元。
但各位也都知道,股市变化莫测,今天赚了,明天可能就赔了,具有很大的不确定性,因而,判断上班族每个月的正常盈利能力,应该以5000元为准。
殊途同归。乐视网2016年前三季度主业盈利能力应该以营业利润为准,即2448万元,说明其主业盈利能力很弱!
投资者不禁要问,乐视网归属于上市公司股东的净利润约为4.93亿元,但同时,乐视网营业利润却只有2448万元,为何呢?
一言以蔽之。“会计是魔术师”五谷君在中央财经大学攻读本科之时,会计学教授说的这句话,用来形容乐视网不同财务指标之间的“天壤之别”,非常恰当!
投资者如果不懂财务管理,很有可能会被乐视网财务指标搞糊涂,但五谷君把不同财务指标之间的关系梳理清楚,真相不攻自破。
营业利润+营业外收入-营业外支出=利润总额;利润总额-所得税费用=净利润;净利润=归属于上市公司股东的净利润+少数股东损益。
第一步:2016年前三季度,乐视网通过2461万元营业外收入,让利润总额升至4823万元;
第二步:由于所得税费用为负数(注:一般情况下为正数),约为-9069万元,因而净利润飙升至1.39亿元左右。
但还有更神奇的事情!
第三步:2016年前三季度,乐视网少数股东损益巨亏3.54亿元,基于此,乐视网归属于上市公司股东的净利润高达4.93亿元(3.54+1.39)。

实际上,近几年来,乐视网少数股东损益一直处于亏损状态,并且呈现明显扩大之势。
据《财经啸侃》特约、独家撰稿人五谷君统计,2013年前三季度、2014年前三季度、2015年前三季度和2016年前三季度,乐视网少数股东损益分别约为-0.11亿、-1.45亿、-2.26亿和-3.54亿元。
为何?
因为乐视网旗下非全资子公司亏损!
由于三季报并未提供非全资子公司具体财务信息,因而只能通过半年度报告,来分析这个问题了。
以2016年1-6月为例,乐视网旗下非全资子公司乐视致新电子科技(天津)有限公司、乐视网文化发展(北京)有限公司、乐视云计算有限公司和乐视电子商务(北京)有限公司,净利润分别约为-5687万、-26万、-9857万和-1.94亿元,“清一色”处于亏损状态。

到这儿,就有一个门道儿,需要说明白!
上市公司子公司分为全资(100%持股)和非全资两类,其中非全资子公司中,就会产生少数股东损益,由于非全资子公司整体亏损,所以少数股东损益也为负数。
数据显示。2016年上半年,乐视致新电子科技(天津)有限公司、乐视网文化发展(北京)有限公司、乐视云计算有限公司和乐视电子商务(北京)有限公司归属于少数股东损益分别约为-2357万、-12.8万、-4426万和-1.36亿元,合计约为-2.04亿元。

乐视网方面就表示,子公司当期净损益中属于少数股东权益的份额,在合并财务报表少数股东损益”项目列示。
巧了。2016年上半年,乐视网少数股东损益正好约为-2.04亿元。到这里,五谷君就找到乐视网少数股东损益亏损的原因以及来源了。

投资者可能要问了,五谷君你到底想要说什么?
中央财经大学会计学院教授、中国注册会计师鲁桂华曾向媒体表示,上市公司的少数股东损益之所以亏损,一般是内部交易所致,比如控股子公司低价向上市公司销售产品,导致控股子公司亏损,经过抵消后,上市公司控股比例部分不受影响,但少数股东控股比例却要录得亏损。
“打个比方,甲公司持有乙公司70%股权,乙公司生产产品的成本为1万元,但卖给甲公司只有7000元,亏损3000元,但合并报表中,甲持有70%股权比例属于内部交易,不算亏损,但其它少数股东却要亏损,也就是900元。”鲁桂华坦言,这样的内部交易会损害少数股东利益。
谁都不傻,少数股东明知自己的利益受损,为何还要承担呢?
投资者应该能够注意到了,今年上半年,乐视网少数股东损益亏损2.04亿元,主要来自乐视电子商务(北京)有限公司,金额约为-1.36亿元。

可想而知,今年前三季度,乐视网少数股东损益亏损3.54亿元,乐视电子商务(北京)有限公司应该也会占了大头。
它是谁?
全国企业信息信用公示系统显示,乐视电子商务(北京)有限公司注册资本1000万元,有两位法人股东,分别是乐荣控股(北京)有限公司和乐视网,持股比例各为70%和30%。

那乐荣控股(北京)有限公司是谁?
乐荣控股(北京)有限公司注册资本5000万元,只有一位法人股东,即北京百乐文化传媒有限公司。

你知道吗?
北京百乐文化传媒有限公司只有两位自然人股东,分别是贾跃亭和贾跃芳;公开资料显示,贾跃芳就是贾跃亭的姐姐。

换言之,乐视电子商务(北京)有限公司少数股东损益亏损,最终承担者正是贾跃亭和贾跃芳,而贾跃亭则是乐视网的第一大股东、实际控制人。
不明就里的投资者可能要说了“作为少数股东,甘愿承担上亿元损失,贾跃亭以及贾跃芳多伟大啊!”
你以为所有人都像中国A股散户一样“傻白甜”吗?
虽然贾跃亭和贾跃芳承担了一定损失,但这却能保证乐视网归属于上市公司股东的净利润大幅增长,对于上市公司来说,可以在促进股价等方面起到作用。

事实上,贾跃亭正是在乐视网股价较高之时,大幅减持股票、套现接近百亿元资金(注:投资者可以搜索相关报道或查看公告),相较于承担一点少数股东损益亏损来说,可谓是“一本万利”的“买卖”!

因而,坊间质疑贾跃亭通过少数股东损益“巨亏”,来保证乐视网归属于上市公司股东的净利润“巨盈”,至于是否应该被定义为“利益输送”,还有待证监会以及深交所进行裁定。
最后,《财经啸侃》特约、独家撰稿人五谷君希望贾跃亭以及乐视网,能够详细说明一下少数股东损益巨亏的事儿,也问问“谁策划的?”。
【《财经啸侃》由资深财经媒体人董来孝康创办并担任主编;投稿爆料请添加QQ:943130320】



评论