文|体育产业生态圈

从上月开始,西安篮球厂牌野球帝的几位核心成员,纷纷摘下了各自短视频账号上原有的野球帝mcn标识。一时间,网友纷纷猜测这几位都和公司之间产生了分歧,「野球帝元老成员疑似退出」也成为了球迷们关注的热点话题。
而野球帝在今天中午发布的一则声明,正式否认了几位成员的退出,不过会换一种更为「自由」的方式继续合作。在本文中,我们将从旁观者的视角对这份声明进行解析,看看这次闹剧会给球员和公司双方分别带来什么影响。
文 / 李佳浚
编 / 李禄源
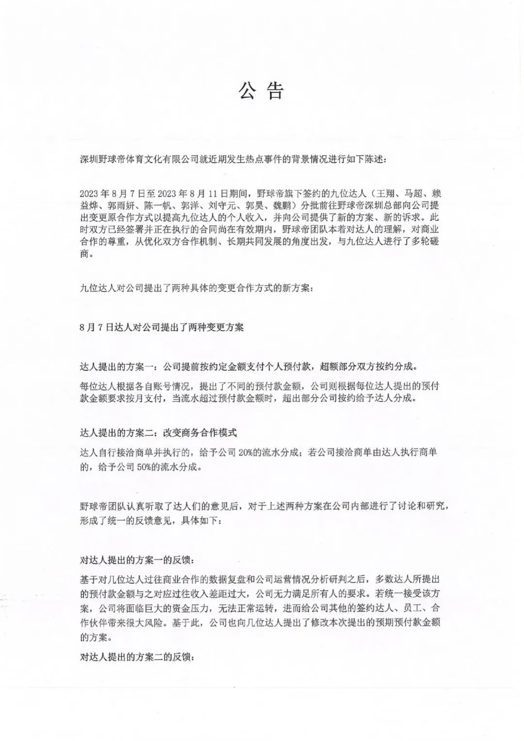
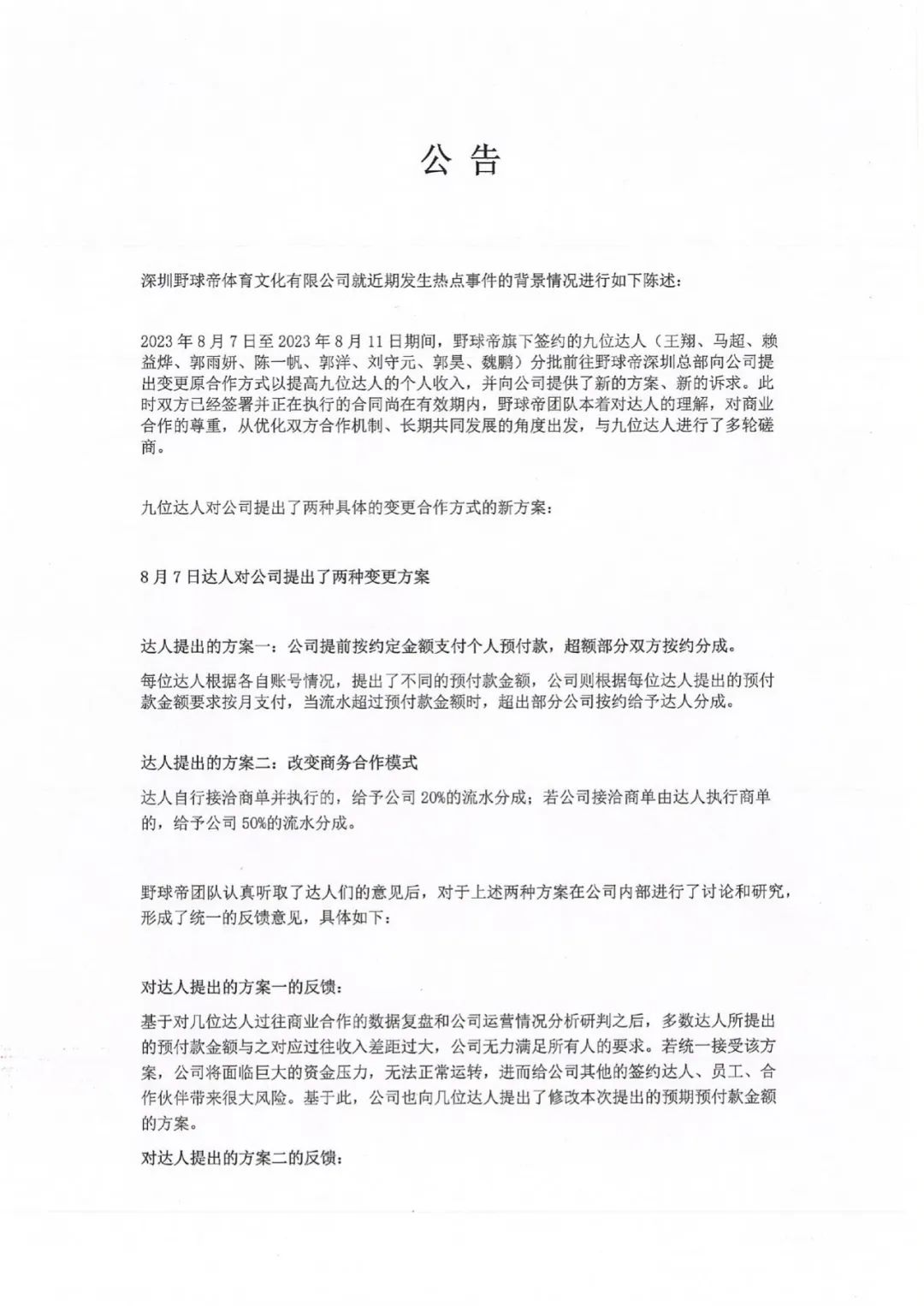
9月6日中午,野球帝在官方社媒上发布了一则公告,就近日公司与9名元老成员之间的争议做出回应。
公告原文如下:



图源:微博@野球帝
总而言之,根据野球帝方面表示,在八月初9位达人向野球帝公司提出更改合同内容以提高个人收益的要求之后,双方进行了数次谈判,最终以一个新的合作方式达成了共识,9位达人并没有完全离开野球帝团队。
这一则包含了谈判过程、合作模式和分成比例等细节的公告,终于给网友们一个多月以来的猜测画上句号,也让很多被野球帝兄弟篮球、青春热血氛围所感染许久的粉丝们突然惊醒:野球帝,本质就是一个公司。
从一开始是,以后更会是,如果抛去所谓的情怀和感性来看,这次争议或许只是这个篮球公司内部,一次针对老员工权益和薪金上、再正常不过的调整。
一纸合约回应争议,背后意味着什么?
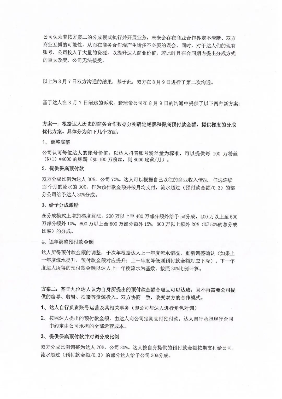
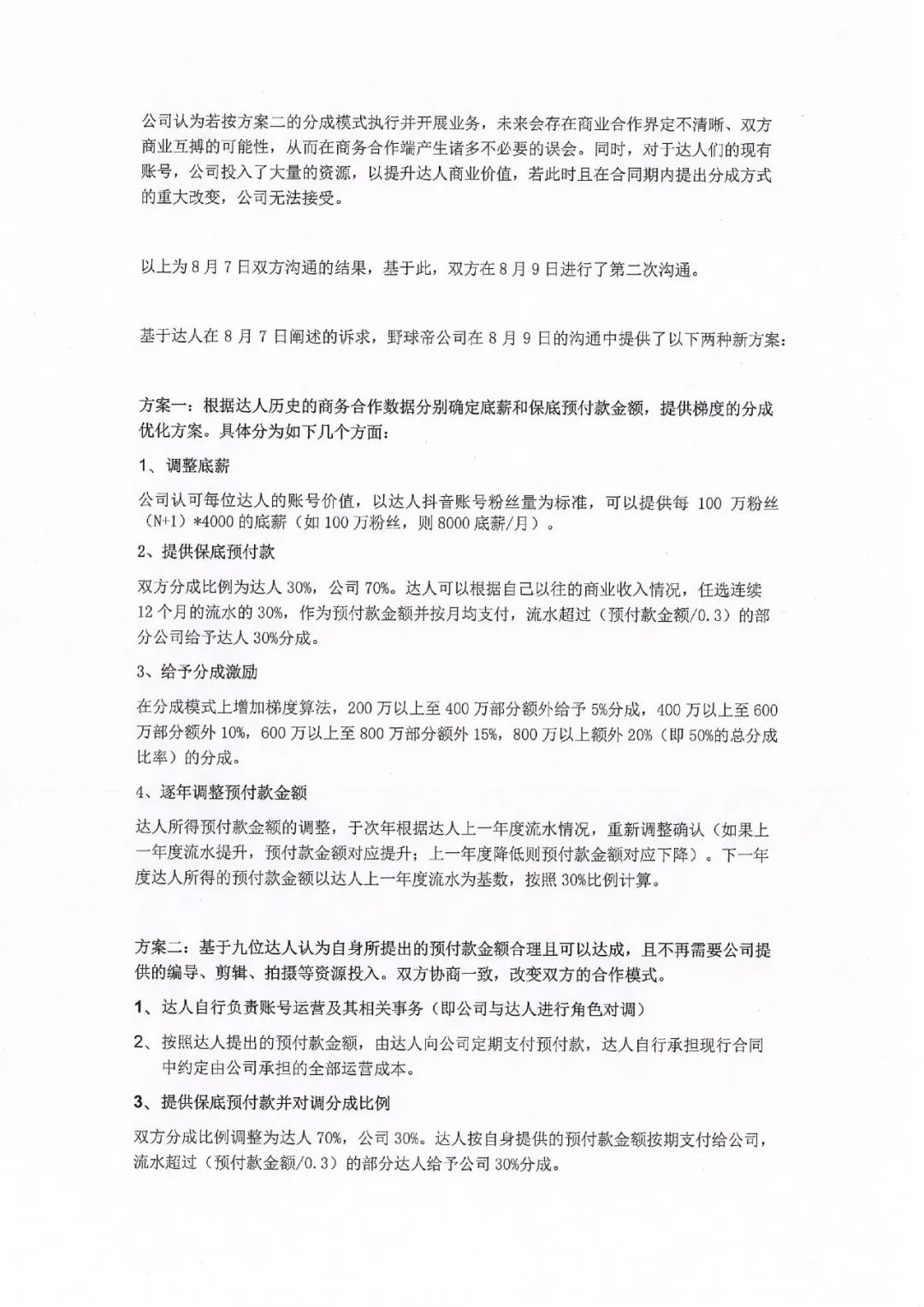
根据野球帝给出的方案二调整后,达人将自行负责账号运营事务,双方在商业收入的分成比例从原来的「达人30%:公司70%」变成了「达人70%:公司30%」,不过需要按约提前向公司支付预付款。
同时,野球帝公司将不再向9位达人的账号提供摄影、后期、流量等运营支持,达人的账号撤掉野球帝的MCN标识,并在目前合同在2027年2月份过期之前不允许绑定其他MCN公司。

图源:微博@野球帝
相较于以薪金优化为主的方案一来说,方案二更具力度、调整幅度更大。从今以后,不管是选题、拍摄、制作还是商单洽谈,9位达人都将自主操作,而且还需要以支付预付款的形式,向野球帝支付现有合同中除内容运营外的服务。
也就是说, 以前是公司赚钱给达人们分,现在是达人们自己赚钱给公司分。
但同时,对于达人来说,方案二中70%的商业流水分成也更具诱惑,这意味着达人们终于能够收获商单中的大部分收入,毕竟在之前,相较于几千块钱的底薪,来自各大品牌的商单金额才是他们日常收入中的更大组成部分。
不过,这样的方案一旦实施,野球帝公司必然会对几位老成员在未来商业和赛事计划中的比重进行调整。而因为几位达人在2027年合同到来之前无法与其他MCN机构签约,他们在未来能否依靠自身现有的流量和形象,拓展出更多的资源,我们只能打一个问号。

海沃德中国行期间与野球帝的互动 图源:微博@野球帝
但话说回来,一向以兄弟、热血、正能量形象示人的野球帝也是第一次展现出这个团队如此商业的一面,在无法让所有粉丝都理解作为一个公司的难处时,野球帝似乎依旧有信心顶住舆论,并以新一代成员们为班底,延续自己在野球江湖中的不二竞争力。
此外,在这则公告发布的同时,一直保持神秘的「帝哥」和内容负责人张子沫、张师傅,也分别从公司负责人的角度回顾了野球帝的诞生和进化史,并在其中进一步表达了野球帝为什么不愿向达人所提出的需求妥协:野球帝能走到今天,并非全靠达人。
从「帝哥」长文,回顾野球帝公司的开始
据帝哥在信中介绍,2014年初创之时,野球帝只是一个陪大家聊天、分享实战干货的篮球公众号,直到后来产品负责人徐鹤鸣、内容负责人张子沫以及文案负责人丁辰等成员的加入,才算正式完成了核心团队的搭建。
也正是因为几个负责人各司其职,野球帝才成功地在2018年的短视频风口中站稳了脚跟,并依靠加重篮球、运动服饰初代产品完成了初步的变现和布局。

张子沫 图源:微博@野球帝
在张子沫的带领下,初代成员王师傅、马师傅、魏师傅和郭师傅几个初代出镜成员受到了越来越多的喜爱,粉丝也分别突破百万。但当时,所谓MCN和达人的概念还不成熟,几个师傅也只是拿着两三千块工资的野球帝员工。
随着短视频的爆发,野球帝公司在确认了内容模式和公司发展方向后,陆续签约赖益烨、李观洋、郭洋等人,达人矩阵的概念才首次正式落地。
2020年,商务负责人陈明森的加入以及「Courtman」品牌的成立,才让达人们的流量变现逻辑变得成熟。而后来杨策、黄文祺、陈国豪等新血液的加入,也只是这份商业逻辑的延续和拓展。

2023年CBA选秀状元陈国豪 图源:微博@野球帝
换句话讲,从野球帝公司的角度来看,达人的孵化只是发展过程中的重要一环,而账号或者个人IP的成长是整个公司各个部门共同努力,且投入大量资源后的结果。所以当达人们在获得流量之后,向公司申请当时签约合同规定外的收益时,野球帝只能表示「无力满足所有人的需求」。
但对于网友来说,他们认知中的野球帝并非是一个清晰的公司形象,许多人开始关注野球帝只是因为那一批初代达人。因此,当9个老成员在争议之中纷纷在文案中用「离别」、「不舍」等关键词暗示改变即将发生时,舆论也一窝蜂地倒向师傅们,人们也开始向野球帝官方讨要说法。
因此,野球帝在与几位达人达成协议以后,选择将自己掩盖在「兄弟篮球」人设下商业的一面展示出来,正面向舆论回应。
而在公告发出的几个小时后,老成员之一郭洋和为野球帝公司发声的张子沫更是在抖音上产生了争执,并爆出郭洋的最受欢迎的作品之一和一直以来的人设其实是公司为其设计。这样的动作,也可能让野球帝在粉丝心中的可信度和真实度大大降低。

将「家务事」摆到台面上的考虑,我们作为旁观者无法揣测,但可以肯定的是,虽然这些核心成员没有在真正意义上离开野球帝,未来,我们可能也很难看到之前那样高频率的互动和扶持,新老成员在两条不平行的未来道路上,也必将越走越远。
不止野球帝,随着草根篮球的互联网生态在近些年来迎来爆发,全国各地也衍生出了许多篮球厂牌。
流量时代,野球和商业的思辨与平衡
除了野球帝,人们熟悉的另一个篮球团队中也发生了重大的调整。
8月26日,杨政在抖音上发布了一则视频,宣布自己将退出瓷器厂,同时预告了与孟繁西(原瓷器厂)、刘畅(原北控队)、丹尼(原Zooparty)等球员组成的新厂牌,将在9月中旬亮相。
消息一经发出,网友们纷纷表示不理解,「没杨政的瓷器厂不好看了」、「‘瓷’走了,就剩‘器厂’了」等声音也接连出现在杨政和瓷器厂成员账号的评论区中。

图源:抖音@瓷器厂的爷们er
几乎是在同一时期,国内两大头部草根篮球团队都和内部的初代成员之间在合作上产生变动,从时间上来说或许有着些许偶然性,但问题本身的出现并非不可预见。
在有着中国野球黄金时代之称的2000年左右,这份文化还是最原始的样子,一个球队走在一起,可能只是因为兄弟感情和对于篮球的热爱。而大部分观众们消费街球文化的唯一方式,也就是挤到人山人海的球场上现场观赛。
而如今,与许多娱乐文化一样,信息的快速扩散以及流量概念的出现为草根篮球带来了前所未有的商业机会的同时,也让这份文化变得更加复杂。
就像「帝哥」和张子沫在各自的信中所说,在人们口中的「初代成员」王师傅、马师傅等人到来之前,「野球帝」三个字就已经在以一个公司的形式运转着了,以喜爱的篮球为载体获得收入,才是野球帝开始的初衷。

图源:微博@野球帝
在流量为他们带来收入的同时,公司也必将迎来革新以寻求更远更大的发展。而人们也会开始怀念过去那些纯粹、感性、没有距离感的东西,并尝试将其融入到这个丰富而嘈杂的时代当中,这个过程必然充满矛盾,并与各方利益紧密相连,因此免不了会有取舍和牺牲,而最不值钱的情怀,大概率是其中首选。
这并不代表几位师傅之间的深厚友情是假的,但不可否认的是,野球帝公司将这种情怀放大、并频繁在作品中展现出来的很大一部分原因,正是通过观众对「兄弟篮球」的向往,来获得关注和流量。毕竟这种一群好朋友每天在一起打球,顺便赚大钱的场景,是很多篮球少年梦里出现无数次的场景。
因此,对于野球帝和9位师傅来说,目前的局势可能是现阶段最好的一种结果,拥有百万粉丝的达人球员,在收入层面获得的更多可能,而公司也能够用现有班底,继续沿着更清晰的发展路线前进。
而对于我们观众来说,在喜爱作品和内容的同时,也要秉持理性心态,保持对其背后商业模式的更深一步思考,并希望中国草根篮球能够继续发展,以百花齐放的姿态输出更多优秀作品,为喜欢篮球的人们带来更多快乐。


评论