文|艾瑞咨询
核心摘要:《2023年汽车服务平台研究报告》通过对全球整体、欧美、东南亚及中国的新能源汽车市场发展现状与趋势的研究,梳理分析中国新能源车企出海现状及面临的机遇与挑战;探究中国购车用户特点与营销偏好,并通过对中国车企销售模式、营销玩法与痛点的深入分析,挖掘在车企营销过程中汽车服务平台及其典型企业的商业模式优势及业务机会,结合汽车电动化转型、国际市场拓展趋势,为其全球化发展提供参考意见。

全球汽车市场概述
2023年全球汽车市场持续回暖,预计销量有望突破8500万辆
2016年至2019年,全球汽车销量保持在9000万的水准线之上。但近年全球经济下行导致汽车消费疲软,加之新冠疫情影响,消费者购车热情有所降低,2020年全球汽车销量下滑14%;2021年随着新冠疫情在全球范围内的影响减弱,居民用车需求增加,汽车销售市场开始复苏;2022年俄乌冲突爆发、美联储加息、全球通胀高企、欧洲能源危机等因素,导致全球汽车市场受到一定冲击,汽车销量出现小幅下滑。2023年随着疫情放开、供应链短缺和芯片限制等负面影响减弱,全球汽车销量有望达到8518万辆。

全球新能源汽车销量
新能源汽车销量突破临界点,渗透率快速提升,成为汽车行业新蓝海
各国大力发展新能源汽车,全球新能源汽车市场呈现指数级增长态势。截至2022年,新能源汽车销量突破1000万辆,渗透率提升至13%;在全球电动化趋势下,预计2023年新能源汽车销量将达到1400万辆,渗透率有望达18%。新能源汽车已成为汽车行业未来重点发展方向。

全球各地区汽车及新能源汽车行业现状
中国、欧洲和美国是全球新能源汽车主要市场,占据超九成份额
在全球汽车市场中,中国、欧洲和美国占据七成左右市场份额;而在新能源汽车领域,这三个地区发展相对更为成熟,占据超九成市场份额。

欧洲新能源汽车市场现状
欧洲新能源汽车市场加速增长,挪威瑞典新能源市场发展成熟
自2020年执行严格的汽车碳排放标准以来,欧盟新能源汽车销量加速上行。2022年,俄乌冲突爆发冲击欧洲能源供给,加之供应链短缺的影响,欧洲汽车整体消费市场上行受到一定压制,新能源汽车销量增速有所放缓;但随着负面影响的减弱,欧洲市场有望继续高增长态势。从新能源汽车渗透率来看,北欧地区行业发展较为成熟,其中挪威、瑞典新能源汽车渗透率在50%以上;其次是西欧和中欧地区,荷兰和德国的新能源汽车渗透率均超30%。

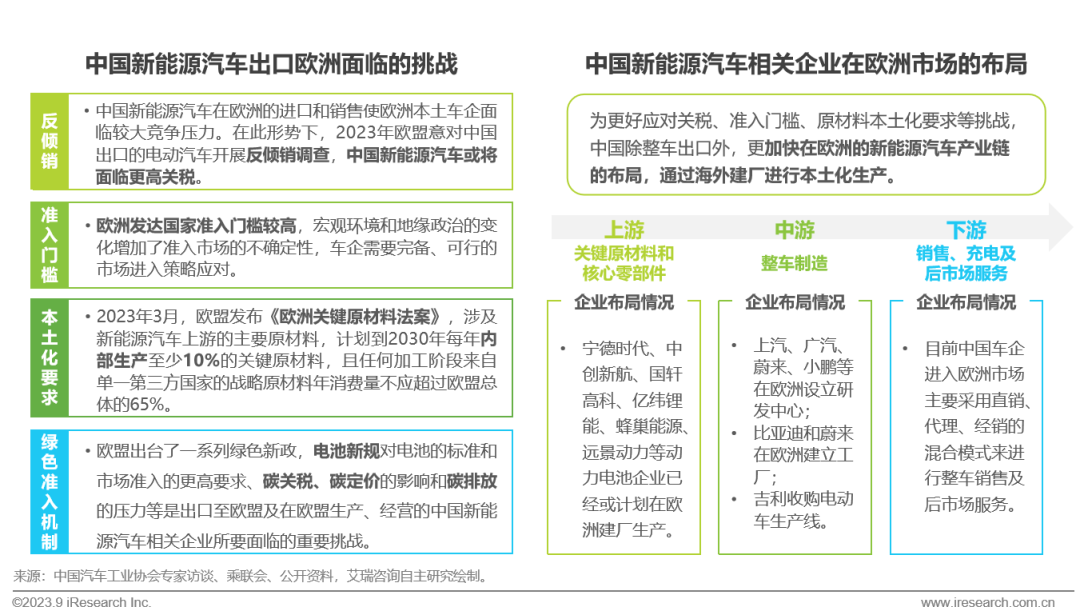
中国新能源汽车出口欧洲困境及企业布局
中国新能源汽车出口面临多重挑战,本土化布局是车企重要应对措施
当前中国汽车出口面临反倾销调查、高准入门槛、原材料本土化要求、欧盟绿色准入机制审查等多重挑战,为更好应对这些挑战,中国新能源汽车相关企业纷纷在欧洲建厂或设立研发中心,加速欧洲本土化布局。但从整体来看,相关企业在欧洲的布局主要集中在产业链上游和中游,下游环节涉猎相对较少。如何打通产业链上中下游,满足当地用户本土化服务需求是企业亟需考虑的问题。

美国新能源汽车市场现状
美国新能源汽车市场前景广阔,丰富车型与利好政策措施促进行业发展
美国在新能源汽车行业上虽起步较早,但受政府驱动弱、车型供给少、基础设施薄弱、车型结构独特、城市集群分散等因素影响,新能源汽车渗透率较低,2022年渗透率仅7%。美国新能源汽车市场目前处于政策和需求双驱动的加速渗透阶段,严格的碳中和目标和碳排放政策驱使车企加速电动化转型,丰富的车型选择催生消费者需求,补贴政策促进消费者购车,充电桩等基础设施的建设减少了消费者的购买顾虑,以上因素共同促进了美国新能源汽车行业的发展。

墨西哥新能源汽车市场情况
墨西哥凭借区位、关税优势成为车企进入美国市场的“中转站”
墨西哥加速电动化转型,为中国汽车出口提供了新契机。2022年,中国超越印度成为墨西哥第一大汽车供应国。此外,墨西哥独特的地理位置和关税优势成为美国汽车生产的“后花园”,中国车企为回避出口美国的高关税纷纷布局墨西哥市场。

巴西新能源汽车市场现状
巴西新能源汽车市场已初具规模,前景广阔
巴西2022年汽车销量为210万辆,虽然其当前新能源汽车渗透率相对较低,但在政府2030目标及税收政策的激励下,新能源汽车市场拥有较大的发展空间。巴西丰富的矿产资源及绿色能源吸引跨国车企及电池厂商建厂投资,但目前巴西境内充电设施仍然不足,新能源汽车发展面临挑战。

东南亚新能源汽车市场现状
销量快速增长,能源、互联网和气候环境促进新能源汽车发展
东南亚国家新能源汽车销量虽相对于全球三大主要市场较少,但呈现快速增长势头,2022年印尼和泰国新能源汽车销量同比分别增长约14倍和6倍。先前依靠化石能源来满足不断增长的能源需求不利于东盟地区的长期发展,东盟加速能源转型,新能源发展动力充足。东南亚地区拥有较高的互联网渗透率,消费者对新鲜事物接受程度高,更易接受新能源汽车;而适宜新能源汽车使用的气候条件同样为行业提供了较好的发展环境。

中国新能源车企布局东南亚市场
东南亚市场前景广阔,RECP协定和地区利好政策吸引新能源车企布局
RECP协定生效加之各国利好政策的吸引,中国新能源车企加速开拓东南亚地区市场。整车出口、与当地企业合作、在当地建厂是新能源车企布局东南亚市场的主要措施。

国际汽车市场现状
新能源汽车市场前景广阔,但车企仍存在多重困难,亟待突破
全球碳中和趋势下,传统车企加速电动化转型,新势力车企快速发展,新能源汽车市场前景广阔。在此趋势下,各国在提供购买补贴、推进配套设施建设、减少新能源汽车进口关税等方面的措施,为新能源车企提供了更好的发展环境;但同时,车企可能面临补贴退坡、出口国对新能源汽车本土化的更高要求、出口国消费者对外来车企品牌认知相对较低等多重挑战。新能源车企需增强在出口国的本土化建设、通过广告营销手段加大对消费者的市场教育等应对挑战。

全球汽车行业营销特征
全球汽车行业广告支出收窄,营销更为谨慎;不同地区营销呈现差异性
受全球疫情影响,2020年全球汽车行业广告营销费用大幅下滑,2021年疫情影响减弱,广告营销费用反弹回升;2022年到2023年,受国际政治经济等复杂因素影响,汽车行业广告支出收窄,预计2023年下降至2020年同期水平,汽车广告营销支出更加谨慎。不同地区营销特征有所差异,网络社交媒体营销是全球主要的营销方式;在欧美地区,除社交媒体外,消费者对通过邮件传递的营销信息有较高的接受度;而东南亚地区因其市场高度电商化的特点,电商平台营销是触达消费者的有效渠道。


中国汽车市场销量现状
汽车市场整体增长放缓,新能源汽车消费潜力巨大
根据汽车工业协会数据,2022年中国汽车销量同比增长2.1%,2023年1-7月销量为1562.6万辆,中国汽车消费市场近年来增长步伐放缓,销量及增长率对比高峰数据均有一定差距;但中国新能源汽车2022年销量同比增长93.4%,渗透率突破25%,提前3年完成了《新能源汽车产业发展规划(2021-2035 年)》设定的目标,2023年1-7月新能源渗透率进一步增长,逼近30%大关。国内新能源汽车销量实现飞跃,背后离不开中国政府的长期扶持与配套设施的落地。随着新能源汽车技术水平的不断提升、产业链与服务体系的逐渐完善,新能源汽车消费市场将释放出更大的增长潜力。


汽车销售模式:传统经销商现状
闭店、退网、亏损成为常态
中国汽车流通协会发布的最新“中国汽车经销商库存预警指数调查” 显示,2023年中国汽车经销商库存预警指数连续13个月位于荣枯线(50%)之上,处在不景气区间。根据该协会发布的相关报告,2022年亏损的经销商占比达到45.2%,较2021年扩大27.7%;完成年度销量目标的汽车经销商占比仅为19.4%,退网经销店达1757家。传统经销商作为汽车销售环节的最后一站,在面对激烈竞争的市场、下探严重的新车价格和毛利空间时,营收、利润双降,闭店、退网、亏损成为常态,经营压力巨大。

汽车销售模式:直营网络发展困局
由特斯拉开启的直营模式面临瓶颈,多合作伙伴加入成为解决方向
近年来,由特斯拉开启的直营模式在国内快速发展,一些新能源汽车品牌纷纷加入,直营模式成为新能源车企区别于传统车企-经销商模式的主流销售模式。然而直营模式在发展中暴露出高运营成本、渠道长期活力较难维持等问题。单一直营模式难以满足汽车消费市场的需求,多伙伴合作加入是解决车企销售模式问题的方向。

中国新能源汽车出海趋势
新能源汽车出口量增长迅猛,出口目的地集中在西欧和东南亚国家
我国汽车出口中,燃油车仍是主力车型,占比约七成,但新能源汽车出口近年发展势头迅猛,出口量在2022年达到62.9万辆,同比增速超过100%。新能源乘用车出口目的国中,我国出口至比利时的数量最多,达19.6万辆,比利时拥有全球最大的汽车集散港,能够有效促进中国新能源汽车与欧洲挪威、荷兰等需求国家联通。此外,英国和东南亚国家泰国、菲律宾等也是新能源乘用车的主要出口目的地。

中国新能源车企出海困境
经济形势严峻、高门槛高关税、品牌影响弱及配套服务不足是主要挑战
受新冠疫情、地缘政治及军事冲突等黑天鹅事件影响,国际经济形势严峻,加之高准入门槛和关税壁垒,中国新能源车企出海面临来自宏观政治经济环境的重要挑战。此外,中国新能源汽车在海外尚未形成强劲的品牌势能,品牌影响力较弱、海外售后服务体系不完善等方面的不足也制约了车企的海外发展。车企出海可借助相关服务企业在海外的资源积累和经验优势,解决出海过程中因自身建设不足导致的问题。

小结
中国汽车市场:新能源汽车渗透率持续走高
中国汽车市场销量整体增长放缓,燃油车市场被快速发展的新能源汽车挤占。新能源汽车行业已由政策驱动阶段进入市场驱动阶段,新车渗透率快速增长,市场消费潜力巨大。
车企汽车销售现状:单一模式难以满足需求,多合作伙伴加入成为解决方向
国内汽车销售可分为传统经销商、直营两大模式。燃油车主机厂大多依赖传统经销商模式,但经销商近年营收、利润双降,闭店、退网、亏损成为常态,经营压力巨大;直营模式成为快速崛起的新能源汽车企业的主流销售模式,但当前发展也面临高运营成本、渠道长期活力难维持等瓶颈。
中国新能源汽车出海:车企面临困境,服务企业可助力解决问题
国内新能源汽车出口量增长迅猛,但与此同时,中国新能源车企出海面临风险与挑战。海外严峻的经济形式、高出口门槛和关税壁垒、配套设置及服务体系不完善以及品牌自身影响力较弱等都是当前车企出海所需面对的不利现状。
针对出海困境,行业内服务企业可在车企出海准备、品牌营销、销售及售前售后服务等方面提供帮助,有效助力车企克服困难、开拓海外市场。

中国购车用户分析
新能源车主年轻化趋势明显,燃油车置换尝鲜是购买驱动因素之一
根据专家访谈结果,国内新能源购车用户中以中青年群体为主,年龄分布对比传统燃油车购车用户呈现年轻化趋势;关注的信息渠道中抖音占据主要地位;新能源购车用户更容易接受新鲜事物,购车关注因素中最看重科技感。燃油车置换、购买第二辆车是车主购买新能源汽车的主要驱动因素,购车用户中50%前一辆汽车为传统燃油车(BBA、大众、丰田等品牌)。

中国购车用户营销偏好
用户对汽车营销接受较高,试驾、车展是最关注的营销内容与活动
对于不同的营销方式,中国购车用户接受度均较高,交互式、场景化、内容营销分列用户偏好前三。营销内容方面,测评/试驾、使用体验分享和优惠活动是购车用户最为关注的内容。从用户兴趣来看,多数车主偏好于参加车展、定期免费维护/保养、品牌试驾等类型的营销活动。

汽车线下营销模式与玩法
通过主题活动吸引用户,满足用户体验需求,但营销辐射范围有限
随着汽车电动化、智能化发展以及汽车消费者群体的年轻化,汽车线下营销诞生了多样的玩法,汽车品牌通过品牌与用户共创、共享类主题营销活动向用户进行品牌文化输出的特征也在凸显。但汽车线下营销的关键点仍旧是用户体验,品牌的核心诉求仍然是集客,单一线下营销目前覆盖城市及用户群体仍以高线城市用户为主,品牌营销渗透下沉程度不足。

汽车线上营销模式与玩法
各类平台特征显著,购买转化不足是核心痛点
目前,国内汽车品牌线上营销已形成垂类媒体、社交平台、短视频平台和交易服务平台的四大媒体营销矩阵,各类媒体都围绕用户、内容、模式构建核心价值,且各具特色及优势,但除交易服务平台外,其他类型媒体营销的共同核心问题均为购买转化不足,而以团车为代表的汽车交易服务平台聚合发挥线上集客、线下充分转化的优势特点,助力品牌达成“品销合一”,解决了这一关键痛点。

线上线下整合营销玩法及特征
聚合线上、线下优势,促进高质量“品销合一”达成
线上线下联动的整合营销模式正成为主流,即通过主题活动策划、线上曝光,抓取或引流兴趣用户、潜在消费者进行线上互动,进入线下体验,再将活动环节中的细节与亮点包装成趣味性、互动性较强的营销事件,利用社交平台、大流量媒体等进行广泛传播,产生持续性的营销声量,从而促进品牌的二次曝光与潜在消费者的转化。其营销特点主要表现在线上、线下的资源打通、场景聚合以及充分发挥出的聚合性优势,弥补了单一线上或线下营销模式的缺陷。

线上线下整合营销商业逻辑
团车以双域双场景营销助力品牌品销合一
线上线下整合营销的优势在于可以获得全域潜客,通过社群精细运营、私域直播和本地投放、城市集中曝光,获得高意向潜客,从而实现高效转化。整合营销的代表玩家是团车。团车是国内汽车交易和服务平台,在营销模式上,整合用户购车决策链路中的线上信息收集、线下产生交易双场景,线上:基于自有APP、公众号、合作媒体矩阵、电商平台等公域营销造势,通过中央、城市直播吸引全域潜客,以微信社群私域流量运营的方式,标签化线索清洗,再通过私域直播、AI+客服推荐实现高质量、精准用户转化。线下:在覆盖城市集中曝光转化潜客、为经销商合作伙伴提供渠道联动到店的用户邀约培训等服务,将高意向潜客有效引入车展及店内,助力品牌营销品销合一。

典型服务企业团车网业务介绍
团车网由团购发展至线上线下结合,始终把握消费行为趋势

典型服务企业团车网业务介绍
车展活动全球规模领先,高精准用户集中、高成交平台
历经十余年发展,团车业务已累计覆盖全国超过240个城市,触达县城超过800个,车展业务自2016年第四季度开始以来已在全国累计举办超3300场,为14000余家主机厂及经销商提供“品销合一”的解决方案。团车网以线上、线下整合营销及服务的业内独创高精准用户集中模式,实现了高转化、高成交的经营目标,为消费者和厂商双方持续提供优质解决方案。

团车发力新能源市场
与品牌方展开密切合作,加速布局新能源汽车市场

团车网未来发展方向及空间
深耕汽车服务领域,把握汽车电动化趋势,拓展新能源车企合作

实现全球化发展,立足中国,服务世界



评论