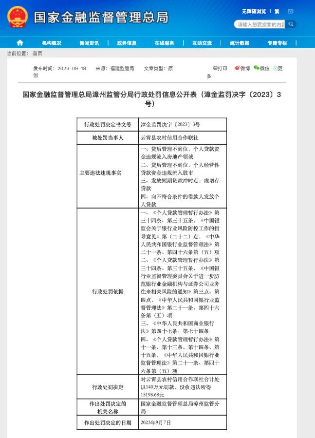
9月18日,国家金融监督管理总局漳州监管分局行政处罚信息公开表显示,云霄县农村信用合作联社涉多项违法违规事实,被合计处以140万元罚款,同时被没收违法所得15198.68元。主要违法违规事实包括:贷后管理不到位,个人贷款资金违规流入房地产领域;贷后管理不到位,个人经营性贷款资金违规流入股市;发放短期贷款冲时点,虚增存贷款;向不符合条件的借款人发放个人贷款。

来源:界面新闻
9月18日,国家金融监督管理总局漳州监管分局行政处罚信息公开表显示,云霄县农村信用合作联社涉多项违法违规事实,被合计处以140万元罚款,同时被没收违法所得15198.68元。主要违法违规事实包括:贷后管理不到位,个人贷款资金违规流入房地产领域;贷后管理不到位,个人经营性贷款资金违规流入股市;发放短期贷款冲时点,虚增存贷款;向不符合条件的借款人发放个人贷款。

评论