文|青眼
近日,北京市商务局等9部门联合印发了《关于支持美丽健康产业高质量发展的若干措施》,从五个方面21条措施支持北京美丽健康产业的发展。
无独有偶,前不久,杭州市人民政府办公厅发布《支持合成生物产业高质量发展的若干措施》,表示将对化妆品及化妆品新原料等注册项目给予现金资助,同时加速提高杭州市合成生物领域创新研发水平。
一方面,关于化妆品的管控逐渐趋严;另一方面,越来越多的地方扶植政策开始向化妆品行业倾斜。可以预见的是,未来将会有更多专注于研发和高质量发展的本土化妆品企业脱颖而出。
现金补助成标配
随着化妆品市场的不断增长,越来越多的省/市出台了化妆品高质量发展的扶植政策。除了原本的化妆品产业重镇广州和上海,近年来已有包括北京、浙江、山东、福建等地出台了化妆品相关发展规划和招商引资政策,以此争夺化妆品产品链中的优质企业。

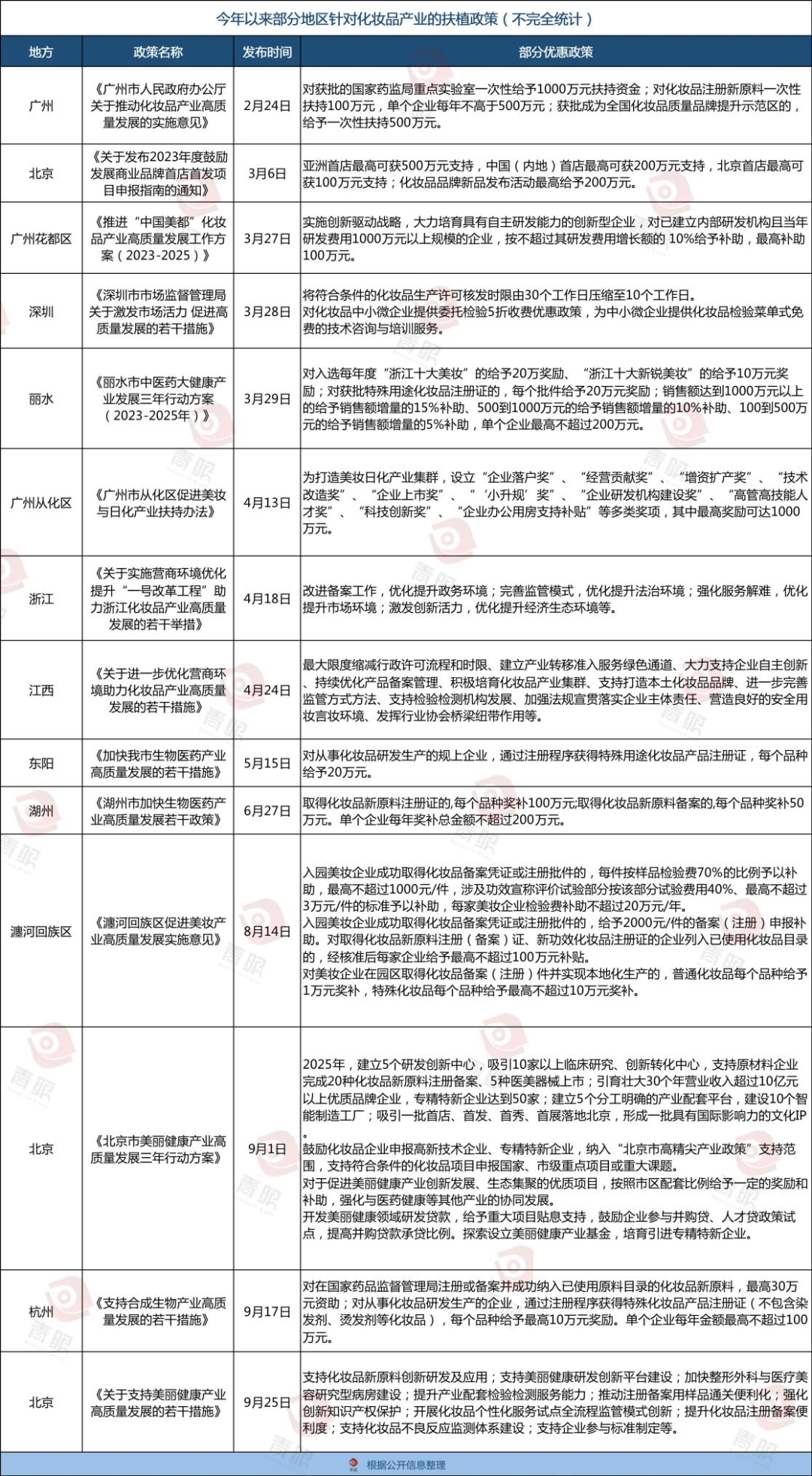
其中,最受关注的政策无疑就是直接的现金扶持。据此,青眼梳理了今年以来部分地区针对化妆品产业的扶植政策,在14个新政策中,有10个明确提到了现金扶持,而这些真金白银的支持,常常能够收获行业人士的一片叫好。

具体来看,各地的现金补贴主要分为2类,一类是直接的一次性现金奖励,另一类是按照营收/投入金额的相关比例进行补贴。就今年以来的扶持政策而言,广州作为化妆品产业重镇,是直接现金奖励最丰厚的地区之一,最高补贴/奖励金额达千万。
譬如,广州在年初发布的《广州市人民政府办公厅关于推动化妆品产业高质量发展的实施意见》中明确表示,对获批的国家药监局重点实验室一次性给予1000万元扶持资金,获批成为全国化妆品质量品牌提升示范区的,给予一次性扶持500万元;对化妆品注册新原料一次性扶持100万元,单个企业每年不高于500万元。
除此之外,广州其它各地也分别推出了不同的扶植政策。如花都区就明确,对已建立内部研发机构且当年研发费用达1000万元以上规模的企业,按不超过其研发费用增长额的10%给予补助;从化区则对注册起5年内总投资额累计达5亿元以上的的企业,一次性给予总投资额2%奖励,境内外上市企业,也能够获得100至500万元不等的一次性奖励。
“扶持政策也是有的放矢,并有针对性地出台相关政策。”广州麻尚会生物科技有限公司创始人陈来成对青眼表示,目前这些扶持政策更看中化妆品行业的科研创新。对化妆品企业来说,科研创新是破局内卷的利器。
也有业内人士就此指出,“各类高质量发展的政策落地,也是在无形中淘汰落后、研发创新能力跟不上的化妆品企业,从而进一步优化化妆品行业的营商环境。”
新原料和特证受青睐
当然,大量的现金补助必定需要有扶持的落脚点。青眼在梳理今年以来发布的各类扶持政策后发现,直接的现金补助常常集中于对化妆品研发升级和新原料、特殊化妆品备案等板块。这,无疑也是最直接展现企业研发实力和资金实力的地方。
以此次北京发布的扶持政策为例,其中就明确表示将设立化妆品新原料创新奖励,对注册备案化妆品新原料的企业、取得新功效化妆品注册证的企业,分别给予奖励。
此外,浙江也纷纷加大对新原料和特殊化妆品备案的扶植,仅今年以来就有包括杭州、丽水、东阳、湖州在内的四地区公布了明确的扶植政策。
如杭州出台的《支持合成生物产业高质量发展的若干措施》就提到,将对在国家药品监督管理局注册或备案并成功纳入《已使用化妆品原料目录(2021年版)》的化妆品新原料,每项给予最高30万元资助;对获得特殊化妆品产品注册证(不包含染发剂、烫发剂等化妆品)的企业,每个品种给予最高10万元奖励。
此外,丽水提出对获批特殊用途化妆品注册证的,每个批件可获20万元奖励;东阳表示将对通过注册程序获得特殊用途化妆品产品注册证,每个品种给予20万元;湖州则对取得化妆品新原料注册证的,每个品种奖补100万元,对取得化妆品新原料备案的,每个品种奖补50万元。
同时,河南省瀍河回族区也表示将对化妆品样品检测部分进行一定比例的补贴,对成功取得化妆品备案凭证的直接给予2000元/件的申报补助;对取得化妆品新原料注册(备案)证、新功效化妆品注册证的企业列入已使用化妆品目录的,给予最高不超过100万元补贴。
上海兰仪化妆品有限公司总经理樊俊对青眼表示,“这类政策扶持最直接的好处就是帮助企业省钱,也能够让企业更有信心地投入到特证或者新原料产品的开发中去。”一位资深行业人士认为,新原料带有一定的科技含量与特殊性,对增加企业利润空间有一定帮助,也有利于当地政府增加税收。
不过,也有业内人士认为,政策过度强调扶持新原料并不一定合适,或可能出现为了补贴而备案的情况。“很多小众新原料备案后基本上没有什么应用研究,也没有多少品牌去采用落地,备案的新原料也就变成了‘无效’备案。”该人士坦言。
当然,各地对于新原料和特殊化妆品注册备案的各类支持,对企业而言仍是一个相当大的利好。一方面,这类企业能够在地方的支持下,于产品研发方面进行更深一步的探索;另一方面,这些企业也能够在更大程度上反哺当地,最终实现双赢。
地方美妆产业突围
事实上,不论是现金奖励政策,还是各类“绿色通道”的开通,均指向一个发展方向:建立地区美妆产业集群。
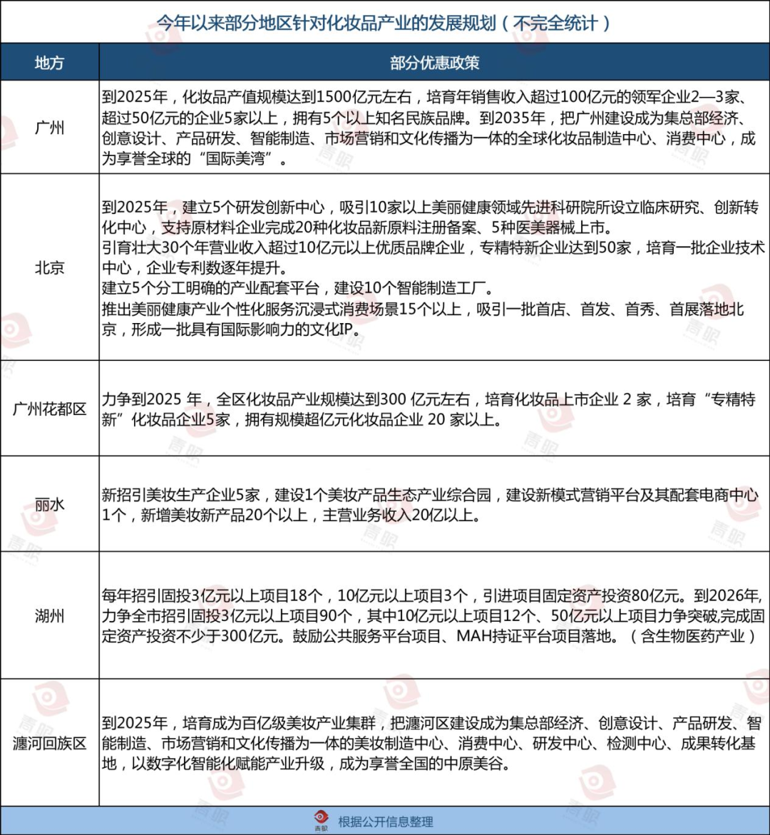
据青眼此前不完全统计,目前国内至少有超15个地区在建设美妆产业园,包括广州白云区的“白云美湾”、广州黄浦区的“南方美谷”、上海奉贤区的“东方美谷”、河南洛阳的“中原美谷”、山东济南的“北方美谷”等,且不少地区都提出了到2025年的建设目标。

如广州就提出到2025年要培育2-3家年销售收入达百亿元的领军企业,5家以上超过50亿元的企业,以及5个以上知名民族品牌,将广州建设成享誉全球的“国际美湾”。
而除了广州,包括上海、山东、浙江等地此前都出台了关于建设百亿级企业的规划目标。不过,从目前已上市企业财报来看,头部企业的营收距离各地的规划仍有一定距离。
譬如,从目前已上市国货品牌财报来看,排名前三的上海家化、珀莱雅和华熙生物,上半年营收分别为36.29亿元、36.27亿元和30.76亿元,其余企业均未突破30亿元的大关。从2022年财报数据来看,也仅有上海家化、珀莱雅、华熙生物和贝泰妮年营收突破50亿元。
值得一提的是,据多个证券分析机构预测,如果能保持目前的销售增幅,珀莱雅和上海家化均有望在2025年突破百亿规模。
可以看到,以上排名前列的品牌总部均不在美妆重镇广州。由此,广州提出的2025年规划看起来时间紧任务重。有资深行业人士曾就此对青眼表示:“一场美谷之间的资源争夺战不可避免。”
也正因为此,不少地方开始走差异化发展的路线。如北京在2025年规划中就对企业的创新性进行了重点提及。如《北京市美丽健康产业高质量发展三年行动方案》就提到,要在2025年之前培育5个创新研发中心、吸引10家以上美丽健康领域先进科研院所设立临床研究、创新转化中心。
在培育企业方面,北京则没有将目光投向百亿级企业,而是计划培育30个年营收超10亿元的优质品牌企业,专精特新企业达到50家,同时还要培育一批企业技术中心,保障企业专利数逐年提升。
而美妆产业相对较弱的瀍河回族区,则将重点放在培育美妆产业集群上,计划到2025年把瀍河区建设成为集总部经济、创意设计、产品研发、智能制造、市场营销和文化传播为一体的美妆制造中心、消费中心、研发中心、检测中心、成果转化基地,建设百亿级美妆产业集群。
可以说,为了抢夺美妆产业资源,各地都在不断根据本身产业优势,进行不同程度、不同方向的扶持。有业内人士向青眼表示,不同企业、企业不同的发展阶段需要的扶持点是不同的,小企业需要的是场地的免租和人员的工资补贴,中型企业应该需要的是税费的补贴和人才引进的补贴。在此基础上,各地不同程度的扶持政策无疑也给了企业更多选择的空间。
总体而言,不论全国各地不同地区扶持政策如何,均说明目前已经有越来越多的地区开始重视当地美丽健康产业的发展。这对于一众本土企业而言,即是机遇也是挑战,如果企业能够抓住政策机会,势必将是一个市场突围的出口。



评论