文|智驾网 今雨来
编辑|浪浪山上的小猪妖
在高合汽车开启裁员之后,蔚来汽车开始裁员。
这距离9月21日蔚来首次举办科技创新日对外展示全栈自研技术过去仅有一个多月。
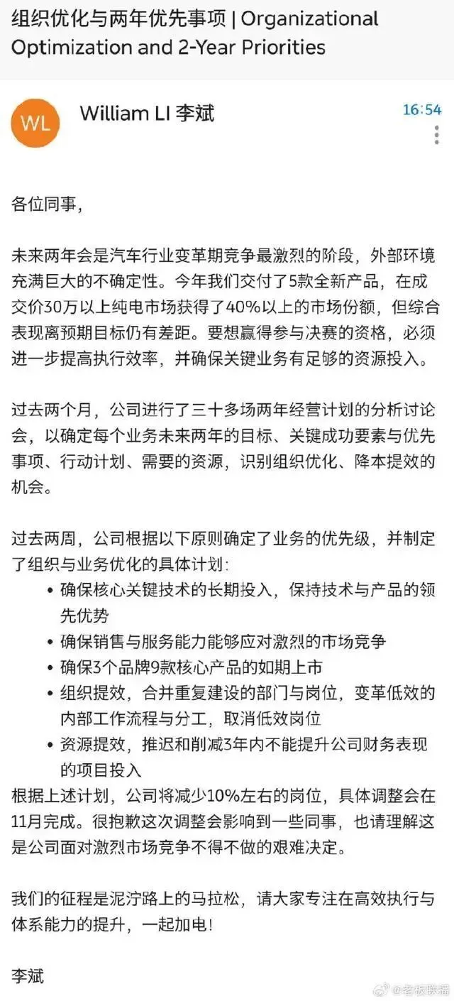
11月3日,蔚来汽车创始人、董事长兼CEO李斌发布全员信回应裁员传闻,他确认公司将减少10%左右的岗位,具体调整会在11月完成。

这一封公开信证实了前一晚网间的传闻。

有人在网间发文称,蔚来将开启裁员,部门比例10%到20%不等。
这一消息确认距离蔚来发布10月1.6万的销量仅过去了一天时间。
在中国新能源汽车销量暴增的金九银十,蔚来销量一直未来达到其年初预期的2万辆大关。
而1-10月,蔚来共交付新车12.6万辆,跟其设定的24.5万辆有年度交付目标刚刚过半。
据2022年年报显示,蔚来共拥有2.68万名员工,相比理想的1.94万名员工,小鹏的1.58万名员工,蔚来员工人数最多。
同时其高达44.8%的员工11983名属于蔚来用户体验部门员工(负责销售、市场和服务);产品和软件开发员工(研发)人数为10025人,占员工总数的37.5%;制造部门拥有2800名员工,占10.5%;常规行政员工为1955人,占7.3%。
蔚来2022年支付了超112亿元的员工薪酬,如果裁员10%-20%,能节省约11.2-22.4亿元。
2022年底,李斌曾表示“只要能发出工资,轻易不干裁员这事”,“保持100%的人,完成150%的工作,这才应该是我们要干的事情。”
不过在今年初,李斌即发布了首封全员信,信中称:“2022年团队持续扩张,但职责不清晰、目标不一致、流程不完善、重复建设的情况比比皆是,效率还有非常大的提升空间。”
临近年底,李斌再发全员信,强调削减的部门主要涉及低效和业务重复的部门,并推迟和削减3年内不能提升公司财务表现的项目投入。
简单的说砍掉一些枝蔓非主干业务。
在今年7月,媒体即报道了推迟自研电芯量产的时间表,并放绥了蔚来电池工厂的部分设备采购节奏:“根据业务需求,我们推迟了电池量产的时间,项目在按照新的量产时间正常推进。”
此次在李斌发布全员信后,有消息称电池业务相关人员被全员裁撤,但蔚来相关人员向智驾网否认了这一说法。
在证实裁员的同时,李斌同时强调“三个确保”:
一、确保核心关键技术的长期投入,保持技术与产品的领先优势;
二、确保销售与服务能力能够应对激烈的市场竞争;
三、确保3个品牌9款核心产品的如期上市。
这三个确保再次明确了其多次表示的研发投入资金不能中断、减少。
同时将陆续推出两个经济型电动汽车品牌的计划不变。
也即在蔚来自身尚未真正立稳之际,蔚来将依然接续推出阿尔卑斯和萤火虫品牌,将战线进一步拉长。
这让李想所说的“用目前的三款车挑战月销5万辆”更显专注。
也显示出二人的造车方法论的差异之大。
对于蔚来的现状,曾有与蔚来合作的供应商表示,蔚来的全栈自研规模庞大,甚至事无巨细。
在其规划里,甚至有向同行业友商输出零部件产品和解决方案的计划。
10 月 28 日蔚来对外表示,推出蔚来用户专享的婚庆用车定制服务,有专属婚庆司机(接亲送客,临时取送,代买代办)、现场机动支持(引导宾客,物品搬运),不限行驶里程,免费补能,可选拖挂房车。
这是继替客户照顾猫,上门理发之后,又一让人瞠目结舌的业务。
蔚来的用户企业正泛化为无边界、无约束的业务。
在智能电动汽车引发的巨大的历史机遇面前,蔚来主营业务失焦是比冗员众多更大的问题。
正如自研芯片、手机等等从智能汽车的制造和用户体验上而言,固然是正确的选择,但是却忽略了外部环境的制约,即今天的新能源汽车市场出现了需要被高度重视的结构性变化:
一、混动车型的增长远超纯电动汽车,传统自主品牌全面发力新能源汽车,更高性价比的车型开始填满A-D级车市场;
二、吉利、长安、广汽、长城、比亚迪的体系化优势、渠道优势开始形成成本优势。
这些变化意味着造车新势力的核心竞争对手不再是BBA,而是老牌自主品牌。它意味着亏本卖车将长期化,短期内不会出现像特斯拉和比亚迪一样可以收割行业红利的品牌,现金流就是核心竞争力。
蔚来裁员是远远不够的,最急迫的依然是收缩战线。
但无论投资人还是蔚来内部鲜有能说服理想主义如李斌者,这只有随着黄金期一日日消失,等待市场传导的压力了。
想必这一天也不会太过遥远。


评论