文|天下网商
连日刷屏的东方甄选“内讧”终于迎来大结局。
12月16日晚,俞敏洪和董宇辉双双现身俞敏洪“老俞闲话”直播间,坦诚回应风波。董宇辉表态不会离职,俞敏洪也解释了孙东旭被免职CEO后将依然“为东方甄选做贡献”。17日早上,新东方教育科技集团CEO周成刚发文称“昨晚在俞老师家,和宇辉一起喝了个大酒,展望新东方和东方甄选未来的发展,两个老头,一个年轻人”,并配上三人在俞敏洪家“喝大酒”的照片。事件终于尘埃落定。

《天下网商》观察到,东方甄选抖音账号在17日也结束了掉粉,直播同时在线人数依然在10万+,粉丝也回涨了近10万,截至发稿前为2865万。
这次舆论风波之下,同为教培转型直播电商的高途佳品直播间,突然涌入大批消费者。与东方甄选的“焦头烂额”不同,借助董宇辉粉丝送来的流量,高途佳品直播间一派欣欣向荣,甚至在14日抖音食遍天下带货榜上,高途佳品一度超越东方甄选。
此前国内教培机构纷纷转型,电商直播成为一个重要方向。然而,在此事件之前,其他转型做电商直播的教培机构一直不温不火。借助这波舆情,高途佳品幸运地得以崭露头角,其他转型做电商直播的教育机构也开始受到人们的关注。

热闹过后,高途佳品能否接住东方甄选送来的这波“泼天富贵”,教培机构转型做电商直播的成功概率有多大,值得追问。
高途佳品趁势崛起
“东方甄选跌倒,高途佳品吃饱”,此前有网友这样概括卷入“小作文事件”中的两家公司现状。
随着连日来“小作文事件”持续发酵,大批董宇辉的“丈母娘”们为了向东方甄选“叫板”,涌入其竞争对手高途佳品直播间,刷屏“能不能把董宇辉挖过去”,导致高途佳品直播间热度暴涨。
公开数据显示,12月11日晚约有60万人涌入高途佳品直播间,开启了高途佳品的流量狂飙之路,观看人数和销售额节节攀升,12月14日,在抖音食遍天下带货榜,高途佳品一度超越东方甄选。

据蝉妈妈数据,12月高途佳品总计涨粉超过100万,直播间在线人数最高达到18万,直播日观看人次从原本的寥寥无几,到12月16日超过2000万人次,直播日销售额也在15日冲上了1200万元。


图片来源 蝉妈妈数据
为了承接着这突如其来的“泼天富贵”,高途佳品直播间的主播们卯足了劲儿,轮番上演各种才艺,直播时间也从原本每天播6个小时改为每天播16个小时,高途董事长兼CEO陈向东更是亲自上阵直播带货,频频输出金句。
直播中,陈向东在回复网友提问“是否会考虑挖走董宇辉”时脱口而出的一句“董宇辉不是用来挖,是用来爱的”为高途佳品拉足了好感。
受高途佳品直播成绩影响,高途美股持续上涨。12月11日至15日短短4天内,高途的股价累计已上涨约70%。截至12月15日收盘,高途报收4.625美元/股,总市值达到12.07亿美元。
反观东方甄选,其官方抖音号在近期出现大量掉粉。根据公开数据,“小作文”事件发生前,东方甄选抖音号粉丝量为3116万,而12月17日粉丝量为2865万,累计掉粉250多万。不仅如此,东方甄选股价亦持续大跌。最近一周,东方甄选股价跌约22%,截至12月15日收盘,其总市值已缩水至266.44亿港元。

最像东方甄选的平替?
在此次事件中,为什么是高途佳品迎来了泼天富贵?这个问题,或许连陈向东也回答不上来。
最接近真相的答案,或许与高途佳品创始人陈向东曾在新东方任职、高途佳品与东方甄选同为教培机构转型电商直播有关。
公开资料显示,陈向东曾是新东方的执行总裁,在新东方工作的时间长达14年。离开新东方后,陈向东于2014年6月自行创建了教育机构“跟谁学”。2019年6月,“跟谁学”在美国纽约证券交易所成功上市,成为中国第一家在美国上市的K12在线教育公司。2021年4月,“跟谁学”更名为“高途集团”,继续在教培领域深耕。
更名后不久,教培行业“双减”政策的落地,令包括高途在内的教培机构转型。
转战电商直播是高途重要尝试之一。在东方甄选直播间大火前,高途就曾在电商直播领域进行探索,但由于缺乏经验,高途没有过多宣传,甚至连直播账号“高途好物”也未进行官方认证,最终导致惨淡收场。对此,有高途内部人士表示,“当时犯了一些错误,后面由于各种原因便没有持续。”
2022年6月,东方甄选直播间因董宇辉的“文艺带货”大火出圈,从而实现粉丝数量暴涨。或许是从东方甄选身上看到了直播带货业务的潜力,2022年11月,高途成立北京高途佳品科技有限公司,并于年底上线高途佳品直播间,由陈向东带队,再次入局电商直播领域。这一次,高途佳品开始走模仿东方甄选的路线,从选品到风格,再到背景,对东方甄选进行像素级复刻。

不过,模仿成功案例并不意味着就能成功,高途的电商直播业务表现并不理想。
根据财报,2023财年二季度高途共实现营收7.03亿元,其中由学习服务业务贡献的营收占比超过95%。尽管高途并未明确披露直播带货带来的收入,但即便按照最高的5%占比计算,该业务带来的营收贡献也不超过3500万元。
实际上,在此次东方甄选小作文事件之前,高途佳品直播间的在线人数常年维持在两位数。面对长期惨淡的直播数据,此前高途佳品主播还曾自嘲,“模仿不出来”“直播在线别低于15个人就行”。
在转型电商直播这件事上,高途佳品显然将东方甄选当做学习模仿的对象,也期盼着有一天能够追赶甚至超越东方甄选。然而,目前高途佳品和东方甄选相比仍然存在不小的差距。
首先,从渠道布局来看,东方甄选不仅在抖音上开设有8个账号,也入驻了淘宝直播,并自行搭建了APP,将社媒流量导向自有平台。而高途佳品则主要经营抖音平台,目前仅有3个账号。
其次,从粉丝数量来看,即便吃到了小作文事件红利,高途佳品的粉丝数也不及东方甄选的十分之一。截至目前,东方甄选在抖音平台的粉丝数量累计超过4500万,而高途佳品的粉丝数量总计不足1000万。
最后,从带货产品来看,目前东方甄选已经跑通了自己的渠道,直播销售的产品多以自营为主,而高途佳品直播间仍以代销为主。在带货数据上,高途佳品与东方甄选的差距也很显著。数据显示,在抖音渠道上,东方甄选销量最高的一款自营烤肠已经售出572.8万单,而截至目前,高途佳品抖音小店的销量总量仅约为91万件。

教培转型电商直播,几家欢喜几家愁
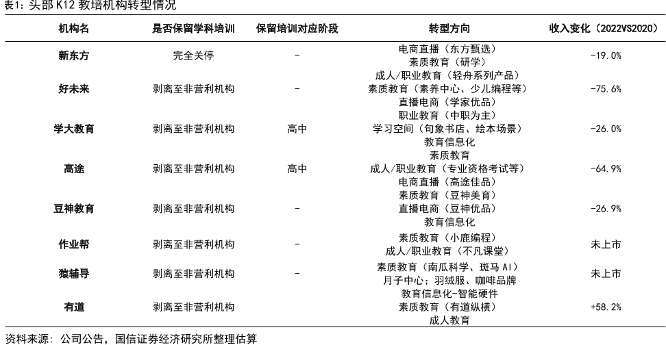
在东方甄选一夜爆红、高途佳品捡漏的“神话”背后,还有许多同样转战电商直播的K12教培机构。据不完全统计,截至目前,国内8家头部K12教培机构有一半布局电商直播。

豆神教育是最早做直播带货的教培机构,但是却起了个大早赶了个晚集。相对于后来居上的东方甄选,豆神教育的直播账号豆神优品基本“查无此号”,将直播间改名豆神甄选“碰瓷”东方甄选后,其电商直播业务也未见起色。
豆神教育之后,好未来也加入到电商直播的阵营,同样以东方甄选为学习榜样,任用学而思老师作为主播,大举进军直播带货。
2022年8月,好未来旗下的学家优品直播间正式上线。不过,仅直播一年后,学家优品于今年9月份暂停直播。据悉,该直播间销量最高的一期直播销售额只有3万元左右,停播或与带货成绩不理想有关。
值得一提的是,随着东方甄选小作文事件持续发酵,好未来也想趁着这场风波成为获益者。在停播4个月后,日前学家优品紧急开播。据新抖数据预估,12月14日学家优品带货销售额达10万元以上,其直播间关注度和带货成绩均超过停播之前,但与行业头部的战绩相距甚远。
由此可见,从教培行业跨越至电商直播,虽然门槛不高,但多数机构破局不易。头部机构新东方的成功转型,得益于多重因素,并非轻易可复刻。自2022年12月28日东方甄选首播以来,从最初直播间仅有30-40人的流量低谷期,到搭上抖音拉长DAU、打造明星直播间的流量快车,再到董宇辉以“知识主播”爆火出圈,东方甄选赶上了一个好时机。
即便如此,东方甄选也依然有困境:具有IP价值的大主播难以批量复制,公司营收极度依赖主播个人。经历这场风波,明星主播董宇辉的粉丝已达到2063万,东方甄选则为2865万,两者已十分逼近,而俞敏洪最终免去孙东旭CEO职位、力保董宇辉的抉择,更证明了大主播难以撼动的价值。
借助这波舆情,高途佳品幸运地崭露头角,而对于它来说,在收获这一波粉丝红利之后,能否在直播电商上继续发力,还是要看其主播能否持续获得用户好感,以及在货源供应渠道上,能否找到自身的独特优势。
针对教培机构转战电商直播的经营情况,有业内人士分析认为,许多教培机构仅仅将电商直播当做一种转型尝试,而非重点押注的赛道。
比如,好未来开始加快教培业务出海进程,陆续在东南亚、北美等地区开设新分校,并向素质教育、智能硬件等多个领域转型。相对而言,电商直播只是其转型的尝试方向之一。
在高途的转型版图里,方向集中在大学生和成人教育、素质教育、职业教育和数字产品四个方向,其中大学生和成人教育、职业教育业务已经成为高途的业绩支柱之一。
即便是面临退市的豆神教育,也并未将鸡蛋全部放在直播电商这一个篮子里,而更多地在素质教育和教育信息化业务上探索方向。
从另一面来看,电商直播赛道竞争激烈——据浙江省商务厅2023年2月数据,杭州已有综合类和垂直类头部直播平台32个,近5万主播,直播相关企业注册量超5000家——想要突围越加不易。而俞敏洪和董宇辉的露面和合照,也代表事件结束,粉丝停止外流。在未来一段时间内,这一头部机构的势能仍将持续。



评论