文|FBIF食品饮料创新 Abby
编辑|Panda
“我们最近很多商品都有降价优惠,需要找什么可以随时叫我。”
苏州良品铺子阳山美好荟店的店员正在忙碌着换标签,上年货。看到有顾客进来会立刻停下手上的活,朝顾客方向打个招呼。
在结账时,店员会提前说明,“降价是我们会员享有的,如果没有会员卡可以办一张。”
 
FBIF走访了苏州两家良品铺子实体店,和店员的聊天中得知,自从降价以来,良品铺子门店销量相比降价前有所提升。但店员无法看到月销售额,因此无法得知具体的涨幅。
因为享受降价的前提是持有会员卡,所以办理会员的人数也在增加。两家店店员均表示,每天办理会员卡的人数有增加,涨幅甚至达50%。

 
FBIF分别在两家店随机挑选了一些零食,从小票上来看,一张原价127.72元的购物小票上,实收为90.91元,优惠了36.11元,12款商品中只有三款商品为原价。另一张小票应收为42.72元的小票上,实收为33.56元,优惠了8.66元,9款商品中有5款商品为原价。
店员告诉FBIF,目前良品铺子有75款“销售爆品”,其中,有近80%都降价了。
这一切都和良品铺子11月底宣布的降价战略有关。11月27日,良品铺子宣布换帅,由良品铺子创始人之一杨银芬出任董事长、总经理职务。杨银芬上任第二天就宣布良品铺子降价战略,门店在售的复购率高的300余款产品会员价平均降价22%,最高降幅45%。
此外,FBIF独家获悉,继11月底释放震动全行业的“降价信息”后,目前,良品铺子正在探索第二步:在第一波降价的300款零食中,再从坚果、烘焙、肉类、素食等核心品类中圈出挑出五款极致性价比的心智单品,持续打“良心价”。据悉,这五款单品分别为手撕鸭脖、纯纯坚果仁、魔芋爽、牛奶云朵蛋糕、清甜芒果干。
这是良品铺子成立17年来首次大规模的降价活动。降价是为了求生,杨银芬在11月29日发布的公开信中点明了这一点:已经不仅是活得困难的问题,而是活不活得下去的问题。
良品铺子正处于内忧外困的境地。一方面,从2022年开始良品铺子营收增速明显放缓,今年前三季度,营收净利润均出现双位数下滑。另一方面,线上销量萎靡的同时,良品铺子线下渠道被同行围追堵截,量贩零食店崛起,甚至一度出现“量贩零食店已经开到了自家门口(良品铺子实体店)”的现象。
良品铺子不得不主动求变,以走出2023年的寒冬。换帅、降价,良品铺子开启了大刀阔斧的改革。
降价,怎么降?杨银芬把目光直接锁定了最核心的一环——供应链。“降价核心是整合供应链能力,挤出供应链端‘水分’,既保证商品品质的同时,把价格打下去。对消费者好一点。”杨银芬在接受FBIF专访时说,“我会跟供应商强调,各行各业都在变,我们也需要跟着变,不变会死。”
同样是内忧外困情况,小米的2016年也是如此。彼时,雷军也是着手供应链改革。通过对供应链的革新,小米重焕生机,那良品铺子又会如何呢?良品铺子又是怎样挤出供应链“水分”的呢?
对此,FBIF独家专访了杨银芬,试图从这位消费赛道老炮身上找寻到一套供应链管理方法论。读完本文你将了解:
1、为什么降价就是挤供应链的“水分”?
2、良品铺子是如何挤供应链“水分”?
3、良品铺子的供应链核心能力是什么?
一、杨一刀“庖丁解牛”供应链
因为做事果断,杨银芬在良品铺子内部得名“杨一刀”。
良品铺子的每一次大的变革,都可以看到杨一刀身影。2014年,良品铺子拥抱O2O时,杨一刀对供应链的打法是“粗犷”的,“从源头筛选最优质的原料,在加工和物流环节立定规章制度”。
2019年,良品铺子提出高端化战略之时,杨银芬表示不做大路货,而是要求所有的产品都比别人做得好,产品做到更健康、更营养。[1]与之对应的是良品铺子对原材料的高要求,比如,瓜子强调长度要统一,不能太长,也不能太短。
2023年11月,良品铺子降价,杨银芬表示,20%以内的降幅消费者并不会有明显感知,所以,良品铺子产品降幅平均为22%,最高降幅45%。而这高达45%的“水分”,都会从供应链上挤出来。
怎么挤?
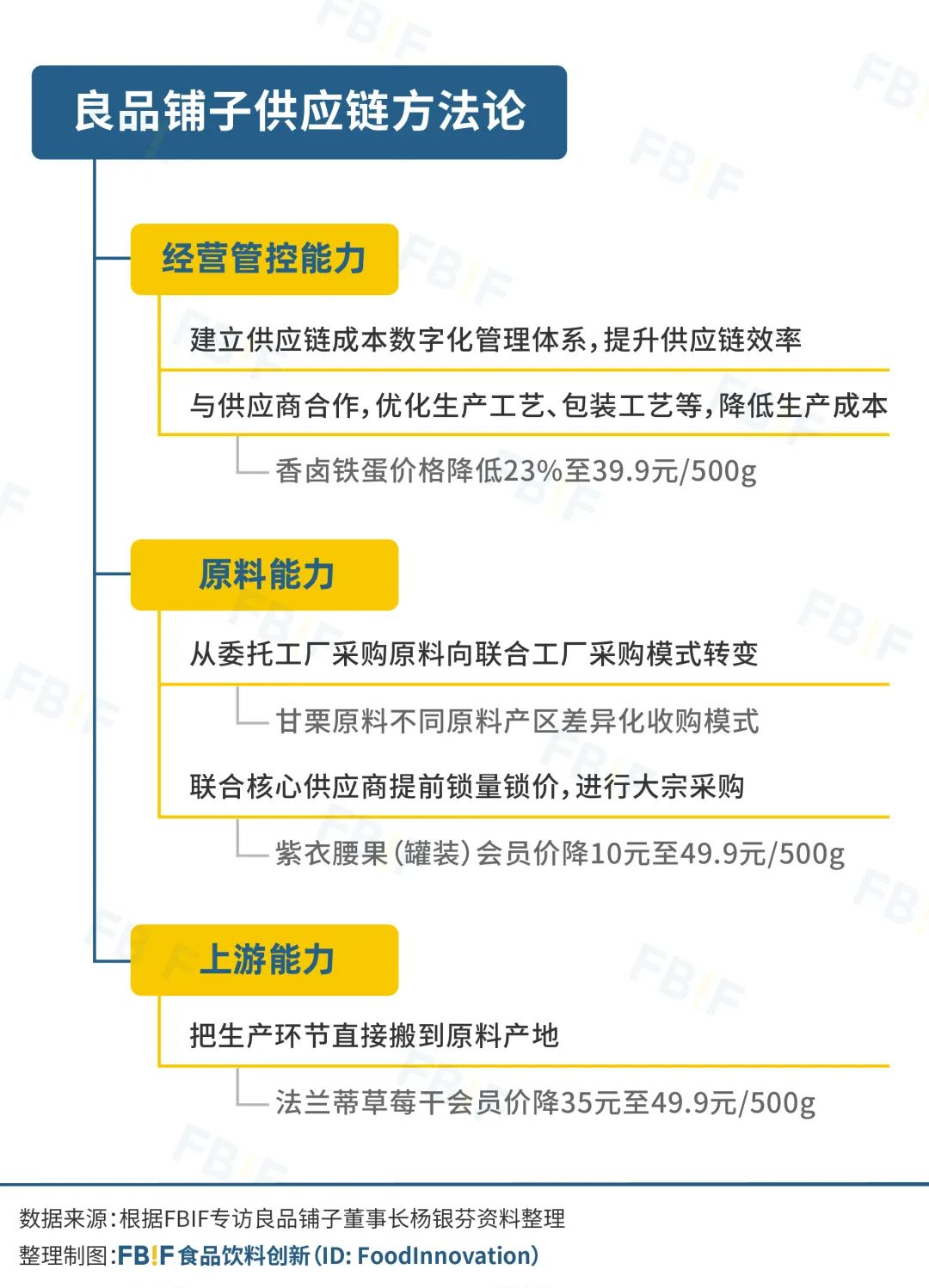
以良品铺子法兰蒂草莓干为例。法兰蒂草莓干此次降价幅度是41%,门店零售价从84.9元/500g降至49.9元/500g,降价35元。FBIF购买了一包法兰蒂草莓干,价格从10.53元降到了6.19元。
 
这样大幅度的降价,是良品铺子将原料商“培养”成生产商,把生产环节直接搬到原料产地,实现从原料供应到产品供应,减少中间环节优化成本而来。
杨银芬告诉FBIF,此前,良品铺子供应商在云南会泽采购草莓原料,运输到福建再加工。2021年,良品铺子对云南会泽的原料供应商进行技术赋能,帮助其从原料商转向直接合作商。经过2年的努力,目前这款产品实现在原料产地直接加工制作,成本优化后终端价格下调不小。
据了解,会泽县是夏季草莓的主要生产基地之一。2022年全县草莓种植面积达到8.1万亩,产量12万吨,产值14亿元。草莓种植地主要分布在会泽县内的待补、驾车、大桥、雨碌、鲁纳、新街、老厂等乡镇,其中待补镇是会泽县夏季草莓的核心产区,种植面积达到5万亩,占据全县的62%。[2]
FBIF找到了对应生产厂商。此前,良品铺子法兰蒂草莓干生产商为福建海丽天食品有限公司,厂址在福建漳州。现在,这一产品生产商变更为云南沅成食品有限公司,厂址为云南省曲靖市会泽县待补镇。
 
天眼查显示,云南沅成食品有限公司,成立仅一年时间,以食品加工为主业。以农业种植为主业的云南沅成农业发展有限公司100%持股沅成食品。
福建海丽天食品有限公司主要以食品制造业为主。目前,该公司依然是良品铺子厚肉草莓干的生产商。在此次降价中,规格为112g/袋的厚肉草莓干价格从19.9元降价到13.9元,即从约89元/500g降至约62元/500g。在降价前,法兰蒂草莓干与厚肉草莓干降价前价格相近,现在,法兰蒂草莓干价格较厚肉草莓干低了12元/500g。
这是从原材料运输成本上“挤水分”。FBIF随机找到货车车主问询运输价格,其表示,冷藏车2000公里的运费在13000元左右,但这仅为参考价格,具体收费会根据实际情况而定。高德地图显示,曲靖到漳州相距1800多公里。
除此之外,草莓属于易损坏生鲜,需冷链运输,再加上草莓损耗等,成本自然就拉升了不少。法兰蒂草莓干直接在原料产地加工生产,降低原材料的运输成本的同时,还可以有效提升原材料新鲜度和质量、简化供应链流程。
直接在原材料产地进行加工,这样的做法算是常见的,尤其是在农产品加工业、酿酒行业、乳制品行业。如伊利、蒙牛、达能、雅培等公司都将乳制品加工厂设在牧场附近,以确保获得新鲜优质的牛奶。
这只是杨银芬挤供应链“水分”的做法之一。
二、杨一刀”的供应链艺术
供应链核心有三:计划、采购、物流。想在供应链上挤水分,不外乎在这三部分中“动刀”。
节选CPIM的解释,供应链的核心是总成本最低,通过实物流、信息流、资金流推动精准的计划、低价的采购、低成本的物流推进最低总成本的供应链建设。

杨银芬将这三点套用在良品铺子上,分别是经营管控能力、原料能力以及上游能力,良品铺子这一次降价,挤供应链“水分”,都是从这三点上着手。上述提到的法兰蒂草莓干的案例,就是降低物流成本,从上游方向入手。
供应链管理一直是个艺术活:“挤水分”的同时,也还要保证产品质量的稳定。
从2020年开始,良品铺子在供应链管理上就已经在向精细化发力。这一年,良品铺子的战略目标,是必须在成本稽核上形成突破。通过作业标准化、自动化、连续流作业等12个维度,帮助供应商提升精益管理能力。基于此,良品铺子建立了供应链成本数字化管理体系。
此前,良品铺子对供应商是“保姆式帮扶”。杨银芬解释,譬如在公司产品端的架构层面,研发、采购、工厂质量管理等环节的布局比较重。以前工厂需要整改,我们团队就去一个链条上的人去驻场帮扶。
现在,流程明晰化,该工厂干的事情就工厂干,该良品铺子干的就良品干,减少不必要的人力财力浪费。但这并不意味着良品铺子不会帮扶生产商,而是通过数字化工具等精益管理手段赋能生产商,进而提升供应链的效率。
以良品铺子爆款单品香卤铁蛋为例,良品铺子将优化生产设备、改变剥蛋方法、提升包装工艺,以及引进色选机代替人工挑选“花蛋”,这一套生产方法论赋能给香卤铁蛋生产商,从成本侧一年节省105万元,反应到消费端,就是良品铺子的香卤铁蛋散称产品每斤价格降低23%至39.9元。
在原料层面,良品铺子花了不少功夫“抠”价格。
此前,良品铺子要求供应商定向在市场上采购指定规格原料,对原料“苛刻”的要求导致采购成本一直居高不下。
现在,良品铺子整合供应链资源,从委托工厂采购原料向联合工厂采购模式转变。比如,在甘栗原料采购商,良品铺子会联合生产商对比迁西、遵化、青龙、怀柔等地区的板栗特性,确定不同原料产区差异化收购模式。
在肉类和坚果品类,良品铺子则联合核心供应商提前锁量锁价,进行大宗采购,降低原料成本。同时,良品铺子改变原料收购策略,通过市场统采将原料进行分级应运,用不同型号、不同等级的原料,去做不同类型的产品。[3]
对此,杨银芬以今年爆款新品紫衣腰果为例说明,良品铺子提供资金给供应商买原料,供应商只收取加工费,这样一来良品铺子就有了更大的降价空间。目前,紫衣腰果500克会员价为49.9元/罐,下降10元。据悉,这款产品在推出首月就成为腰果品类TOP1单品。
 
三、变,是为了生
“良品铺子之所以还活着,根本原因在于良品铺子供应链的整合能力以及开店整理能力。”杨银芬对FBIF说。
目前,良品铺子SKU在1600个左右,线下门店品类数量在600个左右。良品铺子这一次降价的产品有300个,降价的幅度在20%-45%之间。
这是一个大胆且重大的决策。良品铺子的降价就像是亚马逊雨林中蝴蝶扇动翅膀一般,引发了不小的行业震动,掀起了一连串的蝴蝶效应。良品铺子宣布降价战略后的第四天,三只松鼠创始人在朋友圈发文称,公司早在一年前就实施了“高端性价比”战略。
 
对良品铺子、三只松鼠等这一众老牌零食巨头来说,如今要做的就是“过冬”。
2022年,良品铺子营收增速大幅放缓,三只松鼠营收、净利润均出现双位数下滑。2023年,良品铺子和三只松鼠营收、净利润还在持续下滑。
杨银芬在公开信中指出,良品铺子发展滞缓,规模、盈利能力下降,往内看原因在于17岁的良品铺子内部机构臃肿、人浮于事,官僚主义、本位主义逐渐显露出来。
另一边,消费市场也在发生变化。消费分层、分级趋势明显,不同的人群消费层次更分化、更分明,同时消费者花钱愈发谨慎,讲求性价比。[4]量贩零食店在这样的背景下陡然崛起,店面选址甚至一度紧贴良品铺子店面位置,“量贩零食店开到了良品铺子门口”,这对良品铺子线下渠道产生了不小的冲击。
这才有了杨银芬在公开信中写出的情境:“现在良品铺子已经不仅是活的困难的问题,而是活不活得下去的问题。”
供应链挤水,则是良品铺子求变的重要一环。
杨银芬告诉FBIF,降价有两个方向,一是往前端供应链上走,二是往内部经营效率上提升。内部经营效率的提升,是对公司战略、人的管理上做变革,清除大企业的“通病”。在门店运营上,做店铺差异化经营,包括产品、装修、大小等。
杨银芬在采访坦言,早期供应链管理的人情成分很重。“原来我是个做生意大手大脚的人,会跟供应商直接要求先按照我想要的把产品做出来,价格好谈。”
良品铺子过去对品质的追求,是站在企业视角而并非消费者的视角,这导致良品铺子可能做了一些消费者不关心的创新和品质把控。[5]比如说瓜子统一长度、核桃仁必须要求是完整的二分之一颗且表面棕皮不能脱落。
此外,在原料层面,良品铺子曾经口号是“好原料造就好味道”,2019年良品铺子提出高端化战略前后,良品铺子就一直在主推“全球采买”的概念,比如夏威夷果的原料始于南非、澳大利亚;开心果原料从美国加州进口等。
消费者对好品质的要求真是如此么?在消费分级的大环境下,消费者更加追求性价比。杨银芬对此做了反思,把供应链上这一部分“水分”挤出去,良品铺子也就有了降价空间。
 
除了在供应链上挤“水分”之外,还有学,学习消费者认可、近日爆火的零食量贩店的供应链模式。让供应链市场化,市场化是最厉害的资源配置手段,就是用比价来采购原料,挤掉之前的水分。量贩零食店的底层逻辑就在于此。
良品铺子也要让供应商规则化、市场化。杨银芬举例,就像良品铺子一开始用的开心果原料是来自美国,但现在只要是当年的新料,口感上差别不大,那就可以在市场上比价格采购,挤掉原来的水分,进而打下产品的价格。
但杨银芬强调,良品铺子不能完全任由供应链市场化,尽管这样可以获得更大的降价优势,但带来的后果却是产品质量良莠不齐。
变革从供应链开始,良品铺子现在走的这一步,像极了曾经小米。2016年,小米增速放缓至2.4%,同时面临着四面楚歌的境地,雷军毅然选择了亲自接管供应链,从供应链端入手降低成本价,追求极端性价比。雷军如此,苹果的库克也是如此,都是在公司最危急的时刻开始从供应链端反思、革新。今天的杨银芬,良品铺子也是如此。
“现在的零食行业有一定资本泡沫,一个县城有18个零食品牌,难道是突然间中国消费者吃零食的热情翻了四五倍吗?零食行业赚的是辛苦钱,没有利润支撑的低价无法复制和持续的,接下来会是淘汰期、冷静期。”
杨银芬强调,一个产业从不成熟走向成熟的时候,有人赚到钱必然会有资本进来,比的就是谁系统最好,是行业必经之路。在这其中,企业的发展机会,核心还是产品和服务解决了什么问题,核心还是商业逻辑。
参考来源:
[1] 良品铺子杨银芬:选择“高端”与“下沉”时代并不矛盾,2019年11月,财联社
[2] 会泽县夏季草莓产业:从小村庄到全国瞩目的典范,2023年3月
[3] 良品铺子搅动零食届的供应链革命 ,2023年12月,支点财经
[4] 九鼎投资:如何理解今天的消费市场和机会?2023年12月,深响
[5] 良品铺子降价保命,2023年12月,虎嗅APP



评论