文|DataEye研究院
12月18号,在投资者互动平台,名臣健康回复投资者称:公司团队自去年开始布局小游戏,目前除已上线产品外仍有多款产品储备。已上线产品《豌豆大作战》和《几何王国》一直稳居微信小游戏榜单前30名,贡献高于公司预期。
12月19号,《几何王国》位列微信小游戏畅销榜21,《豌豆大作战》则排31,力压《梦幻西游网页版》《巨兽战场》《我是大东家》等知名产品。
名臣健康,也就是“蒂花之秀”、“美王”品牌洗发水母公司。
就是这么一家日化产品企业,而且是去年才布局小游戏,三年前才入局游戏行业,竟连爆两款小游戏?不过,却在APP端表现不佳,收购的一家公司出现裁员。
一、又有两款小游戏跑出,一周前买量加投

《几何王国》是一款卡通魔兽题材、放置卡牌+横版闯关玩法、外围有RPG养成玩法的小游戏。
《豌豆大作战》则是一款植物题材、消除+塔防+肉鸽玩法小游戏。
两款游戏均为小游戏当下主流的玩法融合,能看到其他小游戏的影子,且都采取IAP+IAA混合变现模式。明显能看出背后制作、发行团队都较为成熟。
游戏财经汇获悉,《几何王国》由北京畅游视界研发,公司创始人兼CEO为李春晖。公开资料显示,李春晖拥有10年+游戏从业经验,曾担任微信小游戏《海盗来了》制作人,该游戏DAU达3000万,月流水超过1亿。
DataEye-ADX数据显示,两款游戏均在10月末开始增加买量素材的投放,11月末至12月略有暂停后,12月上旬又再次加投。
其中《几何王国》(红线)素材投放反超《豌豆大作战》(紫线),达到单日1400条创意的高峰。这也是前者在小游戏畅销榜排名更靠前的主要原因。

来源:DataEye-ADX;游戏财经汇制图
ADX数据显示,《几何王国》主投企业为上海跃客网络科技,版号对应的运营商是南京盛景网势(名臣健康持股50%)。《豌豆大作战》主投企业为海南星炫时空网络(名臣健康全资子公司)。海南星炫时空网络今年投放TOP5产品均为微信小游戏。
2021年10月,名臣健康出资1000万元,投资设立全资子公司星炫时空。其官网显示,星炫时空简称乐玩游戏,核心成员曾任职于4399、UC、YY游戏等公司,如今跻身成为小游戏前线平台,已成功运营《九州仙剑传》《幻灵修仙传》等月流水破千万级的小游戏产品。
乐玩游戏,和广州乐玩科技疑似关联。后者的创始人兼CEO叫谷雨,专注微信小游戏领域已有多年,广州乐玩官网显示其曾主持过众多产品项目,包括大型手游平台App—4399游戏盒,从0到1,总用户量1.5亿,DAU350w,MAU2000w,游戏分发600w/天。
二、日化企业去年布局小游戏,今年爆两款?但其它游戏却不佳
2020年起,名臣健康开始进军游戏行业,先后收购了海南华多、杭州雷焰、广州冰翼、喀什奥术4家游戏公司。2021年,名臣健康设立全资子公司海南星炫,开始切入游戏发行业务。
依靠“资本运作”,名臣健康收入和净利润增速迅猛。2023年上半年,名臣健康实现营收8.45亿元,同比增长145.11%;净利润9964.29万,同比增长267.05%;扣非归母净利润0.99亿元,同比增长389.46%。
分业务来看,上半年名臣健康游戏营收已经达到了6.18亿元,占比达73.15%,首次超过传统日化用品业务,成为公司第一大业务;游戏业务净利润达0.92亿元,占比更是超过90%。
目前海南星炫是名臣健康游戏收入最主要的来源,上半年收入达4.6亿元,净利润超2500万元,贡献了超7成收入,近3成净利润。不过名臣健康旗下其它游戏公司则表现各异,雷焰、奥术都保持“小而美”的状态,营收较低,但好在还有利润。华多则是体量最小且还在亏损。

来源;公司财报;游戏财经汇制图
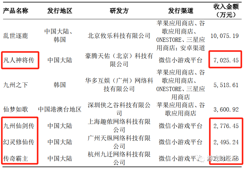
名臣健康自去年开始布局小游戏。根据名臣健康关于深交所《问询函》的回复公告,2022年公司游戏发行收入前七大产品中有4款都是微信小游戏,包括豪腾《凡人神将传》、趣侬《九州仙剑传》、广州天纵《幻灵修仙传》、九迁网络《传奇霸主》。
令人意外的是,在名臣健康布局小游戏的第一年,就取得了不错的成绩:4款微信小游戏累计收入达1.46亿元,占当年游戏收入(4.45亿元)的三成以上。

来源:公司公告
今年来,名臣健康继续深耕小游戏赛道。据游戏财经汇不完全统计,名臣健康已上线放置卡牌RPG《女巫之刃》、卡牌RPG《萌侠传》、卡牌对战《部落大乱斗》、消除塔防《豌豆大作战》、放置卡牌《几何王国》等多款小游戏产品。
从投放素材量来看,ADX显示,三款小游戏整体投放力度较低,《女巫之刃》和《萌侠传》投放峰值不超过200组,《部落大乱斗》峰值不超过300组,这或许是前两款产品表现平平的原因(《部落大乱斗》曾进入微信小游戏畅销榜前30)。

来源:来源:DataEye-ADX;游戏财经汇制图
除了深耕小游戏,名臣健康2022年开始布局出海,目前业务涵盖韩国、港澳台及东南亚地区。
财报显示,2022年名臣健康海外游戏收入达1.56亿元,今年上半年海外游戏收入达1.44亿元,收入占比达17.12%。对于一个新晋出海选手来说,这份成绩单表现尚可。

图:名臣健康2022年海外主要游戏收入情况;来源:公司公告
名臣健康海外发行品牌主要为飞游互动和冰鸟网络。两家公司均为名臣健康全资子公司。
飞游互动主攻中国港澳台和韩国市场,今年上线了《进化物语》《天命三国志》等产品。冰鸟网络主攻韩国市场,代表产品包括《西行纪》《九州之下》《百龙霸业》《天空城》等。
上半年,名臣健康销售费用达3.33亿元,同比增长776.44%,销售费用率接近40%,第三季度销售费用1.63亿元,同比增长460.57%。销售费用大幅增长主要由于公司今年新品较多。
今年来,名臣健康国内上线了《约战沙城》《锚点降临》两款APP新游,海外上线了《进化物语》《天命三国志》等新游。
从市场表现来看,名臣健康旗下APP新游表现远不及小游戏,大多数产品都是高开低走,收入表现平平。
点点数据预估显示,代理产品《天命三国志》即便找来了林志玲代言,iOS端收入也不到1000万元。而自研产品《锚点降临》iOS端收入刚超400万元,远不及此前爆款《百龙霸业》、《神魔三国志》。

图:《锚点降临》iOS端收入情况;来源:点点数据

图:《天命三国志》iOS端收入情况;来源:点点数据
三、总结
过去三年,名臣健康游戏业务扩张速度非常之快,凭借高超的资本运作,名臣健康用三年走完了很多游戏公司十年的路。但这也存在一个问题,公司的地基不够牢靠。
据游戏新知报道,名臣健康2022年末游戏板块在职人数达1016人,较2021年末增长223.57%。目前名臣健康的业务规模已经能媲美一些游戏大厂(截至2023年6月末,吉比特研发人员人数为776人)。
然而,名臣健康整体研发实力一般,杭州雷焰、海南华多两家研发公司旗下产品的巅峰期已过,而两家公司今年上线的新品《锚点降临》《约战沙城》表现均远不及预期。
为此,名臣健康于2021年组建了游戏发行团队。从收入贡献来看,目前发行收入贡献了公司游戏收入的约80%。目前,无论是小游戏还是游戏出海,名臣健康均以代理产品为主。
从新品表现来看,如果考虑投入产出比,名臣健康旗下小游戏的表现远超APP产品。
今年来,小游戏投资愈发火爆,俨然成为下一个投资/并购风口,腾讯、吉比特等大厂纷纷下场投资小游戏研发商。近日,腾讯投资休闲游戏研发商壹多互娱,吉比特投资的《羊了个羊》背后公司简游科技也为其带来了数倍回报。
而爆款小游戏化身APP出海,也是今年的一大新趋势。比如《寻道大千》海外版《小妖问道》、《三国吧兄弟》海外版《咻咻三国》均在港澳台市场表现亮眼。
名臣健康,是非常典型的通过资本运作入局游戏行业的案例。做游戏3年多,目前只有小游戏比较亮眼,其它都成绩平平。
这个案例背后,在行业复苏、小游戏行业快速增长的大背景下,小游戏可能成为投资并购的风口。
我们分析原因如下:
首先,小游戏周期快,产品研发测试3-6个月就能很快见到结果;
第二,小游戏核心难点在产品研发,团队往往较小,所需资金不大,资方试错的风险不大;
第三,今年腾讯也在投小游戏,去年羊了个羊则是吉比特的典型案例。
然而,由于小游戏规模小,是冰山隐藏在水面之下的部分,我们往往难在新闻中见到相关投融资。
此外,投小游戏往往就是投制作人。对于有经验的制作人人事变动,需要非常敏锐嗅觉,因此往往游戏公司或者业内人士更适合着手。
今年,根据伽马数据,小程序游戏实际收入200亿元,增长高达3倍。这为行业和资本市场传达了一大信号,在经济复苏的背景下,小游戏投融资、相关概念股可能会热闹起来。



评论