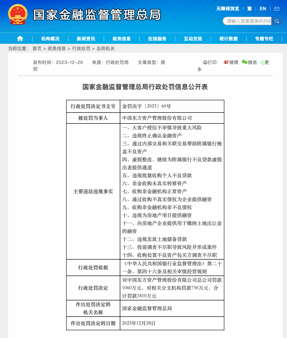
12月29日,国家金融监督管理总局行政处罚信息公开表显示,因违规为房地产项目提供融资等14项违法违规事实,中国东方资产管理股份有限公司(下称中国东方)被合计罚款1810万元。其中,中国东方总公司被罚款1060万元,相关分支机构被罚款750万元。
主要违法违规事实如下:
一、大客户授信不审慎导致重大风险
二、违规终止确认金融资产
三、通过内部交易和关联交易帮助附属银行掩盖不良资产
四、虚假整改,继续为附属银行不良贷款虚假出表提供通道
五、违规批量收购个人不良贷款
六、非金收购未真实转移资产
七、收购非金融机构正常资产
八、通过收购不真实债权为企业提供融资
九、收购非金融机构非不良债权
十、违规为房地产项目提供融资
十一、向房地产企业提供用于缴纳土地出让金的融资
十二、违规发放土地储备贷款
十三、投前调查不尽职导致风险并形成案件
十四、收购处置不良资产包买方调查不尽职

评论