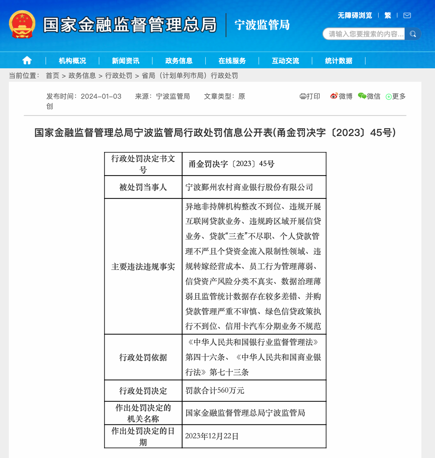
1月3日,国家金融监督管理总局宁波监管局行政处罚信息公开表显示,宁波鄞州农村商业银行股份有限公司被罚款合计560万元,主要违法违规事实包括:异地非持牌机构整改不到位、违规开展互联网贷款业务、违规跨区域开展信贷业务、贷款“三查”不尽职、个人贷款管理不严且个贷资金流入限制性领域、违规转嫁经营成本、员工行为管理薄弱、信贷资产风险分类不真实、数据治理薄弱且监管统计数据存在较多差错、并购贷款管理严重不审慎、绿色信贷政策执行不到位、信用卡汽车分期业务不规范。

来源:界面新闻
1月3日,国家金融监督管理总局宁波监管局行政处罚信息公开表显示,宁波鄞州农村商业银行股份有限公司被罚款合计560万元,主要违法违规事实包括:异地非持牌机构整改不到位、违规开展互联网贷款业务、违规跨区域开展信贷业务、贷款“三查”不尽职、个人贷款管理不严且个贷资金流入限制性领域、违规转嫁经营成本、员工行为管理薄弱、信贷资产风险分类不真实、数据治理薄弱且监管统计数据存在较多差错、并购贷款管理严重不审慎、绿色信贷政策执行不到位、信用卡汽车分期业务不规范。

评论