文|一财商学院 陈贤峰
编辑|吴羚玮
2023年,AI元年。人工智能软件ChatGPT一炮而红,成为史上用户增长速度最快的消费级应用程序,也成了贯穿全年始终的关键词。
《自然》杂志的2023年度人物榜单中,GPT在列——它不是人,却在全球掀起了革命性的变化。柯林斯词典统计,人们在 2023 年提及 “AI” 的次数,是去年的四倍。
仅7月7日一天,华为、阿里、腾讯、商汤、京东同日发布大模型。上一次这么热闹,还是区块链与元宇宙爆火的时候——这两者被证明只是昙花一现,只有AI被认为能更好地嵌入各家公司的业务,是载着它们驶往下一时代的新船票。
字节跳动、阿里巴巴、京东、小红书、快手……互联网大厂们不约而同地选择了AI作为突破口,催生了一系列创新的应用场景,这些场景不仅重塑了消费者的购物体验,也在无声中改变着电商行业的竞争格局。
一财商学院将从电商大厂的AI布局和企业的AI应用两方面,描绘AI电商时代的侧影。

01 哪家电商平台在AIGC上动了真格?
AIGC已经成为中国大公司们的“一把手工程”。它们做AI的基本思路和OpenAI一样:一手做大模型,一手做应用,前者提供技术底座与能力支撑,后者持续提供用户反馈与数据。因此,我们将以两个维度判断各个电商平台在AIGC领域的投入度:一看组织反应度,二看布局完整度。
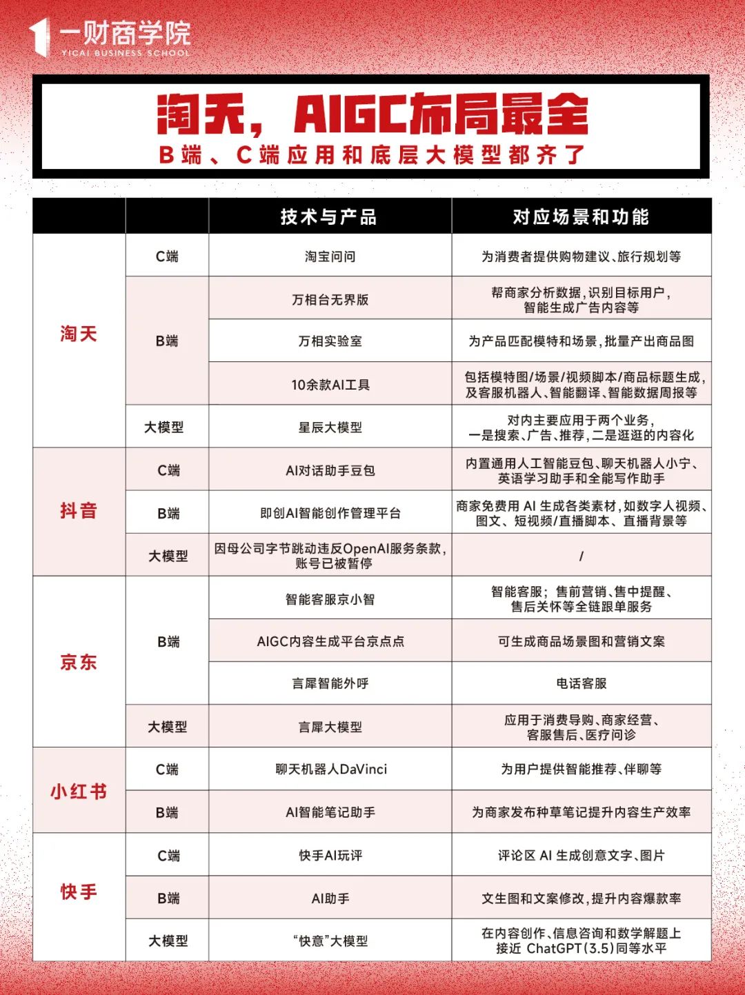
在比较了淘天、京东、抖音、快手与小红书发布的AIGC大模型与应用产品后,我们发现:在组织反应度上,阿里巴巴最快推出大模型产品;仅从布局完整度考虑,淘天占优——应用层面兼有B端与C端产品,且覆盖了更多商家经营的环节。
1、组织反应度:阿里最早
从大模型产品面世时间来看,阿里巴巴是最早的。4月,阿里云即发布大模型产品“通义千问”,并宣布阿里巴巴旗下的所有产品将与“通义千问”大模型进行整合。12月,淘天集团对内发布大模型“星辰”(原名“图灵”)。7月,京东云发布面向垂直行业的言犀大模型。8月,快手发布自研语言大模型“快意”,随后的9月,再次发布自研文生图大模型“可图”。被认为技术与资源都不弱的字节跳动却在8月才推出基于云雀大模型的AI对话助手豆包。拼多多布局最晚,12月才传出组建了数十人的AI大模型团队,将探索AI大模型在客服、对话等场景下的应用。
2、布局完整度:淘天兼有BC端应用,覆盖最多商家经营场景
所有电商平台们都推出了各自的大模型和相关应用工具。它们率先落地的几款工具,都在结合自己的“优势项”:以淘天为例,在模型层面,其对内开放的“星辰”大模型产品主要应用于两个业务,一是搜索、广告、推荐,二是逛逛的内容化。应用层面,toC产品有为消费者提供购物建议的“淘宝问问”,toB则有10多款AI工具,包括万相台无界版(帮助商家分析数据、识别目标用户、智能生成广告内容)和万相实验室(为产品匹配模特和场景,批量产出商品图),分别是在智能投放和制作商品详情等场景中让商家更高效经营;京东则从智能客服入手。它的早期产业AI策略可概括为“一个平台,三级火箭”:一个平台指言犀平台,三级火箭分别智能客服、智能营销和数字人等智能交互媒体。
而抖音、小红书和快手等内容型平台,目前推出的AI产品,更多聚焦在内容创作和广告素材层面,以及用户互动体验上。抖音的即创,能帮助商家生成直播背景、短视频/直播脚本和视频等。快手联合创始人程一笑曾表示AI最可能率先落地的应用场景是在短视频领域,也是快手正在努力推进的方向,由此它推出了AI助手,主要是为了帮助创作者和商家进行文案修改和图片生成,提升内容爆款率。此外,快手的“AI玩评”用于评论区生成创意文字和图片,很显然是为了降低评论门槛,提高互动乐趣。小红书的AI智能笔记助手和聊天功能“DaVinci”则从另一个角度入手,通过智能技术帮助商家提升内容生产的效率,同时为用户提供更加丰富、个性化的信息服务。
一句话概括:电商平台先切入生意,内容平台先落地短视频。
如果要比较应用层面的完整度,淘天是其中最完整的,覆盖了内容生产、智能投放、客服、经营数据报表等环节。而内容平台们,往往只覆盖了商家们的内容生产环节,并未涉及更多经营部分。尽管京东也覆盖了商家的客服、营销环节,但它声称切入的是“产业AI”,并未推出C端产品。

02 数字人主播:对大品牌是锦上添花,对小企业难雪中送炭
对企业来说,降本增效永远是主旋律,数字人直播的热潮就起于这样的需求——它因此成为AIGC领域第一个成规模的应用赛道。数据显示,2023年全球虚拟主播市场同比增长400%,约为530多亿元,国内更是一度诞生28万多家数字人企业。
但囿于平台对低质数字人直播的排斥,及商家们实际运营数字人主播的成本,大家发现,数字人不如想象中美好。一家初创一年的数字人公司对一财商学院表示 ,一批在2023年初尝数字人主播的中小企业,大多中途就选择了撤退。
企图围绕数字人主播搭建起直播团队的企业们,往往会计算这样一笔账:
一支真人主播团队,最小单位是3人:一个主播、一名运营和中控——以杭州的用人成本计算,企业每月得为团队付出4万元以上薪资——光是年薪,就得花掉起码50万元。
而数字人直播团队一般只需2人:一名数字人主播,加一名运营或文案。按一般数字人公司的收费标准看,分两部分费用,一是数字人形象生产,费用为4000-10000元,二是月费3000-5500元/月。即便顶格计算,一年的薪资成本不到20万。
从效果来看,数字人公司特看表示,在其以往服务的案例中,数字人直播团队的GPM(每千次展示成交额)能达到70,最好时能达到90,甚至超过真人主播团队的业绩——注意,他强调的是“团队”。
问题关键就在这里:数字人直播团队的GPM表现,与运营能力牢牢挂钩。特看表示,决定GPM高低的因素包括话术、场景和选品等,考验的是运营的前期准备。数字人替代的只是主播的角色,无法完全替代一支直播团队。
因此,那些寄希望于花小钱就能做甩手掌柜的企业,很快就发现数字人主播派不上用场。
会持续续费的往往是大品牌们,他们的需求与当前的数字人能力更匹配——大品牌们大多已建立起一支相对成熟的直播运营团队,不少品牌还开启了24小时的“日不落”店播。数字人可以在非黄金时间段接管直播间,实现直播时长和用人成本的最大公约数。
03 平台的接受度光谱:抖<微红<淘京快<本地生活
最直接的困境是,承载最多数字人的抖音开始“管理”数字人了。2023年5月,抖音发布中国首个针对AIGC的平台规范,《抖音关于人工智能生成内容的平台规范暨行业倡议(以下简称数字人行业倡议)》,主要内容如下:
1. AIGC内容要有显著标识;
2. 禁止发布违规内容;不得侵犯第三方肖像权、知识产权等;
3. 发布者对生成内容的结果负责;
4. 不得进行虚假宣传;禁止造谣传谣;
5. 发布者需实名认证。
从这些规则看,抖音并未一杆子打死所有数字人,仅是做出了几点规范。但期间,几类使用数字人直播的直播间遭封禁——第一类,只会机械且重复口播的2D数字人;第二类,买了“公模”的直播间,同一张脸同一时间出现在多家直播间里,易被平台识别为录播而被判违规。
抖音对数字人生成内容的限制很好理解——兴趣电商需要的情绪与优质内容,数字人给不了。尽管数字人的逼真度已近乎真人,但互动型仍较弱。一财商学院采访的一家头部数字人公司,不仅可实现数字人画面和嘴型的高度同步,也可同步呈现更细节的头部动作和手势,甚至还能模拟真人主播用手背试口红色号的动作。但ta们在面对消费者在评论区提问时,只能通过识别关键词触发,给出一段拟定好的回答,如包邮地区、费用,及展示相应商品链接的讲解等。
此外,一财商学院智库专家郑雁云表示,AI数字人碾压式的学习能力,是创作者们追逐流量的捷径——找到爆款视频、摘取复制脚本文案、生成新的音频和视频,这就是数字人直播或短视频创作“碾压式创作”,但也挤占了其他内容创作者的流量空间。
“平台和创作者该思考的是数字人传播内容的价值——是客观理性价值,还是情绪感性价值?前者用数字人实现降本增效,而后者需要更丰富的内容支撑,不应限于数字人这个表现形式,而应该在可靠、真诚、优质的内容创作基础上,围绕‘场’去创造线上的内容情绪价值。”郑雁云表示。
淘宝、京东、快手接受
除抖音之外,其余几大平台均未对数字人提出对应管理规范,还以数字人主播展现直播生态的多元。如淘宝在2023年7月以烈儿宝贝为标杆,首次实现AI头部主播开播。多个淘工厂官方账号、阿里自营电器业务喵速达等淘宝官方账号,以及美宝莲、Colorkey珂拉琪、轩妈等美妆、食品品牌的淘宝直播间,都出现了数字人主播。此外,淘宝单独将数字人直播列为类目,对入驻商家提出明确的经营资质与能力要求。
京东则在618战报中,宣称言犀数字人开播商家数大幅增长,帮助商家实现的成交额相比2022年双11提高246%,且成本不足真人主播1/10。
这些平台对数字人直播表现出更大程度的宽容,一是因为平台需要展现各自技术实力,亲自下场提供数字人的技术基建和解决方案,以增加额外的服务收入。如淘宝数字人技术来自达摩院机器智能实验室,京东数字人基于言犀大模型,快手AI&用户增长部门则在8月的快手光合大会上,介绍了快手AIGC数字人解决方案——快手智播;二是因为淘宝京东等货架电商中,店播占直播主流,数字人也主要出现在标品类品牌店播的非黄金时段——作为真人直播团队的补充,在无人值守的时候充当一个商品讲解客服。
视频号、小红书中立
视频号和小红书目前尚未推出任何关于数字人内容的规定,但小红书会在相关帖子下方标注出“疑似AI内容生成”。
视频号的相关负责人也曾在采访中表示,只要内容不违规,对数字人不鼓励,也不限制。而在其直播带货宣传规范中,规定达人和商家在直播带货过程中,长时间没有露出自己的面部影响视频号橱窗用户观看、互动体验的,属于违规行为,腾讯将不限于采取限流、限制直播、封禁橱窗、限制交易等处置措施。
本地生活拥抱数字人
相比电商平台和内容平台,本地生活更乐于接受数字人,尤其是美团、飞猪等平台以及快手本地生活业务,目前拥有大量数字人直播间。一财商学院发现,在美团美食团购、酒店民宿等类目的直播间内,美团官方账号“吃货福利社”主站及其石家庄、南京、济南、晋江等分站,以及鱼你在一起等连锁餐饮品牌都在使用数字人直播;“住着玩去三亚”“团团去旅游”等旅游代理商直播间,甚至使用了同一个数字人形象。除喜姐炸串、肯德基、库迪咖啡等少数品牌采用真人直播外,从美团官方账号、代理到商家,都在大量使用数字人或是视频录播的方式卖货。
本地生活平台们如此热烈拥抱数字人,一方面出于战略需要。如美团为应对抖音的快速进攻,视直播为战略重点,但其商家主力大多为缺乏直播能力的酒旅、餐饮等线下商家,因此,借数字人直播成了美团大批招募商家和代理商轻量入局的方式。另一方面,本地生活商品大多是偏介绍性的标品,如酒店券、旅游团、餐券等——商品信息的口播可极度简化成使用时间、使用范围和价格。

04 买数字人主播容易、运营难,怎么用好数字人?
1. 标品品牌店播。目前数字人直播更适用于美妆、食品、数码产品、汽车等品牌属性较强的标品行业。而对于服饰这样的非标品,面料、款式等解释成本过高,也强调试穿等直播间强互动,数字人还无法代劳。
2. 根据平台对数字人的宽容度选择对应平台。平台们呈现出了一条接受程度的光谱,接受度从小到大排布,依次是:
抖音 < 视频号、小红书 < 淘宝、京东、快手 < 美团、飞猪等本地生活应用
平台对数字人的态度,取决于三点:第一,内容供给的迫切度;第二,对优质内容的依赖程度;第三,平台更偏商品内容还是娱乐内容。
比如抖音,这个仰赖优质内容而生的平台,需要通过机制与产品鼓励创作者持续生产好内容,以继续构筑起时间黑洞。这一点,目前的数字人短视频和直播显然无法做到。大量重复、机械的数字人直播,只会让用户快速离场,伤害平台的长期用户活跃度;比如淘宝京东,对商家拉升店播时长有需求,反过来也需要接受商家降本增效的处理方式,并提出相应解决方案;比如急需直播内容的本地生活平台,数字人更是让商家低成本、大批量开播的最优选。
3. 两种模式,满足平台“真人驱动”“实时互动”的要求。目前市面上有两种主流的数字人直播方式:
智能接管的“中之人”模式:通过捕捉真人的口播和动作,直播间可以生成实时画面。硅基智能和特看等技术能力相对领先的数字人公司,基本都推出了实时合成驱动+智能接管模式:当直播间处于观众比较少的非黄金时段,数字人会全权接替真人讲解商品;直播间涌入较多用户时,运营可以接手,通过数字人的嘴或通过公屏及时回复问题。
数字人和真人搭档直播:数字人担任助播。
技术总是在短期内被高估,但是在长期又被低估。从AI客服到AI数字人,每一项技术最初都被视作商业上的奇迹,但当回归理性思考后,会发现AI在电商领域迈出的“步子“其实还没有想象中的那么快。AIGC在电商的应用,从现在看,像一个头脑聪明但肢体笨拙的孩子。
但是我们低估的是AIGC作为一项技术的潜力——不同于抽象的元宇宙与数字货币,它确实是人类一行一行代码写出来,一天一天大量算力训练出来的真实技术。我们承认AI电商时代刚刚开启,正表示我们对远景的乐观。



评论