
文 | 安的
炒股的融资融券2倍杠杆都已胆战心惊,炒期货的10倍杠杆已经很癫狂,让女股神赵薇告诉你,就你们这也配叫杠杆?赵薇拿出6000万,用50倍杠杆收购万家文化成为实际控制人!这才是炒股的高端姿势比我等小散不知道高明到哪里去了。
2016年12月26日,万家文化公告,公司大股东万家集团将其持有的1.85亿股股份转让给龙薇传媒,占公司股份总数的29.13%。转让价格为30.59亿元,折合每股16.5元。转让后,公司实控人将变更为赵薇。
这30亿元分四次支付:
1、龙薇传媒应在股份转让协议签署之日起 3 个工作日内支付第一笔股份转让价款人民币 25,000 万元。
2、龙薇传媒应在股份转让协议签署之日起 30 个工作日内支付第二笔股份转让价款人民币 120,000 万元。
3、龙薇传媒应在标的股份过户完成之日起 30 个工作日内将第三笔股份转让价款人民币 120,000 万元支付给万家集团。
4、龙薇传媒应在标的股份过户完成之日起 180 日内支付股份转让价款尾款人民币 40,990 万元。
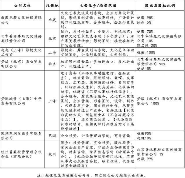
西藏龙薇文化传媒有限公司成立于2016年11月2日,法定代表人赵薇,注册资本200万元,企业类型是有限责任公司(自然人投资或控股)。股东为:赵薇:持股比例95%,认缴出资额190万元;孙丹:持股比例5%,认缴出资额10万元。
本次权益变动前:万家集团持有上市公司193,822,297股股份,占上市公司总股本的30.525%。孔德永持有万家集团88.00%的股权,是上市公司的实际控制人。
本次权益变动后:万家集团持有上市公司股份8,822,297股,占其总股本1.389%,失去对上市公司控制权。

权益变动方式:万家集团通过协议方式向龙薇传媒转让其持有的万家文化185,000,000股股份,占万家文化总股本的29.135%,转让价款为305,990万元。
紧接着上海证券交易所发了一份问询函《关于对浙江万好万家文化股份有限公司权益变动信息披露相关事项的问询函》。上证所要求,就西藏龙薇文化传媒有限公司拟通过股份转让协议以30.6亿元对价,取得万家文化1.85亿股份,成为上市公司控股股东事项,作进一步说明和披露。关键点在于30亿资金到底从何而来?与马云到底有没有关系?
龙薇传媒回复称:收购资金全部来源于龙薇传媒自有或自筹资金,具体分为三个部分:
其中,股东自有资金借款6000万元,未收取利息等资金成本,这全部是赵薇一个人自掏腰包。
向第三方西藏银必信资产管理有限公司借款15亿元,期限为3年,借款约定利率年化10%,偿还方式为到期一次性还本付息;还款要求还是相当宽松,同意可以在3年之后延期;担保措施为赵薇个人信用担保。
向金融机构的借款15亿元则来自于股票质押融资,还款期限为3年,融资利率为6%,偿还方式为季度(或半年)付息,到期一次还本,目前这笔融资正在金融机构审批流程中。
那么问题来了,赵薇自掏腰包仅仅6000万,15亿的3年股票质押融资是业内可正常操作的融资,没什么可说的。值得关注的是第三方西藏银必信资产管理有限公司的三年期借款15亿——年利率仅10%,却要承担股价下跌的几乎全部损失;收益风险完全不对等,这在商业上是绝不可能的。投行并购人士推测,这部分资金是夹层资金,除了固定利率外,应当另有股权收益的分成安排。而且,这家第三方真的是独立第三方,擅长资本运作。
赵薇夫妇到底多有钱?
万家文化披露的龙薇传媒实际控制人赵薇及其配偶黄有龙的财务状况显示,赵薇夫妇投资金宝宝控股(01239.HK)、顺龙控股( 00361.HK)、阿里影业(01060.HK)、云锋金融(00376.HK)、唐德影视(300426.SZ)等多家上市公司股权,截至2016年12月31日上述股票市值约45.22亿元;另经初步统计,赵薇女士及其配偶黄有龙先生还持有不动产价值约6.66亿元,其他股权投资价值约3.18亿元;赵薇女士及其配偶黄有龙先生同时经营影视、酒业贸易、4S店等多项业务,截至2016年11月30日总资产合计约1.57亿元。上述相关资产总价值约56.63亿元,2016年投资收回的现金流约12.56亿元港币。
赵薇:信息披露义务人控股股东、实际控制人所控制的核心企业的情况如下:

黄有龙:信息披露义务人控股股东、实际控制人的核心关联企业情况如下:

从上述资料中可以看出,赵薇的财务实力毋庸置疑,但她使用高达50倍的杠杆收购万家文化控股权。理论上,她经不起任何下跌,股民都有这样强大的信仰和想象,所以今日万家文化复牌已牢牢封住涨停,但金融市场如此高杠杆玩法,真不会有系统性风险吗?
对于传言是否与马云的阿里系有关,龙薇传媒回复称:“本次股份收购与'阿里系'企业或个人没有关联,截至目前与'阿里系'相关企业没有后续资产注入计划或安排。”
赵薇夫妇与马云一直关系密切
在2015年11月,万家文化旗下北京万好万家电子竞技传媒有限公司与合一信息技术(北京)有限公司签订了合作协议,将共同打造电子竞技和游戏文化IP,合一信息技术有限公司是优酷土豆在中国境内的业务运营实体,而阿里巴巴在当年10月宣布了全资收购优酷土豆的股权。
另外,赵薇与其丈夫黄有龙曾多次跟随阿里巴巴创始人马云进行投资,包括港股上市公司阿里影业(01060.HK)、云锋金融(00376.HK)。
2014年12月,赵薇黄有龙夫妇斥资31亿港元,以每股1.6港元的价格购入阿里影业19.3亿股份,持股比例占到9.18%,成为公司第二大股东。2015年4月,赵薇夫妇以每股3.9港元减持阿里影业2.56亿股份,套现约10亿港元。2016年10月,赵薇夫妇再次减持,持股比例下降至4.97%,套现12.5亿港元。

除了跟随马云投资阿里影业,2016年,赵薇夫妇还透过全资持有的公司Gold Ocean Investments Group Inc.与马云创立的云锋基金,一起出资成立了Jade Passion Limited,以JadePassion的名义用每股2港元的价格收购了瑞东集团19.43亿股股份。同年11月,瑞东集团更名为云锋金融,赵薇的丈夫黄有龙目前为云锋金融的非执行董事。
收购万家文化的真实用意是打造自己的影视帝国?
作为影视歌导四栖的大明星,赵薇的野心似乎不仅仅是在影视圈,更多是在资本市场。万家文化是一家典型地“壳公司”,其最初的主营业务包括房地产业和铁矿业。2006年借壳上市后,万家文化一直处于转型、重组、转型失败、重组失败的循环中,曾先后在2008年、2009年、2013年、2014年四次筹划“卖壳”,但没有一次成功。2014年,该公司整体亏损,净利润跌到-1417万元,同比下降270%,2015年末拟筹划非公开发行又以失败告终。
华夏时报指出,赵薇夫妇投资阿里影业成为公司第二大股东后,账面一度净赚约40亿人民币;其认购的117万股唐德影视,仅仅花费了77.64万元,目前市值超过1亿元。此种背景下,如今其大举借款30亿,以每年融资费用2400万的成本来收购一家“壳公司”,其背后的逻辑耐人寻味。
根据公告中提出的后续计划,龙薇传媒拟考虑提议以重大资产重组、发行股份购买资产或非公开发行募集资金购买资产等方式,围绕文化娱乐产业注入成长性较好、盈利能力较强的优质资产,且不排除对上市公司或其子公司的非文化娱乐主业资产和业务进行剥离。但回复函中又强调,上述拟提议的资产注入方案的表述不构成承诺。


评论