2017年国内饮料业最新一宗“卖卖卖”花落5100冰川矿泉水的生产商西藏水资源(01115.HK)。
此前,“西藏5100”以高铁送水为外界熟悉。本次交易是继恒大集团去年出售恒大冰泉之后,再有高端水生产商发生控制权变化。
1月12日,西藏水资源在港交所发布公告,披露该公司控股股东西藏水资源有限公司在当天与霍尔果斯天山一号产业投资基金有限合伙企业订立协议,以每股3.5港元的价格向后者出售462,400,740股,占已发行股本总额的18%。
大股东易主
值得关注的是,在上述公告中有一句话,“该交易连同本公司于2017年1月10日的公告中所披露之交易完成后,预计水源将持有391,281,960股本公司股份,占本公司已发行股本总额约15.23%,并将不再是本公司控股股东。”
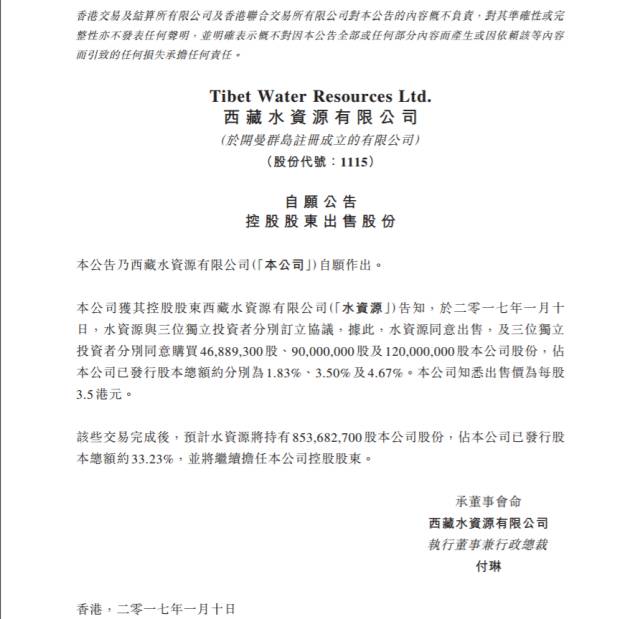
事实上,1月10日,西藏水资源才刚披露完一宗交易(见下图)。根据该公司在10日当天发布的公告内容,西藏水资源在1月10日与三位独立投资者分别订立协议,向后者各出售46,889,300股、90,000,000股及120,000,000股该公司股份,占已发行股本总额约分别为1.83%、3.50%及4.67%。每股售价同样为3.5港元。


这也意味着,待上述所有交易完成后,手头拥有西藏水资源18%股份的霍尔果斯天山一号,将成为该公司的单一最大股东。
据公告透露,即将拿下西藏水资源大股东宝座的霍尔果斯天山一号是“由新疆天山产业投资基金管理有限公司作为执行事务合伙人进行管理;新疆金融投资有限公司、申万宏源集团股份有限公司及其他有限合伙人共同出资设立的、专注于跨境并购的产业投资专项基金。”
小食代翻查资料了解到,新疆天山产业投资基金管理有限公司,成立日期为2016年12月30日,营业范围是股权投资、实业投资及相关的投资咨询和管理服务。企业的股东则包括有:申万宏源集团股份有限公司、新疆金融投资有限公司、珠海保晋投资合伙企业、新疆天山产业投资基金管理有限公司和天易隆达(深圳)投资管理有限公司。
去年上半年净利增长一成
刚进入2017年,大股东就在两天之内卖掉了28%的股份,但这并不意味西藏水资源的业务此前有啥大逆转。该公司去年的中报显示,其上半年的总销售额为人民币4.37亿元,同比还录得2%的增长。

该公司当期净利润也从2015年上半年的人民币1.65亿元上升至2016上半年的人民币1.82亿元,增长10%。
由于与中铁的采购合同在2015年6月30日到期,因此该公司在去年上半年的总销量为53805吨(包括矿泉水业务分部的22390吨和青稞啤酒业务分部的31415吨),较2015年上半年的总销量整体下降了14%。
不过,其通过非中铁快运机构客户渠道和第三方传统零售经营渠道的总销量则为53525吨,与去年同期相比增加了14%,增长主要由矿泉水业务分部的销售增长带动。
此外,由于矿泉水产品顾客组合的改变和青稞啤酒产品组合的优化,两种产品的总平均售价由2015年上半年的人民币6484元/吨,上升至2016年上半年的人民币7395元/吨。去年西藏水资源在2015年“联姻”茅台进军桶装水业务,而且还想推高端婴儿水产品。
和中铁签订新合约
上述中报还披露,西藏水资源在2016年推出了“格桑泉”的中价瓶装水产品,以“进一步增强产品系列及瞄准一个更庞大的消费群”。

为了进一步开拓格桑泉的零售市场,该公司还携手中石油集团及“中商惠民”等战略合作伙伴。在2016年上半年,公司还与中铁快运达成了新的合作协议,中铁快运也将经销“格桑泉”产品。“这一合作标志着我们与中铁快运新一轮合作的开始。”上述中报称。
此前,随着西藏水资源和中铁快运的采购合同在2015年6月底到期,坐动车送矿泉水的生意也暂告一段落。中报还披露,在2016年上半年,西藏水资源与碧桂园、海南航空等战略伙伴均达成合作协议。
该中报展望,2016年下半年将继续与经销商保持紧密合作,投放更多资源用于拓展全国各地包括商超、酒店、高级食肆、夜店及酒吧等娱乐场所,以及高尔夫球俱乐部及私人会所、电影院、机场专卖店及旅游景点等第三方零售网络。并欲借把5100冰川水高端版销往香港市场的契机,逐步拓展海外市场。
西藏方面也传来要继续打造矿泉水的声音。小食代留意到,日前,西藏自治区党委常委、自治区常务副主席、自治区天然饮用水产业发展协调领导小组组长姜杰在会议上指出,自治区党委、政府认真贯彻落实习近平总书记“西藏要加快发展特色优势产业”的指示要求和自治区第九次党代会提出的建设“全国天然饮用水重要供应地”的部署,全力打造“西藏好水”名片,加快天然饮用水产业发展。
新的大股东上位后,将给5100冰川矿泉水带来何种变化,仍有待观察。



评论