昨日午间万科发布公告,表示万科当日停牌,目前复牌时间未定。随后腾讯财经发布文章称,华润集团将出让在万科所持的股份,其股权由深铁集团接盘。
昨天下午7点40分,万科发布《关于万科企业股份有限公司之股份转让协议》公告,证实华润集团确实将股权转让给了深铁集团。万科股权之争的这部大戏,终于“大局已定”。
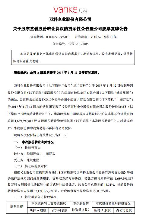
万科公告 股权争夺战水落石出
万科晚间公告:收到华润股份有限公司和深圳市地铁集团有限公司的通知,公司股东华润股份及其全资子公司中润国内贸易有限公司于 2017 年 1 月 12 日与地铁集团签署了《关于万科企业股份有限公司之股份转让协议》,华润股份和中润贸易拟以协议转让的方式将其合计持有的公司 1,689,599,817 股 A 股股份转让给地铁集团。


公告显示,此次转让价格为371.71亿元,对应的每股交易价格为22.00元/股。转让完成后,华润股份和中润贸易将不再持有公司股份。转让前后各方持股情况如下,深铁集团占股15.31%。
华润:17年大股东生涯
2000年,在时任华润集团副董事长、总经理宁高宁的主导下,华润进场,接替深特发成为万科的第一大股东。至今,华润入股万科已近17年。
2015年7月10日,宝能第一次举牌万科。7月24日,宝能再次举牌,持股万科达10%,仅次于此时持有万科股份14.9%的华润。8月26日,宝能通过二级市场增持、融资融券买入、收益互换三种方式对万科发起第三次举牌,就此夺下第一大股东之位。
期间,万科管理层曾不止一次上门请求华润给予支援,但华润伸出的援手只是象征性的蜻蜓点水。
港交所权益信息披露数据显示,华润在8月31日和9月1日两次增持万科,分别以均价13.37元/股增持约752.15万股、以均价13.34元/股增持约2974.3万股,两次增持共耗资约4.97亿元。增持完成后,华润共持有万科15.29%股份,以0.25%的优势领先宝能。此后,华润在持股万科方面再无动作。
至2016年3月,万科宣布引入深铁为万科的第一大股东,但华润表示坚决反对,甚至舍弃平时的低调作风,主动向媒体告知其观点态度。取舍之间,于华润本身就是一场考验。
2016年12月18日下午,万科宣布终止收购深铁资产。从2016年3月起,万科管理层为引进深铁作万科的第一大股东而开始长达半年以上的奔走正式宣告终结。关于终止收购深铁资产,万科给出的理由是:部分主要股东的不同意见,部分主要股东,华润无疑。

眼看万科管理层即将出局,证监会与保监会两位主席先后在京喊话,其中尤其以刘士余的喊话比较激烈,“用来路不当的钱从事杠杆收购,行为上从门口的陌生人变成野蛮人,最后变成行业的强盗,这是不可以的”,并怒斥“土豪、妖精、强盗”。在两会的强势干涉下,宝能再无其他动作。
截止到今天股权转让,华润集团在2000年接替万科原第一大股东深圳特区发展公司成为万科集团第一大股东后,一直持股15.08%,这一比例此后十余年未变,万科停牌前收盘价为20.4元,按后复权计算,如果华润按2000年底收盘价买入,华润16年持股涨幅达19倍!大概赚了323亿元。
市场纷纷猜测宝能系将退出
上海易居房地产研究院总监严跃进认为,万科停牌释放了积极信号。他表示,因为此前监管机构的喊话发挥了较大的震慑力,恒大和宝能有可能会减持万科股份。
房地产生态圈主编陶春宇也对易简财经(ID:ejfinance)表示,宝能系迫于各种压力,已经有意向退出万科的股权争夺。而另一大股东恒大因为是战略性持有,所以暂不知会不会出售手中的股权。从此次转让结果来看,深圳市政府和万科管理层无疑是此次股权争夺战的最后赢家。
万科股权之争事件已持续逾1年半,在中国商界引起极大关注,期间过程跌宕起伏,如今终于将迎接阶段性结局。
易简财经(ID:ejfinance)在2个月前曾发表评论:根据美国的经验,野蛮人根本不想好好经营公司,不想让公司未来发展的有多好,只是想尽快的变现,并偿还负债。一旦入主,他们立刻露出凶狠的獠牙,更换管理层,将原来的公司拆分,优秀品牌元气大伤。平安信托搞残了上海家化,宝能前海举牌清洗了南玻。就是前车之鉴。
A股市场建立26年来,优秀的上市公司都是稀有动物。他们都应该是中国的未来,值得我们去珍惜。这些公司不应该有被并购,管理层被驱逐的结局,这才是监管方断然出手的真正原因。


评论