文/赵二把刀
“梦里依稀慈母泪,城头变幻大王旗”,这是2016年电视综艺热背后的真实写照,在“全民综艺”的大时代下,2016年的综艺行业应该说是“六分忧四分喜”。忧心忡忡的,一方面电视综艺受制于制度的局限,无论是在创新还是排播都面临相当大的桎梏,且受到大环境的影响,限娱、限韩和限模的三重高压之下,更有面临人才和观众的流失。
但在这种看起来不太美好的大背景下,电视综艺应该说仍然还是内容市场的“宠儿”,不仅有《极限挑战》《奔跑吧兄弟》等保持了爆款的品相;从商业角度来看,冠名费超5亿也成为年度综艺节目的标配,头部电视综艺无论是在电视台还是视频网站都成为流量担当和招商担当。
2016年过去了,读娱君带你回顾下过去一年电视综艺市场的那些热点事件吧。
热点回顾1:湖南卫视的综艺掉队了吗?
根据第三方收视数据显示,2016年度TOP20的电视综艺节目中,浙江卫视竟然占据了五成,而传统意义上的综艺头羊湖南卫视,仅占据了25%的份额…...如果仅从收视率来看,难免会发出感慨:湖南卫视的综艺尚能饭否?

而且从收视率来看,在TOP10中,湖南卫视收视率最高的节目、排第9的竟然是《快乐大本营》。

但从整体而言,近年不排除湖南卫视缺乏“爆款”,浙江卫视有《奔跑吧兄弟》和《好声音》,东方卫视有《极限挑战》和《喜剧人》。湖南卫视《爸爸去哪儿》被转网,《我是歌手》的节目老化,只有《真正男子汉》第二季在Q4季度的表现还稍好。
虽然从收视率排行来看,湖南卫视似乎“不行了”,但从节目的品牌、号召力以及招商情况来看,湖南卫视还是有深厚的底蕴的。
但就如读娱君在《向往的生活》抄袭《三时三餐》一文中提到的那样,无论是原创还是购买模式,都需要尊重用户、创意,才能够真正的做出好节目。
热点回顾2:卫视的“全民综艺”时代
读娱君认为,卫视(上星)在2016年进入到史无前例的“全民综艺”时代,所谓“全民综艺”可以分为三个层面,渠道(电视台)、用户(电视观众)以及明星。
从渠道来看,2016年一线卫视的招商主要依赖综艺,招揽观众也主要靠综艺;从用户来看,看剧越来越移动端,但看综艺,尤其是具有竞技色彩的,还是可以守在电视台来看的。
当然,作为“全民综艺”时代的最大特色,就是在2016年除了打开综艺节目就可以看到薛之谦、大张伟等综艺咖,以及鹿晗、黄子韬等小鲜肉外,越来越多的大咖和电影咖也加入到综艺的阵容中,比如黎明、郭富城、林青霞等等,咖位越来越大,而综艺也成为圈粉利器,以跑男团、极限兄弟会、快乐家族等综艺势力在电视剧电影网剧网综等也跑马圈地。
应该说,“全民综艺”时代正在改变着整个影视产业,电影不好拍、大剧不好弄,综艺真人秀总是可以攒出来…...
热点回顾3:综N代称霸

2016年,各大综艺的扛鼎之作仍然是“综N代”。在2016年Top20排行榜中,有11档综艺是综N代,超过55%;而且,综N代的口碑和流量都明显高于新综艺。除了喜剧综艺之外的头部节目,《奔跑吧兄弟》《极限挑战》《我是歌手》等都是综N代,虽然这可以看作成熟模式的胜利,但也可以解读为创新的乏力。
从保守的角度来看 “综N代”有不少优势,从商业角度来看,招商相当轻松用户不用培养,是最不坏的选择——在制作成本高,明星出场费高,竞争压力大、新节目试错空间小的情况下,有着成熟方案、丰富经验和一定市场口碑的N代节目无疑风险最小。
但有得就有失,综N代中,多数模式并非原创,而喜剧综艺又太多雷同(从形式到主要嘉宾),所以行业也透着骨子缺乏创新的趋势,因果循环,也导致了一旦大环境变化,综艺市场的变化也是相当的激烈。
热点回顾4:喜剧综艺的崛起和疲态
在top20的电视综艺中,有三档喜剧综艺,分别是东方卫视《笑傲江湖》《欢乐喜剧人》和浙江卫视的《喜剧总动员》。应该这么说,经过多年的市场培育,喜剧综艺在2016年终于迎来大年,既受到了观众的喜爱也赢得了广告主的追捧。
喜剧综艺有流量,冠名好卖,所以综艺节目从东方卫视一家的品牌,浙江卫视北京卫视纷纷入局,但,喜剧综艺不好做。可以说,2016年是喜剧综艺的崛起和疲态同时而来。
观众们发现,喜剧综艺来来回回似乎都是开心麻花、郭德纲德云社、辽宁民间艺术团(赵本山)、贾玲…....同质化、明星串场其实还都是表象问题,作为喜剧综艺最关键的核心,各档栏目的内容创作已经呈现了疲态,要么为了搞笑而搞笑,要么在故事最后强行煽情。所以,虽然各大卫视纷纷入局,但本子就这么多,以2017年开年的《欢乐喜剧人》第三季,郭麒麟在第一期的段子《我要恋爱》,基本上在2016年德云社的商演中已经反反复复的出现过了…....
热点回顾5:限娃、限韩和限模的高压下
读娱君认为,电视综艺不容易,因为“高压线”太多,且不说执行数年的限娱令,仅2016年就有限娃、限韩和限模的三重压力,导致很多综艺节目不得不改头换面,甚至彻底消失。
先说限娃,湖南卫视很受伤。《爸爸去哪儿》作为近年来口碑最好的真人秀IP,因为限娃令一度被传取缔,后来不得不转网,由此成就了2016年的网综之王。再说限韩,因受萨德事件影响,很多综艺节目都受到了影响,比如《快乐大本营》《盖世音雄》等都纷纷打起来马赛克。而诸如《蒙面歌王》《我是歌手》《了不起的挑战》等纷纷需要改名才能够播出,也是很有中国特色。
在说限模,7月广电总局发布了《关于大力推动广播电视节目自主创新工作的通知》,就加强节目自主创新做了要求。所以很多节目明明是引进的版权,但都打着原创的招牌,比如浙江卫视和灿星的《中国新歌声》…... 再比如,读娱君爆料的抄袭《三时三餐》的《向往的生活》等等都是打着原创的旗帜的伪原创节目。
热点回顾6:《中国好声音》版权大战
2016年,灿星公司在综艺市场的攻城略地的节奏明显放缓了,排除其自身原因,大环境的变化也是导致其看起来没那么美好的原因吧。版权、限韩,以及错失喜剧热等外因直接导致灿星的综艺一哥位置受到了极大的挑战,但真正让灿星的“声誉”受到影响,应该是“中国好声音”的模式和版权乱战吧!
2016年,灿星购买的“中国好声音”节目版权到期,被唐德公司以6000万美元买下,若不是受制于牌照问题,唐德版的《中国好声音》甚至都有可能在2016年上线,而根据唐德公司的财报显示,其开发的《中国好声音》的招商金额已经超过了5个亿…...
而回顾唐德和灿星关于好声音的版权大战,也是让电视行业和所有的用户都见识了一场围绕知识产权的商战,反复拉锯和来回,但最终以唐德获得商标,而灿星改名告一段落。应该说,在IP大热的当下,知识产权的纠纷还是会出现,但考虑到限模的大背景,唐德也难言完胜。
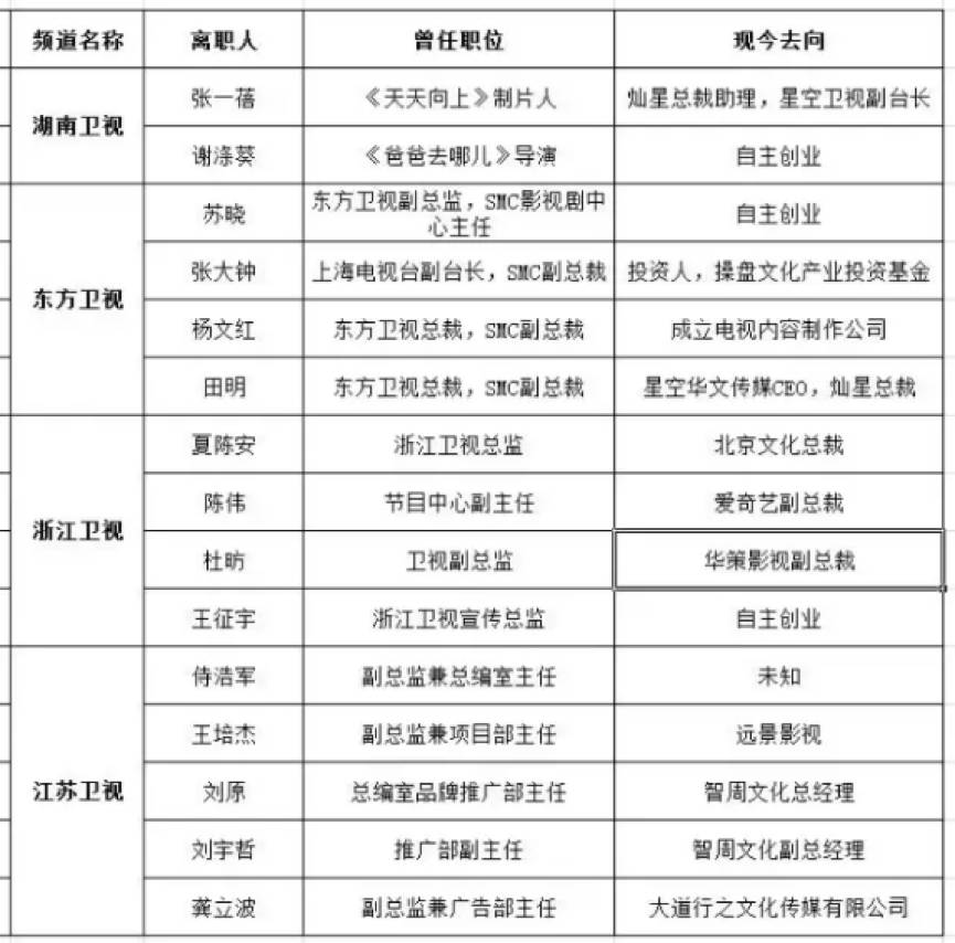
热点回顾7:人才流失和观众流失
观众的流失,准确的来说应该是电视机用户的流失,越来越多的观众是通过网络端(电脑、手机、OTT)看综艺,所以,在TOP20的名单里应该说有很多综艺的观众集中于网络端,这也是过去现在和未来的综艺观众现状。
电视综艺人的流失也很严重。读娱君在《向往的生活涉嫌抄袭》一文中部分列举了电视综艺人的流失情况…

很多优秀的电视综艺人的创业方向之一是“网综”,这应该说是直接对电视综艺的流量打劫。网综的崛起,和电视综艺抢夺用户时间、抢嘉宾,抢广告主,在未来将会越来越严重,毕竟,用户的关注度和时间是有限的,能够容纳的内容也不可能是无限拓展的。
热点回顾8:直播来了
直播以洪流之力改变着中国,综艺也不例外。2016年,直播以前所未有的姿态改变着电视综艺。
回顾2016年,湖南卫视的《我想和你唱》《夏日甜心》、广东卫视《我是直播歌手》、浙江卫视的《天猫双十一晚会》、东方卫视的《国民美少女》等综艺节目,均融入了直播元素。尤其是双11晚会,甚至让读娱君有了春晚刷屏的错觉,电商+电视+直播的强大威力得以充分的凸显。
而到了年底的跨年演唱会,湖南卫视更是将先直播后微博播出的形式,应该说直播将成为电视综艺的常态,更别提直播早已经成为综艺宣发的重要渠道之一。
热点回顾9:综艺冠名进入“5亿”时代
2016年底,各大卫视的回款一度成为热点,但和这个不好的消息相比,各大热门综艺的冠名费用节节高升屡屡突破5亿大关更是吸引了业界内外的关注。
曾几何时,一档热门综艺的总冠名金额超过亿元基本上就是年度最大的综艺热点了:
—2012年加多宝以2亿元的天价独家冠名《中国好声音》;
—2014年伊利以3.1亿元独家冠名《爸爸去哪儿》第二季,又以5亿元继续冠名《爸爸去哪儿》第三季;
—同年,韩束也以5亿元的天价牵手江苏卫视的《非诚勿扰》;
—2016年,《极限挑战3》(未开播)冠名卖出4个亿;OPPO以5亿元的价格成功拿下了浙江卫视《中国新歌声》第二季的冠名…
判断一档综艺是否成为年度爆款,基本上可以从广告主愿不愿意以“5亿”冠名来判断了。
这和读娱君认为的,当下综艺已经成为流量担当和卫视商业的出路有直接关联,好综艺是不愁卖,但裸奔的综艺也不一定不好。比如,据传闻《金星秀》刚开播的时候冠名是“裸奔”的,但开播后随着口碑的提升,自然有广告主千金买马骨。
只是,一路追涨的冠名费用会一直涨下去吗?读娱君认为这不光和综艺节目本身相关,可能也和货币政策以及人民币贬值有间接关系。但无论如何,天价冠名,将成为近年来综艺市场的绝对热门话题。
热点回顾10:制播分离还是趋势吗?
之前读娱多次跟进过“制播分离”在当下遭遇到的冲突和矛盾,在过去很长时间内,“制播分离”被认为是通过市场化手段解决电视人才和内容创新不足的途径。但这条路走到现在,似乎成为制、播之间的矛盾所在,一方面对播出方而言,内容采购成本的上升、控制力下降;对制作方而言,将鸡蛋放在多个篮子里,也会激化和播出方的矛盾,无论欢乐传媒和东方卫视的纠纷,还是灿星的波折来看,制播分离似乎不那么热门了,电视台方面似乎更希望将综艺掌控在自己手上,从数据也可以看出来。

在TOP20的综艺节目中,电视台制作和社会第三方制作各自占据了一半,但是从话语权来看,毫无疑问在电视综艺中电视台还是占据了主导力量。比如,灿星如果没有浙江卫视的力挺,《中国新歌声》的改头换面将不会这么顺利,而离开了《中国新歌声》的浙江卫视,年招商金额可能就会10个亿以上,所以,制播分离一方面是趋势,另外一方面也受制于渠道的困惑。渠道和内容供应商的博弈,也将会继续。
应该说,除了灿星、蓝色火焰(华策)等少数以综艺为方向的第三方公司,包括欢乐传媒在内的诸多内容制作公司,在这个市场上的份额和话语权都相当的之弱,也没有诞生出类似电视和电影市场的强势上市公司,这或许就是渠道(电视台和视频网站)的话语权太强造成的现象吧!
温故知新,展望2017年的电视综艺行业,开年就是原创和“伪原创”齐飞,而这一切并不会比2016年差,不是吗?2016年过去了,作为电视综艺人,你怀念这个年头吗?
*本文为读娱原创文章,转载请注明出处


评论