文|青眼
继欧莱雅后,国货美妆龙头也躬身入局重组胶原蛋白赛道。
近日,有多位业内人士向青眼透露,珀莱雅在即将发布的源力系列新品中添加了重组胶原蛋白成分。国家药监局国产普通化妆品备案信息平台也显示,珀莱雅已完成备案的肌源修护轻盈霜/盈润霜均添加了重组人源化XVII型胶原蛋白。
对此,青眼第一时间向珀莱雅方面进行求证。就即将上市的源力面霜2.0中是否含有重组胶原蛋白成分的问题,珀莱雅方面回应称,“(珀莱雅)持续关注创新技术和创新原料,(例如)此前的Off&Relax新品育发液中就使用了17型胶原蛋白,但有关具体新品中的成分介绍,还请期待新品上市。”
疑似已有美妆博主收到样品
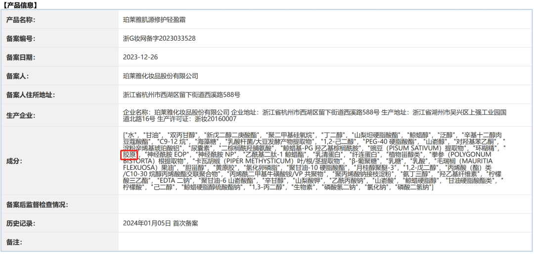
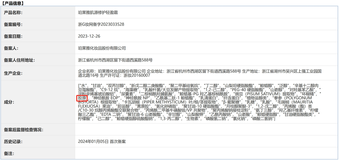
根据国家药监局国产普通化妆品备案信息平台显示,早在去年12月,珀莱雅先后备案了珀莱雅肌源修护轻盈霜、珀莱雅肌源修护盈润霜两款产品。而据成分一栏显示,珀莱雅肌源修护轻盈霜、盈润霜两款产品中均包含“胶原”成分。

截自国家药监局国产普通化妆品备案信息平台

珀莱雅肌源修护轻盈霜 截自国家药监局国产普通化妆品备案信息平台
另据上传到备案系统中的产品包装平面图,珀莱雅肌源修护轻盈霜/盈润霜均在显眼位置明确标注“重组XVII型人源化胶原蛋白”,并在注释部分表明“重组XVII型人源化胶原蛋白”。这意味着,珀莱雅这位新晋国货美妆龙头或已正式加入到大热的重组胶原蛋白赛道。


珀莱雅肌源修护轻盈霜 截自国家药监局国产普通化妆品备案信息平台
事实上,在此之前,就有多位业内人士向青眼透露珀莱雅入局重组胶原蛋白的消息。
一位代理国内多家重组胶原蛋白原料的企业负责人对青眼表示,此前已了解到相关消息,但不便透露更多信息。
另一位曾与珀莱雅有过接触的某新锐护肤品牌主理人也向青眼表示,“曾与珀莱雅方面有过交流,确实听说将在源力系列中添加重组胶原蛋白的消息”。
值得一提的是,近日在小红书平台上,已有多位美妆博主发布相关笔记,称“已收到品牌方寄送的源力面霜产品样品”。

截自小红书平台
其中,有多位博主称,早在去年12月就收到产品打样,“让试一试”。也有博主表示,珀莱雅入局重组胶原蛋白领域的消息流传后不久,就收到了品牌方寄来的产品。
回到产品本身,据国家药监局国产普通化妆品备案信息平台显示,上述产品宣称具有滋养、修护、保湿、抗皱、紧致、舒缓等功效。从成分上看,除了添加重组XVII型人源化胶原蛋白外,上述新产品还在显著位置上标注了双重神经酰胺、复配Phytofirm proECM与豌豆精粹三种成分。
关联品牌已有布局,去年推出“首款”防脱产品
青眼梳理发现,尽管此前未在主打核心单品中加入重组胶原蛋白,但珀莱雅公司的非核心产品及控股品牌均在重组胶原蛋白赛道有所“尝试”。
例如,在去年7月,头皮护理品牌Off&Relax推出国内首款应用17型胶原蛋白育发技术的防脱发产品,并与17型胶原蛋白防脱育发应用基础研究第一人若命浩二进行深度合作。据Off&Relax天猫旗舰店客服介绍,Off&Relax为珀莱雅公司旗下品牌,珀莱雅公司为Off&Relax的主要控股方。
去年同月,珀莱雅还在源力面膜2.0版本中添加重组纤连蛋白。
那么,为何此次珀莱雅决定将重组XVII型胶原蛋白应用于旗下单品中,而不是更为主流的重组I型、III型胶原蛋白呢?
有资深业内人士表示,一方面,重组XVII型胶原蛋白具有良好的抗衰与修护功效,与“肌源修护”的产品定位较为吻合。另一方面,市面上的重组I型、III型胶原蛋白产品层出不穷,对于珀莱雅这样的头部品牌难以建立差异化优势。
创健医疗先进技术研究中心科学家付生伟曾在接受青眼采访时表示,“XVII型胶原蛋白的最大特点在于,它是一种跨膜蛋白,位于表皮层最底层的细胞中,能够起到连接固定表皮层下方基底膜的作用,而这种固定的作用对于干细胞的生长十分关键。因此,维持表皮干细胞的XVII型胶原蛋白的高表达,就能牢牢占据基底膜上方的位置,起到抗衰的作用。”
“大势所趋”,广州某知名原料企业负责人则对青眼直言,“如今,珀莱雅跟欧莱雅的产品定价相差不大,使得其更有实力在产品上加一些比较好的原料,同时也能够将成本控制得好。”
某护肤品牌主理人则认为,“珀莱雅在产品中添加重组胶原蛋白,体现整个美妆市场还是会接受一些有着代表大趋势的原料,但问题的关键在于能否在这些热门原料上找到符合品牌定位的差异点,正如此次珀莱雅另辟蹊径,没有选择更为主流的重组I型、III型胶原蛋白”。
还有一位接近珀莱雅的品牌负责人向青眼透露,“珀莱雅的开品非常谨慎,因为自从渠道红利开始消退之后,品牌往往会担心推出全新产品的市场教育成本会很高,因此不如对老品进行迭代,老品加‘新东西’提升效率是大家当下普遍的认知。”
如今,国内重组胶原蛋白市场呈现群雄割据的局面,巨子生物、锦波生物、创健医疗、聚源生物等企业组成国内重组胶原蛋白头部阵营。也正因如此,业内纷纷好奇此次珀莱雅采用的是哪家的重组胶原蛋白产品?
青眼注意到,目前市面上公开表示拥有重组XVII型胶原蛋白的原料厂商包括创健医疗、未名拾光、锦波生物等。其中,创健医疗早在2022年就已完成通过合成生物学技术实现重组XVII型胶原蛋白绿色制造。
此外,据创健医疗官方公众号显示,珀莱雅曾为其去年10月发布的《重组XVII型胶原蛋白白皮书》写序,或暗示二者存在着一定的合作关系。对此,青眼向一位接近创健医疗的业内人士求证,对方坦言,“这个暂时不能说。”
XVII型胶原蛋白火热背后,重组胶原蛋白呼唤新故事
对于珀莱雅入局重组胶原蛋白赛道,有不少业内人士认为,这无疑将进一步助推重组胶原蛋白市场的竞争白热化。与此同时,也体现了在市场普遍关注重组I型、III型胶原蛋白之际,企业与品牌也想通过入局重组XVII型胶原蛋白实现弯道超车,树立品牌的差异化标签。
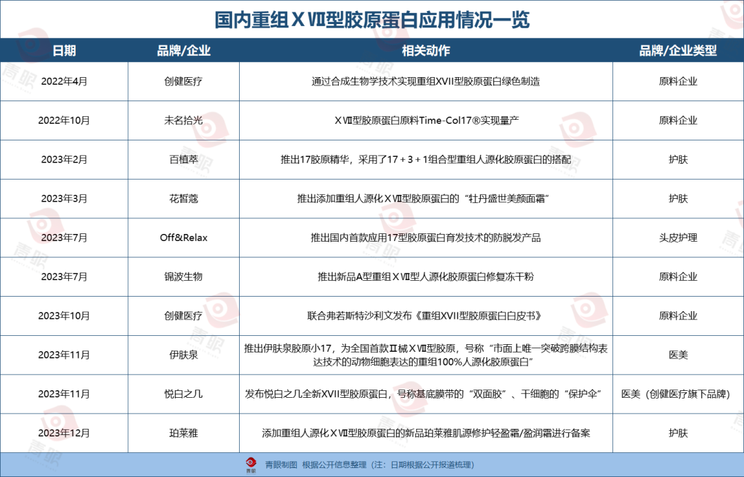
青眼梳理发现,自2022年至今,至少有十余家原料商或品牌入局重组XVII型胶原蛋白,甚至将其作为企业发展转型的重大战略。

在原料端,创健医疗与未名拾光较早进行了重组XVII型胶原蛋白的布局。其中,创健医疗更是将重组XVII型胶原蛋白视为企业第二次重大“转身”,早早完成技术储备,实现XVII型重组胶原产业化。
合成生物学企业未名拾光则也在2022年完成了XVII型胶原蛋白原料Time-Col17的量产。据悉,该产品大小在700Da左右,2h内即可快速达到表皮-真皮连接处。
此外,锦波生物也在去年发布新品A型重组XVII型人源化胶原蛋白修复冻干粉,并随后推出重组XVII型人源化胶原蛋白,该产品宣称真正100%人体同源,不仅具备抗衰紧致功效,同时还能防脱、生发。
在品牌应用方面,由于重组XVII型胶原蛋白自身的抗衰与修护功效,所以护肤、医美品牌均有采用。例如,百植萃、花皙蔻均在去年推出含有重组XVII型胶原蛋白的产品。
其中,花皙蔻采用重组XVII型人源化胶原蛋白与牡丹超A肽的结合,宣称实现了全皮层的抗皱效果,百植萃则采用了17+3+1型复合胶原蛋白的组合,推出17胶原精华。此外,伊肤泉、创健医疗旗下品牌悦白之几则在医美端率先开展应用,其中伊肤泉胶原小17为全国首款II械XVII型胶原。
对于重组XVII型胶原蛋白在研发与应用端的火热,未名拾光联合创始人陈家悦对青眼表示,“从科学上来说,XVII型胶原蛋白在皮肤上的功能更关键,抗衰效果更突出。”
对于2024年重组XVII型胶原蛋白将成为热门成分的看法,陈家悦表达了赞同,“我们预计会是这样,市面上XVII型胶原蛋白的医疗器械已经有一些了。此外,17型胶原蛋白在防脱上也有独特作用。”
“XVII型胶原属于复杂胶原,结构比I型、III型胶原复杂很多,随着研究的深入,越来越多的功能会被发掘,现在只是皮毛”,陈家悦进一步表示。
事实上,重组XVII型胶原蛋白的火热,体现了市场对于重组胶原蛋白新故事的需求,本质上更是对于能够带来新卖点、新故事成分的渴望。
青眼注意到,伴随着重组胶原蛋白的快速发展,难以透皮吸收的争议也始终如影随形,但这似乎并未影响重组胶原蛋白的一路狂飙,欧莱雅、珀莱雅的躬身入局,巨子生物、锦波生物的先后成功上市,也印证了市场与资本对该成分的双重买单。
对此,陈家悦认为,“透皮吸收依然是最重要的问题,也是所有胶原都要解决的(问题)”。
显然,重组胶原蛋白的故事仍将继续。而伴随着国货美妆龙头珀莱雅的入局,重组XVII型胶原蛋白或将成为一众企业和品牌下一个角逐的战场。


评论