界面新闻记者 |
龙年伊始,信托业就出现百万罚单。
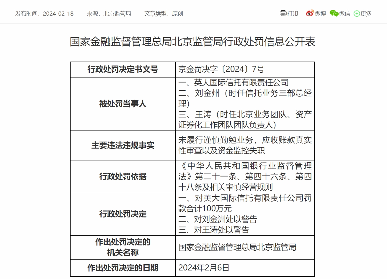
2月18日,国家金融监督管理总局消息,因未履行谨慎勤勉业务,应收账款真实性审查以及资金监控失职,英大国际信托有限责任公司(下称:英大信托)及时任两位业务负责人被北京监管局开出京金罚决字〔2024〕7号罚单。
其中,英大信托被北京监管局处以罚款100万元;时任信托业务三部总经理刘金州,以及时任北京业务团队、资产证券化工作团队团队负责人王涛二人被处以警告。
根据公开信息,此次为英大信托自2006年以来由国家金融监督管理总局(含原银保监会、保监会归档数据)披露的唯一一张行政处罚决议单。
泰和泰(北京)律师事务所合伙人律师张皓向界面新闻记者推测,英大信托违规受罚业务或涉及应收账款信托,也可能涉及应收账款ABN(Asset-Backed medium Notes,资产支持票据),而罚单内容并未明确说明。

据其介绍,应收账款信托即底层资产为应收账款的单一或集合信托,属于资产管理信托。而在应收账款ABN中,信托作为特殊目的载体,属于资产服务信托。无论如何,信托公司作为受托人均承担底层资产核查义务。
信托专家廖鹤凯认为,此次受罚应该是通过财产权信托模式,把应收账款装入信托作为交易结构募集资金成立信托产品,但在应收账款真实性审查方面,英大信托被监管发现存在审查不严等问题。
仅从罚单来看,并无法明确英大信托哪一笔应收账款业务存在违规。但界面新闻记者查阅过往媒体报道发现,因发放一笔信托贷款对应的应收账款真实性存疑,英大信托确曾吃过一个“大亏”。
控股股东国网英大(600517.SH)2021年3月21日披露,2016年10月13日,北京京奥卓元资产管理有限公司(下称:京奥卓元资管)曾与英大信托签订《塑力集团应收账款收益权集合资金信托计划信托合同》,由后者发起设立“联赢LY004号-塑力集团应收账款收益权集合资金信托计划”,信托计划期限两年,京奥卓元资管投资1.8亿元。
信托资金投资于天津塑力线缆集团有限公司(下称:塑力集团)对北京市轨道交通建设管理有限公司应收账款,后塑力集团出现流动性不足,逾期支付利息,构成信托计划违约。
据界面新闻记者此前报道,信托违约后,塑力集团大股东中商投实业控股有限公司对信托贷款对应的应收账款却拒不承认,英大信托因而卷入“萝卜章”事件。
此后,京奥卓元资管以“英大信托在信托财产管理过程中未尽勤勉义务、管理不当,造成信托财产损失”为由向北京仲裁委员会申请仲裁。
尽管英大信托对此提出异议,但北京仲裁委员会最终裁决,英大信托需向京奥卓元资管支付本金损失1.8亿元、信托计划内信托收益损失2122.25万元,以及资金占用损失、律师费、保全费、仲裁费等费用,共计人民币约2.22亿元。
国网英大2021年半年报显示,报告期内,英大信托已根据仲裁庭裁决,向京奥卓元资管支付全部款项2.22亿元,此次仲裁执行完毕。
“目前该项目已经结束了,包括信托层面,英大信托对投资者的兑付工作也已经全部结束。”英大信托方面向界面新闻记者表示。
官网披露,英大信托成立于1987年3月,公示目前注册资本金为人民币40.29亿元,注册地为北京。上市公司国网英大(600517.SH)为第一大股东,持股占比73.49%;第二大股东中国南方电网通过全资子公司持有英大信托25%股权;济钢集团和山东网瑞物产有限公司还分别持股0.82%和0.69%。
作为央企子公司,英大信托在经营层面一直表现不错。近五年以来,英大信托营收及净利润同比变动仅2021年出现负增长,其余年份均实现双增长,这在信托全行业转型背景下显得尤其突出。
国网英大近期披露的英大信托2023年未经审计财报显示,2023年,英大信托实现营业收入25.76亿元,净利润16.43亿元,分别增长19.04%和17.19%。
其中,手续费及佣金净收入27.25亿元,较2022年提升9.04%;投资收益实现1.54亿元,同比增长56.73%。
截至2023年末,公司资产累计139.58亿元,净资产126.9亿元,分别较期初增长8.17%和8.9%。



评论