界面新闻记者 |
界面新闻编辑 | 崔宇

3月5日,十四届全国人大二次会议开幕,国务院总理李强做政府工作报告,对今年政府工作的总体要求、主要预期目标、宏观政策取向、重点工作任务等做出了安排。
界面智库发现,与2023年的政府工作报告相比,今年的政府工作安排出现了以下十个变化:
一是预期目标实际上有所提高。虽然国内生产总值的增长目标仍然是5%左右,与2023年相同,但是,考虑到上一年基数存在较大差异(2022年GDP仅增长3%、2023年为5.2%),2024年预期的增长程度实际上高于2023年。如果将预期目标换算为2年均值,则2023年为4%、2024年为5.1%。与此同时,调查失业率目标值虽然与上年相同(5.5%左右),但是城镇新增就业明确为1200万人“以上”,而非上年的“左右”。
此外,GDP的预期目标略高于目前市场对2024年GDP增长预测值(国内市场研究机构预期均值不足4.8%,IMF与世界银行预测值分别为4.6%、4.5%)。据《政府工作报告》起草组负责人、国务院研究室主任黄守宏解释,设定这一目标值兼顾了短期和中长期,也兼顾了需要和可能,实现这一目标有条件也有支撑。
2024年的就业目标实现难度预计不大,上年新增就业1244万人,今年退休人数可能还高于上年。

与此相应的是,扩大内需在当年重点工作任务中的位置从2023年的首位调整至2024年的第三位。单位国内生产总值能耗具体量值目标回归——2024年为降低2.5%左右,2020年与2023年经济压力较大的时候均未设定具体数值,只是笼统地给出了政策方向。


二是目前给出的“今年发展主要预期目标”中没有提到进出口,这是2009年以来首次。2009-2015年,进出口预期增长目标均为具体数值,2016年-2023年均为文字描述,比如促稳提质(2023年)、保稳提质(2022年)、量稳质升(2021年)。
这可能是因为2024年主要发达国家经济走势仍不乐观,IMF、世界银行、OECD预计美国和日本GDP实际增长率会较2023年有明显下降、欧元区虽然会在2023年的低位上有所回升但仍不足1%。
不过,在今年有关对外开放的工作任务中,仍提出了“推动外贸质升量稳”的要求,出口方面的政策明显较2023年更为细致,支持出口开拓多元化市场、拓展新增长点。2023年我国出口显现的韧性已经证明了这一政策导向的意义。
三是财政政策力度有所加码。虽然目前安排的财政赤字率3%和2023年政府工作报告中相同,也低于2023年四季度增发国债后的赤字率3.8%,但上年增发的国债大部分会在今年落地,并且今年赤字规模也随着经济总量的上升比上年两会时的预算增加1800亿元至4.06万亿。与此同时,地方专项债较上年增加1000亿到3.9万亿;不列入一般公共财政预算的超长期特别国债也将在今年开始发行1万亿元。
单从支出角度看,一般公共预算支出较上年增加了1.1万亿,增速为4%,高于上年一般公共支出预算的同比增速3%。今年对财政支出着墨较多,上年的政府工作报告仅表示做好基层“三保”,今年则以较大篇幅强调要“大力优化支出结构”:
- 强化国家重大战略任务和基本民生财力保障
- 严控一般性支出
- 中央财政加大对地方均衡性转移支付力度、适当向困难地区倾斜
- 省级政府要推动财力下沉
- 严禁搞面子工程、形象工程,坚决制止铺张浪费。
- 各级政府要习惯过紧日子,真正精打细算,切实把财政资金用在刀刃上、用出实效来
四是货币政策从“有力”转向“有效”。尽管如此,今年货币供应力度可能并不会弱于上年。对比2023年政府工作报告,不仅增加了“保持流动性合理充裕”,还要求货币供应量及社会融资规模同价格水平预期目标相匹配。截至今年1月份,CPI已经连续四个月同比下降。法定存款准备金率在2月初下调0.5个百分点、结束了连续两年每次下调0.25个百分点的规律。
今年对货币政策的安排还新增了“加强总量和结构双重调节”,“加强”调节的表述所透露的力度明显大于中央经济工作会议提出的“发挥好“总量和结构双重功能。在结构调节方面,今年主要从以下几个方面入手:
- 加大对重大战略、重点领域和薄弱环节的支持力度。
- 促进社会综合融资成本稳中有降。
- 畅通货币政策传导机制,避免资金沉淀空转。
- 增强资本市场内在稳定性。
- 大力发展科技金融、绿色金融、普惠金融、养老金融、数字金融。
- 优化融资增信、风险分担、信息共享等配套措施,更好满足中小微企业融资需求。
五是对各类政策之间协调配合的要求进一步提高。2023年政府工作报告仅要求各类政策加强配合、形成合力,2024年则强调了“取向一致”,并且从经济政策拓展到非经济性政策。
与2023年12月中央经济工作会议通稿相比,2024年政府工作报告新增的内容突出了公共沟通,在政策制定阶段,要求听许和吸纳各方意见,要回应企业关切;在对执行进行跟踪评估的环节,要求以企业和群众满意度为标尺,及时调整完善;在宣传方面,要求营造“透明可预期”的政策环境。报告还要求政策在实施时要强化协同联动、放大组合效应,并要求储备政策要有前瞻性、留出冗余度。


六是政府主要任务的顺序发生显著变化,再次表明政策思路出现转换。“现代化产业体系建设”首次上升到第一位,并新增了“新质生产力”,与之相应的是,“深入实施科教兴国战略”被列为今年工作任务的第二位。
新质生产力是在2023年9月提出并在12月写入中央经济工作会议通稿,也是今年1月底政治局第十一次集体学习的主题。新质生产力是由技术革命性突破、生产要素创新性配置、产业深度转型升级而催生,以全要素生产率大幅提升为其核心标志。
至于科教兴国,虽然2023年政府工作报告、中央经济工作会议都没有提到这一点,但二十大报告将“科技、教育、人才”单列一章。从系统性思维来看,这一任务的提出,其实是对创新链产业链资金链人才链的一体部署实施。
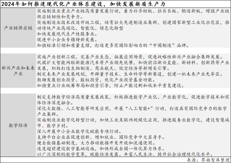
今年在现代化产业体系建设方面,主要围绕三个方向展开——产业链供应链、新兴产业和未来产业、数字经济(具体安排见下图)。


七是国企、民企、外企相提并论,凸显一视同仁。今年的政府工作报告,这三类市场主体罕见地出现在同一句话中,“国有企业、民营企业、外资企业都是现代化建设的重要力量”,同时强调要“为各类所有制企业创造公平竞争、竞相发展的良好环境”。
在具体措施上,重点落在了民企和外企。有关国企的篇幅相对较少,强调的是布局的优化和结构的调整,突出的是主业和核心功能。
对于民营企业,明显有比较强的针对性,均是当前民企的面临较为突出的问题,比如市场准入、要素获取、公平执法、权益保护,再如物流成本、拖欠企业账款以及乱收费、乱罚款、乱摊派等;在融资方面,明确提出要提高民营企业贷款占比、扩大发债融资规模。
对于外资企业,则是从加大吸引外资的角度出发,“继续缩减外资准入负面清单”、“扩大鼓励外商投资产业目录”、“落实好外资企业国民待遇”、“加强外商投资服务保障”、“提升外籍人员来华工作、学习、旅游便利度”等。最突出的是,全面取消制造业领域外资准入限制措施,放宽电信、医疗等服务业市场准入。
八是“优化”房地产政策,以制度建设为主。今年有关房地产的内容都集中于有关化解风险的任务中”。
在房地产短期风险处置方面,重心仍然是房企的资金需求,但对象从2023年政府工作报告中的“优质头部房企”放宽至“一视同仁满足不同所有制房地产企业的合理融资需求”,与中央工作会议相关内容基本一致。
在 “健全风险防控长效机制“方面,则明确提出了要“适应新型城镇化发展趋势和房地产市场供求关系变化”的要求,“加快构建房地产发展新模式“,”完善相关基础性制度“。
有关保障性住房、刚需及改善性需求方面的内容也列入上述长效机制板块,而且措辞与2023年政府工作报告及中央经济工作会议有明显调整。对保障房,从2023年初的“加强”“体系建设”、2023年尾的“加快”“推进建设”,调整为“加大”“供给”;对刚性和改善性住房需求,也从2023年初的“支持“调整为“满足”,并以“多样化”来形容改善性住房需求。这可能意味有关政策力度会明显加大,具体措施也会有明显分层、更有针对性。
九是新增“城乡融合和区域协调发展”作为一项重点工作。2023年政府工作任务中没有提到城乡融合,有关区域发展的内容也比较少,但在当年的中央经济会议上已将其单独列为重点之一。这项任务其实意在释放我国经济发展洼地所蕴藏的增长潜力。城乡融合和区域协调发展,不仅能在全国层面稳定总需求,也有利于发挥地区比较优势,特别是提升东北和中西部承接产业转移的能力,也有利于优化生产力布局。
城乡二元结构与区域差距是我国长期存在的问题,相关政策一直在致力于缩小差距、平衡发展。随着高速公路和高铁持续向“血管”末梢推进,货物和人员流通成本和时间不断压缩,全国统一大市场建设加快推进,城乡之间的融合、区域间协调发展的难度已经大大降低。
2023年,我国乡村、县域居民消费明显好于城市,西部、东北和中部在投资、消费、出口方面的增长速度总体表现也不错,不少地区高于全国平均水平。


十是对“三农”的支持力度明显加大。2023年政府工作报告还未反映出大农业观与大食物观,今年则已经从粮食安全拓展到重要农产品的稳产保供。对于脱贫攻坚成果的巩固,今年也提供了更多政策方向,从监测到帮扶、从产业到就业,从协作到帮扶,明确要建立常态化机制。对于农村,今年新增了改革的部分,既有土地制度的改革,也有促进新型农村集体经济发展的改革。
在乡村建设方面,投资力度加大、投资对象更丰富,除了传统水电路气信等项目及公共服务之外,还会加强充电桩、冷链物流、寄递配送设施建设,加大农房抗震改造力度。





评论