
关键词:限量,勒芒霸主,
它是车迷的精神春药,键盘侠谈笑风生的资本,以及每个福特销售的梦想。福特发布全新一代GT的售价(美国40万美元起,中国550万起)时,很多人觉得他们疯了,因为就算正宗“马丁脸”里面也没有几台车能够卖到这个价格。更不符合逻辑的是,除了讨论价格外,还有另一种声音,他们来自世界各地,却异口同声:“福特爸爸,卖我一台GT吧!”
一台福特GT有多难买?

当两年前福特新GT以概念车身份进入人们视线时,早已习惯各种PPT发布会的观众并没有太强烈的生理反应。他们当中只有一小撮人,也就是福特GT的车迷在谢天谢地,家中墙上的海报终于能换一换了。作为比较,上一代福特GT还是售价 “仅为”13.5万美元的普通跑车,竞争对手也就是保时捷911,法拉利F430之流。结果新GT的售价直接超过了40万美元,对飙兰博基尼Aventador,你猜大家什么反应?

没有谩骂,没有诋毁,对于每年只生产250台的福特新GT,福特在短时间内收到了超过7000台订单。福特不得不采取措施,活生生把简单的卖车变成了一场“比武招亲”:请你附上申请理由,然后我们公司会综(kan)合(xin)考(qing)虑,选出幸运儿,接下来配置你的车,再经过漫长的等待,接你的宝贝回家。这些申请者也都是人才,为了能买到车,做出来的视频都堪称大片。
有打情感牌的(上一代福特GT车主,每天开着GT买菜,接送孩子):

有吐露内心世界的(福特GT才是真爱,离了它都不会开车):

还有打关系牌的(晒出和福特领导的合影,关系这么铁不给我来一台?):

如果你打算买一台,第一轮申请失败了之后还可以再申请,不过之后每年都只生产250台,总数限量1000台。当你拿到福特新GT 的钥匙,开出4S店那会儿记得给自己拍一个视频,发给你的小伙伴看------什么提车加价,什么没车等3个月都是浮云好吗?
吃瓜群众怎么看福特新GT?

福特在新GT正式开卖之前在伦敦市中心做了一个实验:用贴纸挡住福特标志,然后让路人猜这是什么车,结果群众们为了证明自己不是花钱请来的托,果断气死活动策划者。
当福特遇上GT,故事展开了

福特GT与一般的商品车最大的不同就是它身上流淌着赛车的血统。如图所示的福特GT40曾经参加了世界上最艰苦的比赛之一---勒芒24小时耐力赛。在上世纪60年代,法拉利几乎是勒芒的霸主,豪夺连续几届勒芒冠军,但法拉利私下很缺钱,于是恩佐·法拉利老爷子谋生了出售公司的想法。后来法拉利和福特开始谈判,但老爷子的原则是要自己控制赛车部门,美国人怎么可能同意?于是前期福特投入了很大精力、物力的谈判最后流产。更气人的是,法拉利后来投入了菲亚特的怀抱,在亨利·福特二世看来,自己不过被法拉利利用当做另一场谈判的筹码。他怒了,发誓要在法拉利最擅长的勒芒比赛中战胜他,随后他找来了福特赛车部门的主管:“亲自打造一台赛车,给我痛扁法拉利!”

1964年正式征战勒芒,福特因机械故障三台车全部退赛;1965年,GT40 MKII发动机过热,继续把桂冠让给法拉利;之后福特越挫越勇,解决了车辆稳定性后,终于在1966年一雪前耻,包揽勒芒前三名,并在以后的三年连续称霸。福特砸了多少钱不知道,但这口气是真的出了。

后来为了致敬GT40,2005年福特推出了福特GT,这是一辆有赛车血统的超跑,极具收藏价值。

而时间回到去年的勒芒比赛,丰田5号赛车动力不足最后保时捷拿下勒芒冠军告诉我们人生不允许NG,也没有彩排;而在GTE-PRO组,福特GT 68号赛车在LM GTE Pro组勇夺冠军,69号赛车夺得第3,一起登上领奖台。50年前福特GT40战胜了法拉利夺得勒芒冠军,50年后新福特GT回归,这次又战胜了法拉利488GTE,传奇再续。而这次冠军的街道版就是本文的主角---福特新GT。
关于福特新GT,外媒怎么看?

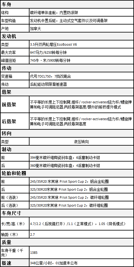
脱去信仰和历史的光环,新GT到底是一辆怎样的车?今天福特公布了车辆的完整数据:


最近,福特在加拿大的卡拉博吉赛车公园对新GT进行了圈速测试,三辆车---新GT,迈凯伦675LT和法拉利 458 Speciale。全部加满油,使用新轮胎和同一位车手,新GT的成绩为2分09秒8,迈凯伦的成绩为2分10秒8,而法拉利的成绩为2分123秒9。

那么在进行了试驾之后,国外媒体是怎么评价这台福特的新战车呢?
《Top Gear》
从未见过性格如此分裂的超跑,普通模式容易上手,而切换到赛道模式后则带来白天与黑夜的区别,也许只有让它去参加勒芒才能逼出它的极限。

《Road&Track》
福特新GT能够满足你所有对于性能的追求,或者我们应该把它乘坐“合法上路的赛车”,这种驾驶感受是其他超跑无法提供的。

《Motor Trend》
复兴美国超跑的巅峰之作,综合实力与迈凯伦675LT不相上下,参与度接近法拉利488GTB,像保时捷911 GT3一样易于操控。

回到文章的开头,我很难评价福特新GT对于普通人的意义,如果妄下结论就像让思域的目标客户评价保时捷911性价比不高一样幽默。它具备了超跑的账面数据,还有辉煌的赛场光环,不过大概只有真正拥有它的人才明白它的意义所在。那么问题来了,哪里有卖新GT的海报呀?
文:刘涧村


评论