文|聚美丽 璞 玉
又到了一年一度的315打假日,3月15日被称为国际消费者权益日,每年的“315晚会”都有不少不法企业被央视点名和曝光。
虽然今年315晚会没有曝光化妆品相关的,但在315前曝光化妆品行业的制假售假,以及医美直播带货乱象、虚假宣传等的报道并不少。
医美行业乱象“不止”
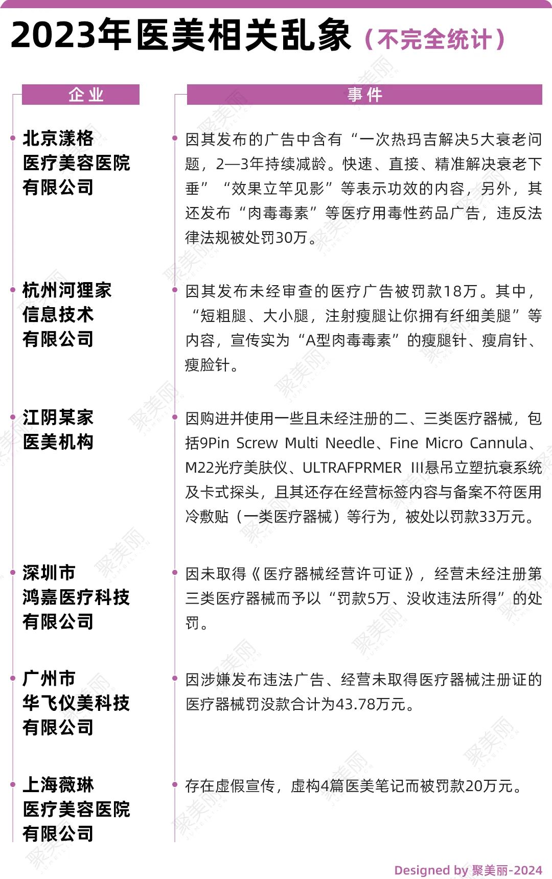
聚美丽发现,近年来,在医美行业中一些乱象长期存在,从过往被曝的案例中就可以发现,不具有从业资质的问题是众多乱象中最常见的。很多医美机构的“医师”,根本不具备进行相关操作的资质。资质不足却从事医美操作,这些“医师”的职业水平、能力很难保障消费者的安全。
另外,结合近几年央视315晚会内容来看,医美行业的乱象也多次被曝光。


而聚美丽记者在黑猫投诉平台以“医美”为关键词进行搜索,平台显示与医美相关的投诉共有2212条。

图源:黑猫平台
其中,有部分消费者反馈,医美机构利用PS过的照片,制造虚假案例对医美效果进行夸大宣传。还有消费者反应,有机构为了获得客流量,利用社交媒体平台夸大美容效果、虚假分享个人经历。
如今,随着“颜值经济”的兴起,消费者对医美项目的需求与日俱增,根据德勤和艾尔建美学发布的《中国医美行业2023年度洞悉报告》显示,受日益增长的“求美”需求的驱动,中国医美市场规模预计在2023年超过2000亿元。
但与此同时,消费者对医美的科学性、安全性、合法性的认知仍然相对局限,因此导致医美市场乱象不断。

值得关注的是,上图中上海薇琳医疗美容医院有限公司被罚款多次,据公开资料统计,2023年,薇琳医美旗下5家机构共被行政处罚9次,累计罚款金额31.47万元。
无证经营、非法行医、虚假宣传等问题的不断暴露,严重损害了消费者的权益。
除此之外,前段时间央视栏目还指出医美类直播带货均属于违法行为。就在今年2月,中央电视台的焦点访谈栏目播放了《医美直播带货还是“带祸”》的内容,其中明确指出医美属于医疗活动,而当下绝大部分医美直播间开展的所谓“带货”行为,均涉嫌违法发布医疗广告。
在节目播出后不久,多个平台的医美直播间就被强制叫停。
但尽管如此,医美直播间乱象仍然存在。315前夕微博平台蓝V@消费者报道曝光了一则有关医美直播的乱象,其发现有医美主播挂“妆字号”介绍卖“械字号”产品,且该商品详情页中产品名称与主播所介绍的产品完全不符,存在欺诈行为。

图源:微博
事实上,上述被曝光医美的乱象只是行业的“冰山一角”,或许还有许多未进入大众视野。
针对乱象的发生,国家相关部门已开始出手整治。譬如,2023年5月,国家市场监督管理总局联合十一部门联合印发《关于进一步加强医疗美容行业监管工作的指导意见》中,着重强调了跨部门综合监管,并明确要求医疗美容的诊疗活动、涉医疗美容的经营活动、医疗美容用药品医疗器械等纳入重点监管的综合事项,扫清“黑机构”、“黑医生”、“黑药械”,对行业乱象保持高压严打态势。
不论是从央视、媒体的曝光,还是国家相关部门出台相关政策来看,医美行业的乱象越来越被大众重视,都可以看出国家整治医美行业乱象的决心,这也将进一步推动了医美行业趋于正向化的发展。
化妆品行业的乱象“漩涡”
近年来,每到315前夕,功效虚假宣称、化妆品售假,以及直播带货频翻车等化妆品行业“乱象”,多会被曝光,引起行业热议。
昨日(3月14日),市说新语(国家市场监督管理总局新闻宣传、信息公开、服务群众的重要平台)发布了2023年消费者投诉举报呈现八大特点,其中就指出了虚假宣传这一“乱象”,据内容显示,2023年全国12315平台接收虚假宣传投诉举报144.3万件,同比增长1.7倍,其中化妆品投诉有15万件。

图源:市说新语
聚美丽发现在过去一年,因虚假宣传等被罚的案例也并不少见。如,2023年8月,北京市市场监督管理局公布一则行政处罚,其为HELIUS赫丽尔斯官方旗舰店在直播间背景及网店页面宣传“专研抗老”,然而实际产品均无抗老功效,涉嫌违反反不正当竞争法相关规定,被北京市密云区市场监督管理局罚款20万元。
之所以“抗老”功效宣传频繁被罚,是因为以《化妆品分类规则和分类目录》为准,这个目录里只具体列举了26类功效,像抗老、抗衰、抗氧化、抗糖等功效却并未被纳入。

除虚假宣传外,直播电商受到的投诉也不少。据市说新语数据统计显示,2023年全国12315平台接收网购投诉举报1261.1万件,占投诉举报总量的56.1%,而以直播电商为主的新兴电商投诉举报增幅明显高于传统电商平台。
结合昨日(3月14日)北京阳光消费大数据研究院发布的,直播带货消费维权舆情分析报告(2023)来看,2023年直播带货消费维权舆情中虚假宣传是主要问题之一,占比38.97%,具体问题为夸大商品功效、制造虚假流量等,其次为产品质量,占比34.59%。

图源:北京阳光消费大数据研究院
从部分主播的直播带货消费维权舆情的相关数据来看,该报告显示,其中涉及李佳琦的维权舆情最多,占比为41.00%;其次是疯狂小杨哥,占比为31.30%;香菇来了占比8.59%,排名第三;贾乃亮和辛巴占比分别为4.86%和4.64%,位列四、五位。
事实上,在过去的一年,直播带货领域大批艺人停播、主播直播间翻车事件等问题频发。
具体来看,2023年9月,李佳琦直播间因为“79元眉笔”言论引起大量消费者不满,一时间,花西子也被推上了风口浪尖。
同年10月,小杨哥徒弟“红绿灯的黄”因为夸装的形式带货YSL气垫被网友群嘲。YSL社媒平台的评论区已被网友“攻陷”,称YSL这波太“掉价”。
另外,戚薇的直播间多次被网友质疑售卖假货,涉及产品包括了科颜氏白泥、CPB隔离、YSL小金条、欧莱雅小黑瓶、TF口红等;贾乃亮2023年双11在取得13.6亿好成绩的同时,也多次被指割粉丝韭菜......
据聚美丽不完全统计,2023年有多个主播及直播间以各种“黑料”登上了热搜,比如卖假货、低俗带货、价格战等,引起了大量网友关注。
从上述针对乱象国家相关部门出台政策来看,行业需要规矩来约束,古话说“无规矩不成方圆”,而在如今的消费环境下,即没标准则无未来。
每年315晚会的曝光,其实就是国家层面对行业乱象“重拳出击”的体现,但行业的正向化、规范化发展,是需要国家相关部分、品牌、消费者等多方合力推动的。
我们也可以看到,每年有不少品牌为响应315国际消费者权益日,展开了自己的实际行动,如,欧诗漫2022年就正式成立了质量管理委员会,且每年会联合多方打击制假售假行为;而重组胶原蛋白赛道头部企业的巨子生物则在今年联合新华网、人民健康发布“巨子3·15透明承诺”.....
未来,相信在国家相关部门重视、品牌引导、媒体、消费者的监督下,化妆品行业的乱象会有效遏制,只有走向良性发展,我们所处的化妆品行业才有更大更长远的发展空间。



评论