界面新闻记者 |
界面新闻编辑 | 陈小同
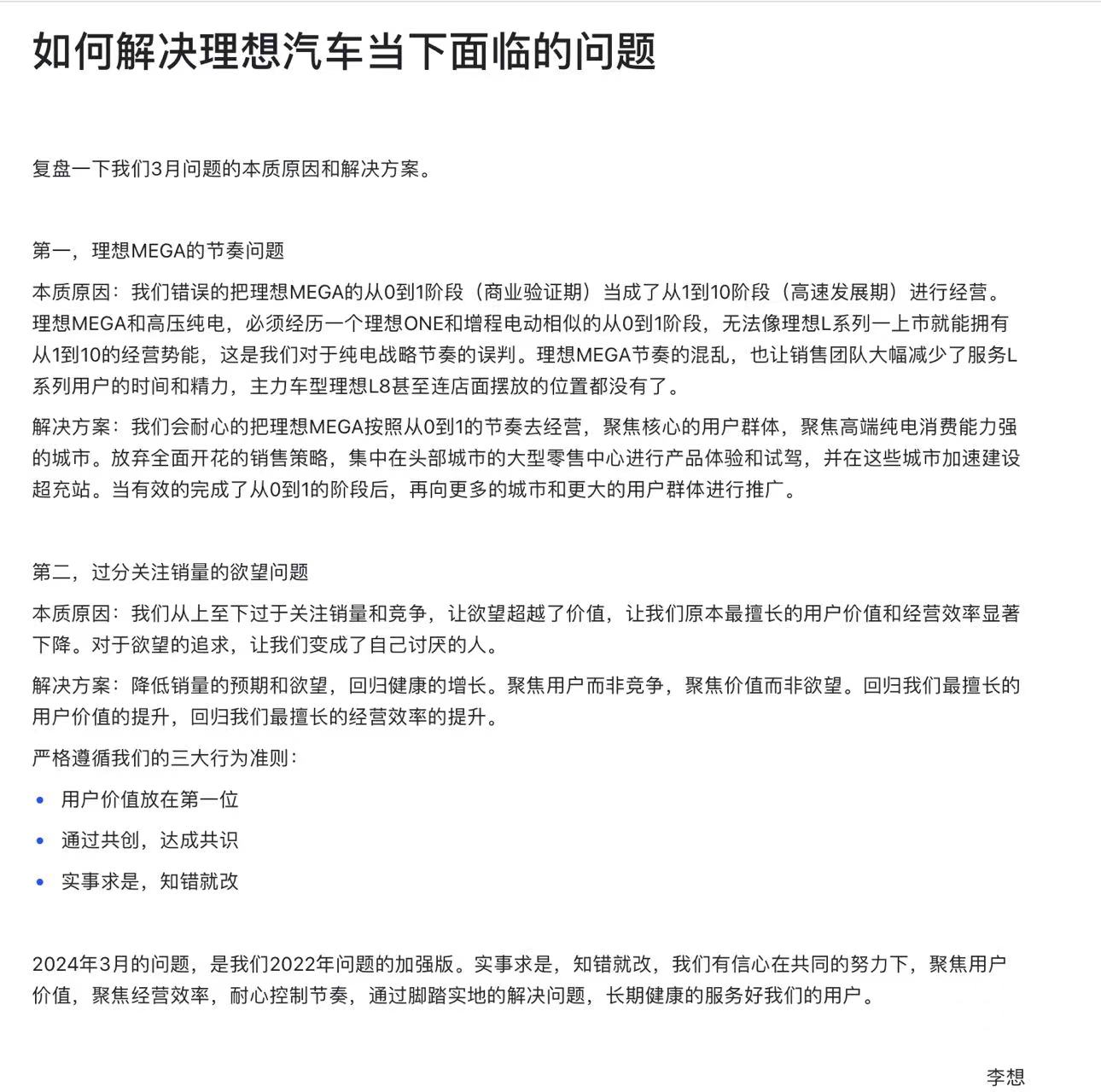
理想汽车CEO李想在沉默10天后向内部发布全员信。他在这封信中反思,理想MEGA存在节奏问题,同时存在全员过分关注销量的欲望问题。
李想在内部信中提到,理想MEGA和高压纯电,必须经历一个理想ONE和增程电动相似的从0到1阶段,无法像理想L系列一上市就能拥有从1到10的经营势能。
但是,理想汽车内部错误地将理想MEGA的0至1阶段的商业验证期当成从1到10的高速发展期进行运营,出现纯电战略节奏的误判。
李想表示,接下来将聚焦核心用户群体,聚焦高端纯电消费能力强的城市。放弃全面开花的销售策略,集中在头部城市的大型零售中心进行产品体验和试驾,并在这些城市加速建设超充站。当有效地完成了从0到1的阶段后,再向更多的城市和更大的用户群体进行推广。
3月1日,理想汽车迈向纯电市场布局的首款车型理想MEGA官宣上市,售价高达55.98万元,是理想汽车在售的最昂贵车型。理想汽车希望这款车型要成为50万元以上全品类销量冠军,月销量达到8000辆以上。但在上市72小时内,市场分析人士给出的大定数据仅为3000至4000辆。

理想汽车罕见地没有对外公布MEGA的订单数量,李想也极大降低了社交平台活跃频率。直到3月11日,李想在微信朋友圈发文称,遭到了有组织的违法犯罪行为,已经诉诸法律手段处理。
更大的打击在理想汽车的基盘市场L系列车型上。在理想MEGA上市的同日,理想汽车宣布L系列三款车型改款上市,新老款车型同售。但一位理想汽车销售向界面新闻表示,MEGA带来了众多客流量,但实际下单人数不多,原本属于L系列的流量也被分走。
市场分析人士提供的数据是,上市5天时间里,L系列车型新老款累计订单量仅为4000辆。同时,理想汽车与问界的周销量差距正在被拉大。
李想在内部信中承认,理想MEGA的节奏混乱,导致销售团队大幅减少了服务L系列用户的时间和精力,主力车型理想L8甚至连店面摆放的位置都没有了。
在发布13天后,理想汽车做出紧急调整,对2024款L系列车型重新命名,二次发布。经过调整后的三款车型相当于变相降价了5000元,同时新增了L7和L8入门款,将起售价拉低至30.98万元。
今年理想汽车销量目标激进地定在了80万辆,其中3月交付目标为5万辆,6月达到7万辆。官方数据显示,3月1日至17日,理想汽车销量为1.82万辆,目标达成率为36.4%。
一位产业链人士向界面新闻表示,理想汽车想要实现80万辆的销量目标十分困难。今年前两月,华为问界单月销量数据均超过理想汽车,且仅凭问界M7一款车型,对理想L系列三款车都造成了冲击。去年底发布的新发布的问界M9在今年2月开始交付,大定超过了5万辆。
李想在内部信中也反思了全员过分关注销量的问题。他写道:“我们从上至下过于关注销量和竞争,让欲望超越了价值,让我们原本最擅长的用户价值和经营效率显著下降。对于欲望的追求,让我们变成了自己讨厌的人。”
关注销量竞争的一个表现是,理想汽车率先在行业内发布汽车公司周销量排行,打破了行业发布月销量的惯例。李想指出,将降低销量的预期和欲望,回归健康增长。聚焦用户而非竞争,聚焦价值而非欲望。
此次理想MEGA上市风波是2022年理想ONE换代危机后的新一轮挑战。李想曾在社交平台回顾称,当年问界M7直接把理想ONE打残了,“很长一段时候我们毫无还手之力”。为此,李想在内部号召管理层集体向华为学习,每人至少阅读10本有关华为的书。
应对市场变化能够积极反应是外部对理想汽车的一致评价。当面临相似的危机之时,理想汽车接下来的考验是,能否做好复盘,将危机转变为新的机会。正如李想要以史为鉴的一篇文章中写道,“丰田、本田在危机里胜出没有任何出奇战术,它们只是更谨慎地避免财务风险,做出更好的产品。”



评论