文|独角金融 谢美浴
编辑|付影
千呼万唤始出来,深圳比亚迪财产保险有限公司(以下简称“比亚迪财险”)的首任总经理正式落定。
3月21日,比亚迪财险发布公告称,王勇自2024年3月15日起任公司总经理。
2023年5月,作为新能源车企“一哥”比亚迪(002594.SZ) ,耗资36亿元收购了易安财产保险股份有限公司(以下简称“易安财险”)10亿股股份,持股比例为100%,易安财险也正式更名为比亚迪财险。
同年11月,比亚迪财险业务范围新增“机动车保险,包括机动车交通事故责任强制保险和机动车商业保险”。至此,比亚迪成为国内首家获批全资控股财险公司的车企。
接过易安财险的摊子后,比亚迪财险去年并没有承接新业务。首任总经理到位,比亚迪能否不负众望,玩转车险?

01 首任总经理“空降”,出身车险大户
2023年5月,周亚琳出任比亚迪财险董事长,其先后任职于比亚迪集团总部、比亚迪股份有限公司;2023年11月,李如意任比亚迪财险副总经理、董事会秘书,其曾任比亚迪股份有限公司运营部运营经理,比亚迪通信信号有限公司副总经理等职务。
比亚迪内部的两位“女将”上任后,比亚迪财险悬空的总经理职位备受关注。去年年底,就有消息称王勇将出任这一职位,承载着外界期待的目光,如今靴子终于落地。
“空降”成为比亚迪财险总经理的王勇有何来历?
王勇是一名“70后”,1972年1月出生,本科学历,在车险业务上有着丰富的经历,此前在担任中华联合财产保险股份有限公司(以下简称“中华财险”)车辆保险部总经理、个人客户车险运营部总经理、电子商务部总经理、新渠道业务部总经理。
中华财险成立于1986年7月,是全国唯一一家以“中华”冠名的国有控股保险公司。截至2023年12月底,中华财险注册资本金为146.4亿元,公司综合偿付能力充足率为196.32%。2023年,中华财险实现保费收入652.45亿元,保费规模位居财险市场第五。
中华财险也是“车险大户”之一,中华财险偿付能力报告显示,2023年其车险业务实现签单保费298.9亿元,同比增长5.35%,占总业务签单保费的44.19%。

图源:中华财险偿付能力报告
从基层走上来的王勇,还曾担任中华财险内蒙古分公司党委书记、总经理,中华财险贵州分公司党委书记、总经理等职务。
2023年2月14日,中华财险内蒙古分公司召开个人客户板块重点工作专题会,作为总经理的王勇围绕车险经营特点、渠道改革及“以客户为中心”的转型阐述了“个人客户板块”的发展内涵及工作意义。
在比亚迪财险总经理一职落实的同日,黄君出任公司总经理、合规负责人;朱伟出任公司总精算师、财务负责人。
简历显示,黄君曾任中国保监会湖南监管局干部,新疆前海联合财产保险股份有限公司战略企划部、风险管理部负责人,鼎诚人寿保险有限责任公司合规负责人、首席风险官、法律合规与风险管理部总经理等职务;朱伟曾任渤海财产保险股份有限公司产品精算部总经理,鑫安汽车保险股份有限公司总精算师、财务负责人等职务。
02 掘金车险市场,比亚迪入局图什么?
高管空缺补齐后,比亚迪财险能否走得顺利还未可知。
2023年车险数据显示,64家财险公司经营车险,合计保费8779亿元,正增长5.6%,总体承保利润减半,且只有16家承保盈利。
中国保信发布的《新能源汽车保险市场分析报告》指出,新能源车的平均保费比燃油车高出21%。随着新能源车保有量持续上升,新能源车险的保费规模也会持续攀升。
申万宏源预测,2025年国内新能源车险保费规模将达1543亿元,占车险总保费比例约为15.7%,预计2030年新能源车险保费规模将达12790亿元,占车险总保费比例约为31.3%。
尽管诸多险企在车险业务拓展上并不顺利,但随着新能源汽车的普及和相关政策的落地,红利蓝海在前,新能源车企对保险业务的热情持续升温。
2022年3月,比亚迪就已成立了比亚迪保险经纪有限公司。除比亚迪之外,小鹏汽车、蔚来汽车、理想汽车、特斯拉、宝马等车企注册或收购保险业务公司。
车企卖车险,看似只欠东风水到渠成,实际上并不容易。
保险经纪牌照就是难题之一。2022年1月,蔚来汽车曾注册一家“蔚来保险经纪有限公司”,但根据天眼查数据显示,2023年3月,其经营状态变更为注销。2022年12月,蔚来汽车收购了汇鼎保险经纪公司,2023年3月将汇鼎保险经纪改名为“蔚来保险经纪”。
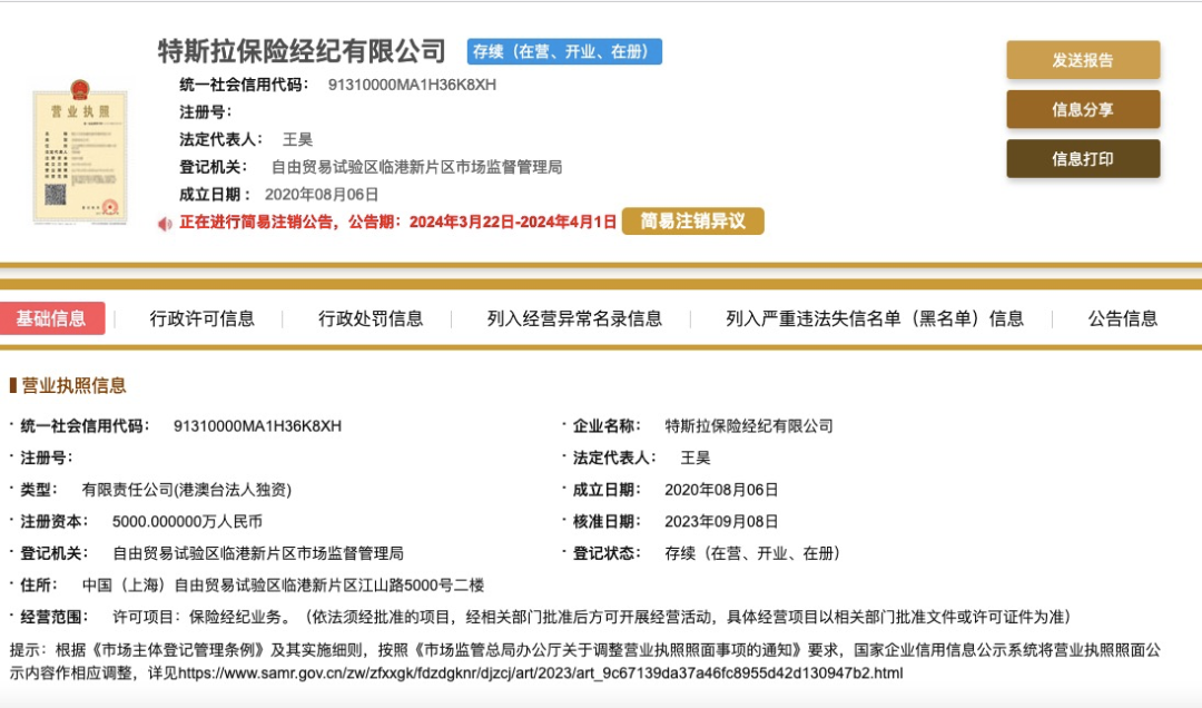
特斯拉或许是要走蔚来的老路。
近日,国家企业信用信息公示系统显示,特斯拉保险经纪有限公司新增一则简易注销公告,公告期自3月22日至4月1日。该公司成立于2020年8月,注册资本5000万人民币,由特斯拉汽车香港有限公司全资持股。

图源:国家企业信用信息公示系统
但与头部保险公司相比,比亚迪财险还有很长的路要走。
在保险行业内,中国人民财产保险股份有限公司(以下简称“人保财险”)、中国平安财产保险股份有限公司(以下简称“平安产险”)、中国太平洋财产保险股份有限公司(以下简称“太保产险”)被称为财险“老三家”。
据《国际金融报》报道,2023年,人保财险、平安财险、太保产险车险保费均超千亿元,市场份额分别为32.5%、24.4%、11.8%。国寿财险、中华联合财险、阳光财险、大地财险、太平财险、华安财险等7家公司保费收入均超百亿元。
值得一题的是,“老三家”承保利润之和为115亿元,已远超行业利润总和89亿元。
03 从易安到比亚迪,如何完成华丽转身?
比亚迪财险的前身易安财险,是一家拥有民营资本系族血统的互联网保险公司,2016年2月份正式运营开业,注册资本金10亿元。易安财险还曾与众安保险、安心保险、泰康在线并称为四大互联网保险公司。
然而,易安财险不到四年就因偿付能力不足等原因而被主管部门接管。
实际上,2017年,易安财险所属的民营资本系族就想转让其股权。据”财新”报道,2017年,手握互联网保险牌照,该民营资本系族喊价100亿元转让易安财险,但无人接盘。
在被主管部门接管之前,易安财险连续两年出现较大亏损。2018年及2019年,易安财险分别亏损1.99亿元及1.67亿元。从2018年到2020年一季度末,易安财险累计亏损6.28亿元。
2020年7月,银保监会正式对易安财险实施接管。两年后,易安财险破产重整,同时公开招募战略投资者。
最终,比亚迪汽车工业有限公司作为比亚迪旗下的全资子公司,入主易安财险,并更名为比亚迪财险。
比亚迪财险2023年第四季度偿付能力报告显示,公司全年保险业务收入为-6857.87元,亏损1991.51万元。2023年第2季度及第3季度,公司风险综合评级均为B。
2023年第4季度,比亚迪财险最低资本为4918.25万元,较2023年第3季度增加2502.28万元,大幅变化的主要原因是存出资本保证金及债务清偿。
比亚迪财险非寿险业务保险风险最低资本为799.86万元,较上季度末减少121.57万元,主要原因是公司暂未开展新业务,存量业务逐步减少的同时,在逐步清理应收分保账款,保险风险最低资本减少。

图源:比亚迪财险偿付能力报告
此外,比亚迪财险2023年第4季度实际资本约33.35亿元,较上季度增加853.94万元。认可负债约2.5亿元,较上季度减少1266.82万元。实际资本及认可负债变化较大主要是报告期内重整债务清偿导致。
此前,据《财经杂志》金融团队创建的公众号“财经五月花”报道,比亚迪接盘易安财险后,将按照“三步走”计划发展。其中第一步就是在易安财险重整计划完毕后的首年,达成向监管机构提交车险经营资质并获得审批;完成向监管机构进行新能源相关产品开发和报备;建设新能源车险相关系统,包括销售、承保、理赔、财务、精算等;建立头部保险企业战略合作关系四项目标。
如今,从公开资料来看,比亚迪财险只完成了一项目标,即向监管机构提交车险经营资质并获得审批。
总经理王勇到位后,主要任务或许就是完成其余三项目标。
比亚迪董事长王传福曾提及比亚迪在保险领域的布局和规划,他表示:“比亚迪进入新能源汽车保险行业,可以利用技术、销售方面的积累,在费用节俭、科学理赔方面赋能新能源汽车保险行业。”
手握保险经纪牌照,只是比亚迪的“入场券”。总经理走马上任后,比亚迪财险是否能在车险市场交出高分答卷,还需拭目以待。
你是否看好比亚迪做车险业务?你认为比亚迪财险还应该做出哪些调整?欢迎评论区留言。



评论