界面新闻记者 |
界面新闻编辑 | 谢欣
不出所料,在2023年,科创板创新药企神州细胞依旧交出了亏损的成绩单。
年报显示,2023年,神州细胞实现营收18.87亿元,同比增长84.46%,归母净亏损3.96亿元,同比减少23.7%,扣非归母净亏损0.64亿元,同比减少83.91%。
不过在销售上,神州细胞的重组人凝血因子VIII(产品名:安佳因®)却在过去不到两年时间内创造了“销售神话”。有机构认为,神州细胞预计2024年可实现扭亏。这是因为安佳因上市后仅用不到三年时间便抢占拜耳、百特等控制的重组凝血八因子市场,实现快速放量,成为当前的市场份额第一。
但界面新闻记者通过调查发现,安佳因的销售神话背后,是假借患者援助项目给用药者现金补贴,以诱导患者多开药,从而实现产品的快速放量。这期间,或涉及医疗行业的不正当竞争、垄断和诱导患者超量开药骗取医保基金等违法违规问题。
4月22日,界面新闻就安佳音销售问题通过电话和邮件联系神州细胞,截止发稿未获回复
值得注意的是,神州细胞目前还是第五套标准上市公司中唯一一家净资产为负值的企业。截至2023年12月末,神州细胞净资产仅为-6.05亿元。据科创板上市规则,若神州细胞的净资产不能在2024年末转为正值,或将成为第五套标准上市公司中第一家被实施退市风险警示的企业。因此,2024年对于神州细胞来说至关重要。
销售神话
作为一家业务很广的创新药公司,2021年,神州细胞的首个产品注射用重组人凝血因子VIII(商品名:安佳因®)获批上市。该产品是我国首个获批上市的国产重组人凝血因子VIII产品,主要用于成人及青少年(≥12岁)血友病A(先天性凝血因子VIII缺乏症)患者出血的控制和预防。
安佳因上市时,国内共获批11种血源性凝血因子VIII药品,上市5款进口重组凝血因子VIII药品。其中5款进口重组凝血因子VIII药品分别为拜耳公司的拜科奇®和科跃奇®、百特公司的百因止®、辉瑞公司的任捷®和诺和诺德公司的诺易®。
此外,天坛生物和正大天晴的重组凝血VIII因子于2023年获批上市,较安佳因的获批时间晚一年多。
血友病目前无法根治,替代疗法是血友病的主要治疗方法。简而言之,血友病患者需要定期注射凝血因子以防止反复出血导致关节残疾或死亡。
1985年起,我国禁止进口除人血白蛋白以外的血液制品。从2007年11月起,为了缓解人凝血因子VIII供应紧张的局面,满足血友病患者的需求,国家允许进口重组人凝血因子VIII。重组人凝血因子VIII是血友病主要的治疗药物之一。此外,重组凝血因子避免了人源感染的可能性,而且摆脱了对血浆的依赖。
在安佳因上市前,若国内血友病患者想使用重组人凝血因子VIII,只能从拜耳、百特、辉瑞等外资企业中选择。其中,拜耳公司的拜科奇®、科跃奇®和百特公司的百因止®是国内卖的最好的几款重组凝血因子VIII产品。
据南方医药经济研究所旗下《医药经济报》,其查询的PDB数据库数据显示,2021年前三季度,按城市的销售额分,人凝血因子VIII在5个省区(在其余6个省区没有显示数据)的样本医院的2021年前三季度销售额合计为3.32亿元,销售额占全国的51.39%,销售额已超过全国的一半,销售数量占全国的43.84%。
其中,两家外企拜耳和百特在全国样本医院销售额合计占比为71.98%,上海莱士占9.84%,山东泰邦占9.26%。
安佳因上市后,凭借首个国产重组人凝血因子VIII的名号与低价优势,迅速抢占国内市场。
据界面新闻综合公开信息对比,2022年,安佳因平均售价为2.68元/单位;拜仁拜科奇和科跃奇平均售价为3.62元/单位;百特百因止平均售价为3.59元/单位;辉瑞任捷平均售价为3.44元/单位;诺和诺德诺易平均售价为3.44元/单位。
2022年是安佳因首个完整销售年,即使是在新冠疫情的影响下安佳因依然实现了大卖。据神州细胞年报,2022年安佳因的销量达10亿。
据华福证劵,在这一年国内重组人凝血因子VIII市场的王者拜耳,从样本医院销售数据来看,其在国内的销售为5.5亿元。安佳因只用一年就搅乱了进口重组人凝血因子VIII的市场格局。
华福证劵显示,根据CPA公立医院数据,截至2023年5月,从样本医院销售数据来看,进口重组人凝血因子VIII总体销售额有下降趋势。其中,神州细胞的安佳因在重组人凝血因子VIII市场份额快速提升到25%。
据2023年年报,2023年,神州细胞安佳因已占据同类产品市场占有率第一,实现销售额约17.8亿元,同比增幅超过77%。
2023年9月,神州细胞近期披露投资者关系活动记录表显示,预计安佳因目前市场占有率大约1/4至1/3,未来还有较大增长空间。
买药不花钱还能赚钱
不到三年时间,安佳音的市场占有率就做到了国内第一,神州细胞是又如何做到的?
根据《2021中国血友病患者白皮书》,血友病患者平均治疗费用为24.3万元/年,其中80%是药物费用。相对于患者最高12万元的家庭年收入,治疗费用是家庭年收入的2倍多。
因为血友病患者需高频次用药,即便有医保“买单”,剩下的自费的部分,由于积少成多,对于大多数血友病家庭来说仍是不小的负担。
据刊发于《中国医疗保险》由中国劳动和社会保障科学研究院李常印等人撰写的《罕见病医疗保障机制研究:以血友病为例》,血友病患者平均自付1.8万元/年,部分患者年自费在5万元以上。
并且,经过药企们的不断努力,血友病的患教在国内相当成熟,也有着稳定的患者组织,患者们在用药时的自主决策权很大。因此,谁能进一步帮助血友病患者缓解药品自费压力,患者便会倾向选择该公司的产品。
据界面新闻记者调查了解,截至目前,若血友病患者选择使用神州细胞的安佳因,实际上可以不花一分钱实现完全免费的定期治疗。
几位不同地区正在使用安佳因或对安佳因使用有了解的血友病患者向界面新闻记者介绍,安佳因在每个地区的药品报销政策略有不同,但简而言之,除去医保平均报销的80%部分外,再参加与神州细胞合作的慈善援助项目,凭开药发票,可将剩下20%需自费的部分也报销覆盖。“(自费)最高援助可达40%”,有患者介绍。
界面新闻从神州细胞资助的慈善项目“因你同时”了解到,截至目前,全国已有8000至9000名血友病患者参加该项目。患者参与援助项目并通过医保报销购买安佳因还会获得赠药援助、检测治疗援助、康复治疗援助和手术治疗援助等。
不过,每个地区的优惠额度不同。以广州为例,符合标准的患者可每年获得最高3万单位的安佳因赠药(即,30支1000单位安佳因或120支250单位安佳因)。
“因你同行”是神州细胞为安佳因销售专门设置的慈善援助项目。据项目官网,该项目由中国初级卫生保健基金会设立和神州细胞共同发起,由神州细胞向中国初级卫生保健基金会无偿提供援助。

与慈善机构达成合作给予血友病患者援助在行业并非秘密。像前述提及的拜耳公司的拜科奇®、科跃奇®和百特公司的百因止®也都有类似的援助项目。只不过,他们没有如安佳因这般激进,能让患者购药医保报销后自费部分也实现完全免费。
不过,安佳因销售神话背后真正的秘密却是,除可以不花一分钱实现完全免费的定期治疗外,患者在通过医保购买一定数量安佳因后能实现部分现金返还。
也就是说,患者不仅不花钱,甚至还能赚钱。
现金返还补贴的细则未在“因你同行”官网中展示,但在2023年7月5日于某省市血友之家官网发布的公告中一篇标题为“2023因你相伴-血友病患者公益项目上线啦!”的通知中透露的另一项慈善项目中则有相似的现金返还的规则。
据该官网介绍,“因你相伴”是由神州细胞无偿提供慈善援助。
除检测治疗援助、手术治疗援助外,其中还特别提及了困难救助。作为“因你相伴”项目的补充援助项目,仅接受已入组“因你相伴”援助项目的血友病患者申请;经项目办公室审核批准入组后,可获得资金援助。患者每购买安佳因药满7.5万元或者达到250单位88支或1000单位30支,就可以申请2500元的资金援助,申请额度没有上限,时间为2023年自然年内产生的购药费用。
据“因你相伴”项目介绍,援助项目预计覆盖的区域包括但不限于以下区域:北京、河北、山西、天津、河南、安徽、湖北、湖南、陕西、甘肃、新疆、辽宁、吉林、内蒙古、宁夏、黑龙江、青海。
此外,界面新闻记者注意到,“因你相伴”项目没有把患者资金状况作为申请条件,且申请额度没有上限。
以界面新闻记者调查各地“因你同行”项目为例,该项目与“因你相伴”项目相似,但每个地区的补贴细各不相同。像在江西、四川等进行的项目,参与的血友病患者通过医保开出一定数量的安佳因后便可获得现金返还,而在广东进行的项目,参与的血友病患者则没有现金返还。
在广东地区,界面新闻记者则发现,神州细胞曾通过另一项名为德义慈善“神州友爱-血友病患者援助”项目完成现金返还。一位曾参与德义慈善“神州友爱-血友病患者援助”项目的血友病患者向界面新闻表示,在参与使用安佳音入组项目的三个月时间内,其每月可从相关资助项目中获得1000多现金补助。

一位江西地区的“因你同行”项目工作人员则向界面新闻记者表示,在一年时间内,患者通过医保开出一定数量的安佳因后便可获得赠药资格。若不想要这些赠药,可以二选一将赠药变成现金补贴6000元。“部分低保血友病患者会选择将赠药变成现金补贴。”
该工作人员还表示,除此外,还有一项罕见病补贴,补贴金额为2300元。患者每累计开出120支250单位的安佳因,即可获得一次2300元的现金补贴。
一位四川的血友病患者则向界面新闻表示,在四川,除开够30支安佳因获取的赠药补助6000元外,还有每月接受规范治疗开药的1000元生活援助。“按季度打款,一次3000元。加上赠药回补6000元,一年最多可拿18000元的现金补贴。”

该血友病患者还表示,每月1000元的生活援助是通过另一个名为“安心为你”的项目补贴。该项目也是由“因你同行”项目工作人员引导其使用。
据年报,2021年、2022年和2023年,神州细胞的公益慈善活动支出分别为2477万元、1.69亿元和4.03亿元,同比增长583.20%和138.48%。

同期,安佳因销售额分别为1.34亿元、10.03亿元和17.8亿元,同比增长646.71%和77.38%。
或涉嫌垄断竞争和骗保
必须说明的是,向患者补助资金是药企开展患者援助项目中一种具有争议的做法。其中存在两点风险。
据君合律师事务何凌云撰文的《关于处方药企业开展患者援助项目(PAP)合规性的一些思考》,其一是价格规范风险。国家对于药品价格有一系列规定和文件予以规范,医疗机构在招投标过程中亦受法律、内部政策和业内规范的多重规制,加上部分纳入医保体系药品的价格管控,处方药企业在患者援助项目中部分支援购药资金的做法可能事实上破坏上述规制体系带来的药价平衡。若患者援助项目的准入条件宽松,实际造成适应群体内的大范围“降价”,可能触及价格违规问题。
其二是恶意占领相关市场的垄断和不正当竞争风险。假设患者可适用药品存在竞品,加之准入条件宽松,“打折”的援助药品事实上获得了相较于其他竞品的竞争优势。处方药的终端用户“黏度”和依赖性极高,若处方药企业通过患者援助市场低价开拓相对市场,则将触及垄断、不正当竞争领域的违规问题。
神州细胞当然清楚前述提及的两类风险。只不过,为了销量,其还是选择了铤而走险。在电话咨询时,“因你同行”项目工作人员便提醒界面新闻记者,“相关补贴项目不能文字阐述,只能语音介绍。”

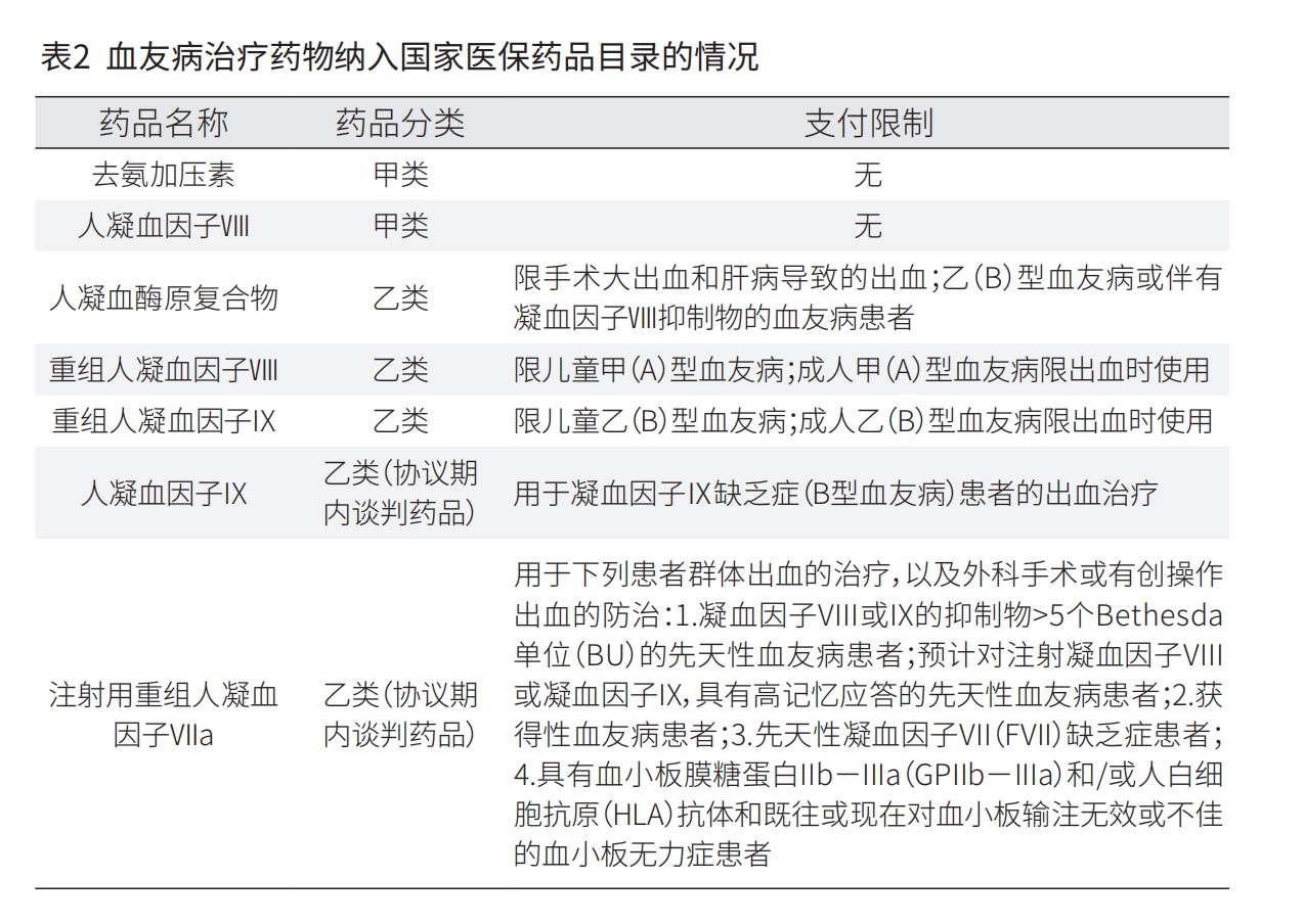
为减轻患者的经济负担,我国将目前血友病的主流治疗药物均纳入医保报销范围内。其中,罕见病药物的支付范围从“按需治疗”向“预防性治疗”扩展。例如,2017年的医保目录对重组人凝血因子Ⅷ的限制从原来的“严重出血时使用”,变更为“限儿童甲型血友病;成人甲(A)型血友病限出血时使用”。
此外,我国大部分统筹地区已把血友病纳入了门诊大病报销,由医保统筹基金支付。大部分地区还把血友病患者门诊自付费用中超过一定水平的部分纳入大病保险进行再次报销,显著降低了个人负担。
所谓门诊大病报销,即参保人患大病发生高额医疗费用,由大病保险对经城乡居民基本医保按规定支付后个人负担的合规医疗费用给予保障。

据界面新闻了解,大病报销方面,各地区的报销限额平均在40万元,报销比例在60%至90%,少数经济发达地区如上海、江苏等,实现了所有统筹地区不设报销限额。
截至现在,以200单位人凝血因子VIII平均价格395元为例,血友病患者平均报销比例达到80%以上。也就是说,血友病患者对人凝血因子VIII的每支自费的价格已降至79元。
不过,由于血友病药物支出费用高,除前述提及的患者自行负担较重外,医保基金也承受压力。
据《罕见病医疗保障机制研究:以血友病为例》,以西部某省为例,2020年血友病患者约500人,医保基金共支付约2000万元,居民医保患者人均支付4.2万元,职工医保患者人均支付3.3万元。从支付趋势来看,医保基金支出较上一年基金支出增加18%,医保基金支付血友病患者费用逐年增长,基金支出压力较大。
从安佳因的销售模式来看,其通过低价与现金补贴的行为诱导患者多开药便涉嫌薅医保基金的羊毛。特别是,其制定的每累计开出固定数量安佳因即可获得现金补贴的规则,涉嫌诱导患者超量重复开药。这或让本就紧张的医保基金更加承压。
华东地区某省血友之家相关负责人向界面新闻表示,其所在省份,不少血友病患者被这些“福利”吸引存在多开药的情况。据其对所在省血友病患者平均治疗费用的不完全统计,2018年,该省份血友病患者的平均治疗费用约8万,而到了现在,该省份血友病患者的平均治疗费用已提高至15万至20万。
该血友之家相关负责人表示,期间,在国内,从医学上来看,对于血友病治疗手段并没有发生颠覆性的改变。安佳因是目前唯一在销量上有具有颠覆性的产品。“截至现在,其所在省份共约1300名血友病患者,其中,四分之一至三分之一都已更换使用安佳因。”
据年报,2023年,250单位安佳因价格为700元至800元/瓶,1000单位安佳因价格为2000元至2400元/瓶。若以血友病患者平均报销比例达到80%以上为例,800元/瓶的250单位的安佳因其中有640元就由医保基金支付,2000元/瓶的1000单位的安佳因其中有1600元由医保基金支付。以此推算,2023年,安佳因销售额17.8亿元中有14.24亿元来自医保基金的支付。
评论