文|黑板洞察
导语
在中国经济和社会的飞速发展中,人们的生活方式和消费观念也在不断变化。特别是随着中产阶级的崛起,以高尔夫、网球等为代表的休闲健身项目逐渐进入公众视野,成为了人们精神生活的重要组成部分。其中,高尔夫这项被誉为“贵族运动”的体育项目,在中国的发展尤为迅猛。随着更多人对高尔夫运动的热爱和参与,高尔夫培训行业应运而生。从初级教练到专业培训机构,从基础技能学习到比赛策略指导,高尔夫培训行业正在全方位地服务着各类消费者。
01 跨越世纪:中国高尔夫运动的演进和转型
自19世纪末期,高尔夫运动在中国的土地上种下了第一颗种子。1984年,随着广东中山温泉高尔夫乡村俱乐部的建成投入使用,中国高尔夫运动迎来了新生。然而,在接下来的十年里,由于我国经济社会发展水平的限制,高尔夫运动的发展步伐相对缓慢。到1994年为止,全国仅有10家高尔夫球场,并且主要集中在北京、上海、广州、深圳等一线城市。
然而,随着社会经济的快速增长。2003年高尔夫产业更是达到了增长的高峰。全国各地纷纷建立起高尔夫球场和俱乐部,打球人口也逐渐增多。但这种快速扩张并非源于高尔夫球场本身的盈利价值,而是借助于房地产业的推动。2004年以来,政府对新建高尔夫球场进行了严格控制,并发布了多项禁令。尽管如此,全国范围内的高尔夫球场数量却在不断增加。甚至有些违规建设者以体育公园名义申请立项建设,并通过交罚款“名正言顺”对外经营。
2014年7月,《关于落实高尔夫球场清理整治措施的通知》发布后,全面清理整治工作正式启动。2015年3月30日,66家已被取缔的高尔夫球场名单被公布出来。到2017年,全国共有683个高尔夫球场,其中111个被责令取缔,18个被责令退出,47个被责令撤销,507个被要求整改。这场整治行动有效地遏止了我国高尔夫球场的无序发展,对高尔夫球的规范发展产生了积极影响。然而,高尔夫产业进入清理整顿期后,国内高尔夫市场景气度曾一度大幅下降,部分场地甚至关停。随着国内高尔夫运动从高阶消费向大众消费的转变,以及室内高尔夫等业务的不断创新,国内高尔夫产业规模开始稳中回升。
02 华丽转身:从专业运动到大众消费
中国的高尔夫市场正在经历一次深刻的变革。尽管全球范围内,我国高尔夫产业市场规模相对较小,但近年来,随着消费者对于这一运动形式的热爱和接受程度不断提升,我国高尔夫市场正在逐渐恢复活力,并朝着更加健康、更加多元化的方向发展。数据显示,2022年中国高尔夫产业市场规模已达到88.5亿元,同比增长5.2%,这表明我国高尔夫市场正在逐步扩大。特别是在高尔夫用品方面,其市场占比已达38.9%,显示出了快速增长的趋势。
从运动设施来看,尽管近几年我国的高尔夫球场数量有所减少,但其资产规模却呈现稳步增长。数据显示,2019年中国高尔夫球场资产规模从2018年的131.5亿元增长到138.8亿元,2020年则达到了151.1亿元。到了2021年,资产规模约为165亿元。这反映出我国在优化高尔夫资源配置上取得了显著成效。近几年,室内高尔夫得到了广泛发展。据统计,2021年国内室内高尔夫球馆数量已接近1000家。这一趋势不仅表明了室内高尔夫在市场中的地位日益提升,也反映出消费者对于这一运动形式的热爱和接受。根据中国高尔夫协会数据显示,截至2020年末,中国注册高尔夫球员已超过300万人。
值得注意的是,随着高尔夫俱乐部的不断发展,其经营和管理也取得了长足的进步,形成了一个多元化的产业经济链,涵盖了高尔夫旅游、房地产、酒店、健身娱乐、高尔夫器材、服装教育培训等多个领域。中国职业高尔夫运动员在国际上频繁打下佳绩,这些都为中国的高尔夫市场带来了更多的可能性。

高尔夫球运动在青少年群体中的发展趋势引起了体育界以及社会各界人士的关注。这项特色运动已被纳入休闲健身行业,并得到了国家政策的鼓励和支持,被视为休闲运动产业的重要组成部分,有望为产业发展做出巨大贡献。2020年的全国两会再次强调体教融合应重视体育在教育中发挥的积极作用。体教融合已经成为校企合作的一种形式,并通过丰富多样的活动提高了青少年对高尔夫球运动的认知和兴趣。相比于传统应试教育环境下的学校培训机构,素质教育为主的培训机构更容易被受众接受,并且能通过与赛事相辅相成来推动高尔夫球运动在青少年群体中的发展。
随着国家对校园教育全面化与多样化的倡导,高尔夫球运动开始走入校园。无论是大学、中小学还是幼儿园,都有越来越多的校园平台提供不同形式的高尔夫课程、兴趣班或培训班。这些多样化的形式吸引了更多学生关注和学习高尔夫球,从而推动了高尔夫球市场的发展。
03 市场爆发式增长:机遇与挑战并存
数据显示,从2013年到2022年,青少年注册人数从400余人增长到超过十万,赛事从30余场增加到817场,显示出高尔夫球运动在不断地发展壮大。然而,随着市场规模的不断扩大,高尔夫培训市场也面临着前所未有的机遇和挑战。
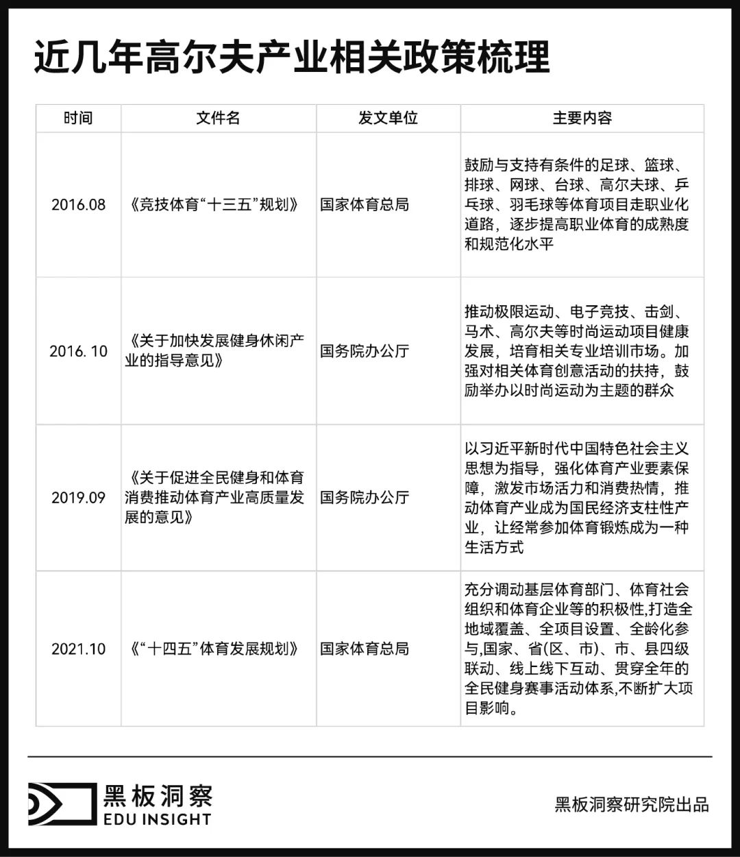
首先,从机遇角度看,政府对体育产业的支持力度加大无疑为高尔夫培训市场提供了良好的政策环境。近年来,国家体育总局发布了《关于推动全民健身和体育产业协同发展的意见》等文件,鼓励体育产业的发展,这为高尔夫培训市场带来了新的发展机遇。其次,儿童市场也是一个巨大的潜力区域。随着家长对孩子全面素质教育的重视程度提升,儿童高尔夫培训市场需求日益旺盛。不仅可以锻炼孩子的运动能力,还可以通过运动培养孩子的团队协作能力和竞争意识。甚至有的家长将高尔夫的训练放入到孩子的升学规划的重要一环。
然而,挑战也同样存在。首先是培训质量问题。目前高尔夫培训市场存在着良莠不齐的情况,一些培训机构质量参差不齐,给消费者带来了选择困扰。如何提供优质、专业的培训服务是一个重要挑战。其次是成本问题。高尔夫是一项相对昂贵的运动,从器材购买到场地租赁都需要较大投入。如何在保证培训质量的同时控制成本、定价合理以吸引更多学员是一个挑战。
随着市场规模的扩大,更多企业和机构进入高尔夫培训市场,竞争日益激烈。如何在众多竞争者中脱颖而出、建立自身品牌影响力是一个挑战。最后是技术更新问题。随着科技的发展,高尔夫培训也在不断引入新的教学方法和工具,如VR虚拟现实、AI人工智能等。如何把握这些新技术、将其融入到培训中以提升培训效果是一个挑战。
结语
总的来说,中国高尔夫培训市场前景广阔,但也面临着一些挑战。对于相关企业和机构来说,要抓住机遇,应对挑战,提供优质、专业的服务,并积极利用新技术提升培训效果,才能在竞争中脱颖而出。


评论