文|独角金融 谢美浴
编辑|付影
珠江人寿保险股份有限公司(以下简称“珠江人寿“)总经理一职尘埃落定。
5月15日,傅安平获批担任珠江人寿总经理。傅安平为保险业“老将”,曾任中国人民人寿保险股份有限公司(以下简称“人保寿险”)总精算师、党委书记、总裁。此外,傅安平还有丰富的监管经验,曾于中国保监会任重要职务。
操盘珠江人寿,傅安平面临的挑战不少。目前,珠江人寿的偿付能力报告只更新到2021年第四季度,2021年至2023年年报中并未披露具体业绩数据。
2021年,珠江人寿实现规模保费收入163.42亿元,较2020年增长68.67%;投资净收益为36.21亿元,较2020年下降0.7亿元;2021年净亏损4.08亿元,由盈转亏。
值得关注的是,除广州金融控股集团有限公司持股8.5%之外,珠江人寿还有5名股东来自上市房企合生创展集团(0754.HK)的朱孟依家族,合计持股比例超89.71%。

而中债资信在2022年6月出具的评级报告中指出,珠江人寿部分关联交易涉及房地产行业,且大量投资资产集中于股东方,或对公司投资形成一定拖累。
今年2月至4月,作为第二大股东,朱氏家族商业版图中的广东珠光集团有限公司(以下简称“珠光集团”)又连续出质了3笔珠江人寿股权,合计出质股权数额7.41亿元。
接下来,保险界“老将”将给珠江人寿带来哪些变化?
01 连续两年业绩“难产”,傅安平临危受命
2023年4月,珠江人寿发布公告称,由于该公司总裁胡国萍已达到法定退休年龄,根据珠江人寿第三届董事会第四十七次会议(临时会议)决议,胡国萍不再担任珠江人寿总经理职务。
时隔一年多,继任者终于落定。5月15日,金融监管总局广东监管局发布行政许可信息,傅安平获批担任珠江人寿总经理,这对困境中珠江人寿而言是一剂强心针。
傅安平是一名“60后”,1982年开始参加保险工作,是国内精算师考试的发起人和组织者之一,曾参与《中华人民共和国保险法》的起草和修订、《中国人寿保险业经验生命表(1990-1993)》的研制、国务院保险清理整顿小组工作和保险改革等工作。
此外,傅安平曾先后出任中国人民银行保险处副处长、寿险处处长,原中国保监会人身保险监管部副主任,中国人保寿险总裁,人保集团公司风险管理部总经理等职务,从业经验十分丰富。
2021年,傅安平退居二线,转任人保集团风险管理部总经理。如今回归前线,出任珠江人寿总经理,肩上的担子不轻。
今年2月,珠江人寿发布公告称,对其2019年第一期资本补充债券“19珠江人寿01”不行使债券赎回选择权,未赎回部分债券利率为7.25%。该笔债券发行规模18亿元,为10年期,发行人在第5个计息年度末有赎回权。

图源:珠江人寿公告
而珠江人寿2019年共发行了三期资本补充债,合计31.5亿元。目前,“19珠江人寿01”已宣告不赎回,而“19珠江人寿02”和“19珠江人寿03”两笔10年期债券,珠江人寿也在第5年末拥有赎回权,即将面临行使与否的抉择。
珠江人寿2021年第四季度偿付能力报告显示,其偿付能力已逼近监管红线,核心偿付能能充足率为52.02%,综合偿付能力充足率为104.04%;风险综合评级为C类,未达到监管标准。
2021年,珠江人寿实现规模保费收入163.42亿元,较2020年增长68.67%;投资净收益为36.21亿元,较2020年下降0.7亿元;2021年净亏损4.08亿元,由盈转亏。
实际上,珠江人寿2021年第四季度后就未再披露偿付能力报告,且2021年至2023年年报中并未披露具体业绩数据,所以目前整体业绩数据成谜。
2023年10月,珠江人寿深圳分公司还因财务数据不真实被国家金融监督管理总局深圳监管局处以罚款30万元,并对相关责任人警告并罚款合计10万元。
2023年年报中,珠江人寿原保险保费前5的产品合计收入102.45亿元,其中4款产品的主要销售渠道为银行保险部。

图源:珠江人寿2023年年报
而傅安平在人保寿险担任总裁期间,力推“从银保业务为主向个险业务为主转变”的经营策略,或许这也将成为珠江人寿未来的经营策略。
不过,与傅安平此前任职的人保寿险等企业不同,珠江人寿背靠朱氏三兄弟,家族色彩浓厚,以往的经验在这里适用与否还未可知。
02 背靠朱孟依家族,二股东连续3个月出质股权
珠江人寿成立于2012年,注册资本为67亿元。截至2021年末,珠江人寿总资产突破900亿大关,资产余额为949.38亿元,较2020年末增长128.5亿元,增幅达15.65%。
根据珠江人寿2023年年报,朱孟依家族对珠江人寿的持股比例仍占据压倒性比重。
来自广东梅州的朱孟依,依靠地产起家,一手创建了 合生创展集团与珠江投资,可以说是朱氏家族的“主心骨”,更是中国地产界的风云人物。2024年,朱孟依以425亿元财富居胡润全球富豪榜第530位, 在梅州上榜富豪中排名最高。
而朱孟依的哥哥朱拉伊(又名朱沐之)创建了以中医药产业为投资重点广东新南方集团有限公司(以下简称“新南方集团”);弟弟朱庆伊(又名朱庆凇)为上市房企珠光控股(1176.HK)实际控制人。
三兄弟的产业不断壮大,如今已涉及地产基建、医药、能源、金融、投资等多个领域。
具体来看,广东珠江投资控股集团(以下简称“珠江投资”)、广东韩建投资有限公司(以下简称“韩建投资”)分别为珠江人寿第一大股东、第四大股东,合计持有珠江人寿40.45%股份,这两家企业背后实控人为朱伟航。
珠江人寿第二大股东为珠光集团,持股比例20%,法定代表人、董事长为谢炳钊;新南方集团为珠江人寿第五大股东,持股比例10.3%。

图源:珠江人寿2023年年报
而合生创展集团2015年年报曾披露,朱一航、朱伟航为朱孟依之子,谢炳钊为朱孟依妹夫,为关系密切的关联方。加上衡阳合创房地产开发有限公司,朱孟依家族共计持有珠江人寿89.71%的股权。
依托朱氏家族,珠江人寿成立第三年便实现了盈利。
2015年,珠江人寿投资收益由2012年的93.15万元增长至24.42亿元,同期,珠江人寿赚取的保费收入仅为1.19亿元;2016年珠江人寿的保险业务收入飙升至150.93亿元。
不过,随着监管要求趋严,珠江人寿的保险业务收入也开始下滑,至2019年其保险业务收入降至33.11亿元。
这一阶段,保证珠江人寿盈利的源泉是年均超30亿元的投资收益。2019年,珠江人寿投资收益中不动产投资占比较高,旗下9家子公司全部为房地产企业。
值得注意的是,今年2月至4月,珠光集团已连续出质3笔珠江人寿股权,合计出质股权数额7.41亿元,质权人均为九江银行股份有限公司广州开发区支行。


图源:国家企业信用信息公示系统
而此前,联合资信评级报告显示,截至 2021 年末,珠光集团已将其持有的13.4亿股珠江人寿股权全部对外质押。
值得一提的是,珠光集团与珠光控股存在关联。
从亲缘关系来看,珠光控股董事会主席为朱孟依的胞弟朱庆伊,与珠光集团董事长谢炳钊同样存在亲属关系,但珠光控股披露关联方关系时,并未提及这一层,而称公司董事会副主席廖腾佳对珠光集团具有重大影响力。
截至2023年12月31日,珠光控股对珠光集团的贸易应付款项及应付票据合共899.2万港元;珠光集团对珠光控股的106.95亿港元借款提供抵押及担保;此外,珠光控股在中国的主要营业地点也有珠光集团无偿提供。
截至2023年末,珠江投资、珠光集团及新南方集团分别质押珠江人寿7.37亿股、13.4亿股及6.9亿股股份。

也就是说,2023年末,珠江人寿27.67亿股股份已被朱孟依家族质押,被质押股权占朱孟依家族所持股份比例为46.04%,占总股本的比例为41.3%。
03 “踩雷”房地产,珠江人寿如何脱困?
近年来,随着房地产市场迈入低迷期,朱氏家族面临着不小的挑战,今年3月,合生创展集团还与珠江投资进行了大规模组织架构合并。
2023年,合生创展集团地产板块销售规模大约325.83亿元,较2021年的517.36亿港元,已缩水上百亿。

图源:合生创展集团2023年年报
珠江人寿作为朱氏家族的一块金融拼图,也受到了影响。
联合资信发布的跟踪评级报告显示, 2021年珠江人寿保险业务收入增长,净利润由盈转亏,资本充足率下滑较为明显。主要原因是不动产投资规模相对较大,且投资持续亏损。
截至2021年末,珠江人寿投资资产总额为851.55亿元,其中不动产类投资、流动性资产、信托计划、权益类资产以及固定收益类资产占比分别为26%、20.07%、19.8%、18.94%、15.2%;逾期投资资产规模为30.94亿元,主要涉及房地产行业。
值得关注的是,2021年3月,珠江人寿还因项目子公司融资借款超过监管比例规定、保险资金违规用于缴纳项目竞拍保证金、关联方长期占用保险资金等违法行为收到了银保监会的行政处罚决定书。
在这则处罚中,可以窥见珠江人寿向朱氏家族产业输送资金的一角。
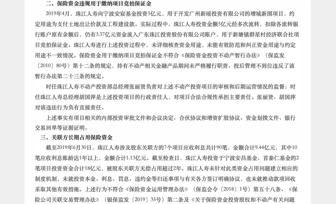
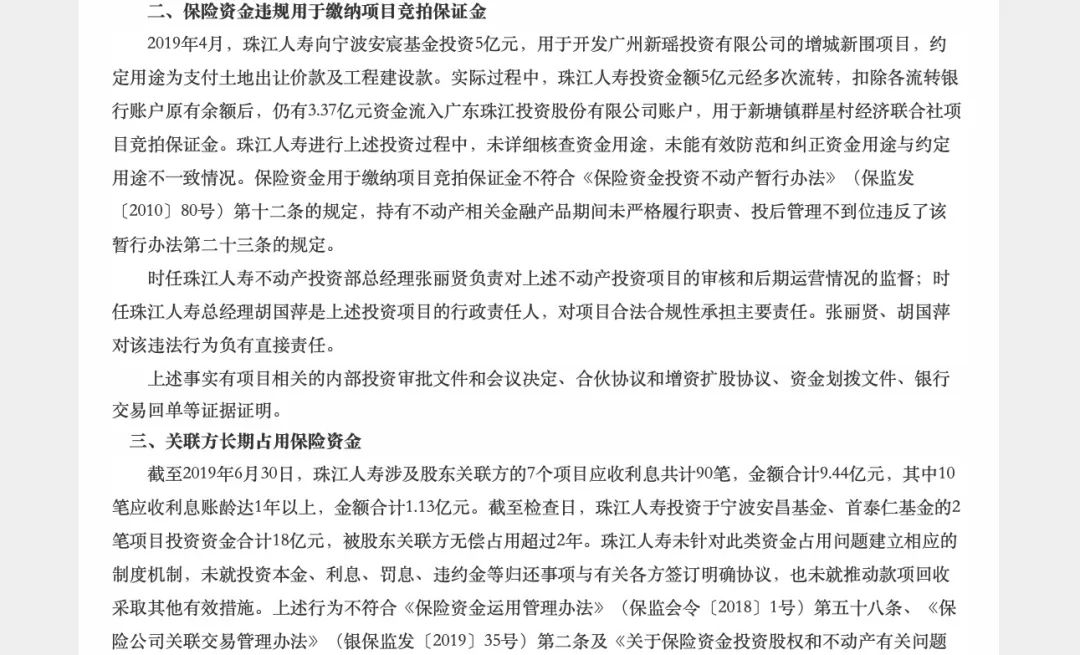
行政处罚决定书显示,2019年4月,珠江人寿向宁波安宸基金投资5亿元,用于开发广州新瑶投资有限公司的增城新围项目,约定用途为支付土地出让价款及工程建设款。
而实际过程中,珠江人寿投资金额5亿元经多次流转,扣除各流转银行账户原有余额后,仍有3.37亿元资金流入珠江投资账户,用于新塘镇群星村经济联合社项目竞拍保证金。

图源:国家金融监管总局
此外,截至2019年6月30日,珠江人寿涉及股东关联方的7个项目应收利息共计90笔,金额合计9.44亿元,其中10笔应收利息账龄达1年以上,金额合计1.13亿元。截至检查日,珠江人寿投资于宁波安昌基金、首泰仁基金的2笔项目投资资金合计18亿元,被股东关联方无偿占用超过2年。
中债资信出具的评级报告显示,截至2022年一季度末,珠江人寿的不动产和非标资产分别占比24.78%和19%,规模较大且占比较高,其中部分信托项目和股权基金底层项目出现逾期情况,合计金额约28亿元,公司将其列入关注类,但并未计提减值。
权益投资方面,截至2022年一季度末,珠江人寿权益类资产占比为16.51%,其中股票资产29.42亿元,占比3.32%;基金109.66亿元,占比12.36%。而珠江人寿持有股票市值在2021年以来出现较大不利变动,直接导致公司净资产规模持续下降,偿付能力充足率亦受到较大不利影响。
不过,珠江人寿在2023年年报中表示,截至2023 年底,公司不动产投资项目大部分位于一线城市和省会城市的核心地段,区位优势突出,房地产市场运行相对稳健。目前“关注类”资产项目资产占比较小且未出现显著减值迹象。
此外,珠江人寿持有的港股,因前期已进入价值洼地,2023 年已出现一定程度的反弹,全年获得正向综合收益;其投资的股权基金项目和未上市股权项目整体运营情况正常, 投向领域成长空间良好。
总体来看,珠江人寿面临内部转型升级发展需要,业务结构得到不断优化,但偿付能力、资产负债匹配管理等承压。
面对此番光景,临危受命的傅安平将如何力挽狂澜?评论区聊聊吧。



评论