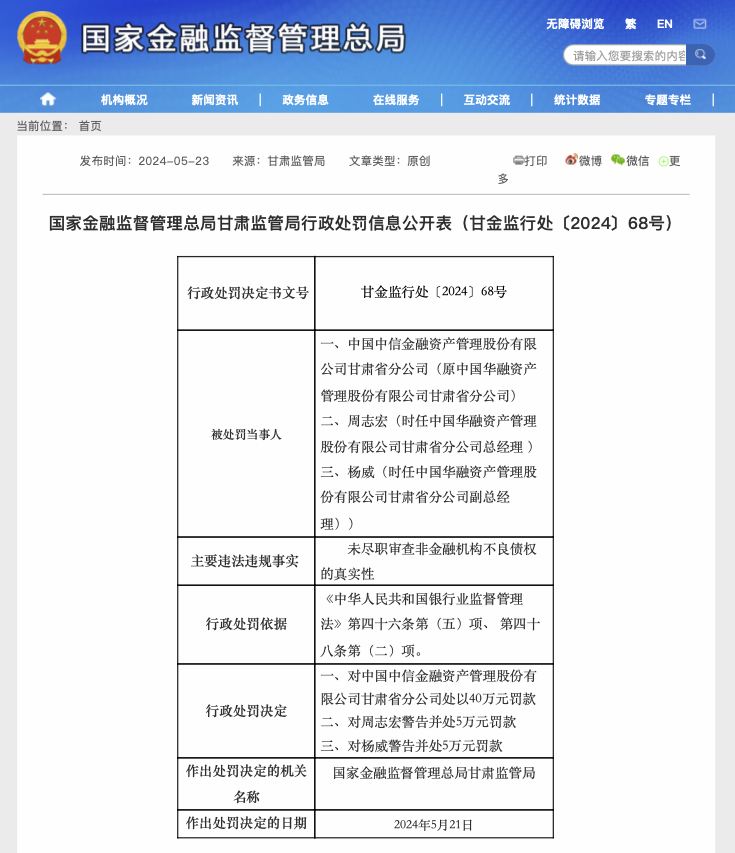
5月23日,国家金融监督管理总局甘肃监管局行政处罚信息公开表显示,因未尽职审查非金融机构不良债权的真实性,中国中信金融资产管理股份有限公司甘肃省分公司(原中国华融资产管理股份有限公司甘肃省分公司)被处以40万元罚款。时任中国华融资产管理股份有限公司甘肃省分公司总经理周志宏被警告并处5万元罚款,时任中国华融资产管理股份有限公司甘肃省分公司副总经理杨威被警告并处5万元罚款。

来源:界面新闻
5月23日,国家金融监督管理总局甘肃监管局行政处罚信息公开表显示,因未尽职审查非金融机构不良债权的真实性,中国中信金融资产管理股份有限公司甘肃省分公司(原中国华融资产管理股份有限公司甘肃省分公司)被处以40万元罚款。时任中国华融资产管理股份有限公司甘肃省分公司总经理周志宏被警告并处5万元罚款,时任中国华融资产管理股份有限公司甘肃省分公司副总经理杨威被警告并处5万元罚款。

评论