界面新闻记者 |
6月6日,*ST中期(000996.SZ)将进入退市整理期,公司证券简称将变更为“中期退”。
根据该公司6月5日发布的风险提示公告,其退市整理期为十五个交易日,预计最后交易日期为2024年6月27日;股票进入退市整理期的首个交易日不实行价格涨跌幅限制,此后每个交易日的涨跌幅限制为10%。公司股票终止上市后,将转入全国股转公司代为管理的退市板块进行股份转让。
面对难以逃避的退市命运,*ST中期中小股东试图“自救”。6月5日,该公司股东代表黄高林对界面新闻称,5月21日、6月1日,公司中小股东曾先后两次提交临时股东大会议案,均未获得公司进一步反馈及正式公告披露,“当时给公司打电话,公司明确回复说是收到了。”
6月5日下午,界面新闻致电*ST中期证券部。被问及前述中小股东提交议案情况,该公司相关工作人员对界面新闻称:“请股民直接跟我们联系吧”。
中小股东两次临时提案均未获公告披露

黄高林向界面新闻提供的两份议案具体内容显示:
5月21日,*ST中期合计持股3.3846%的王英杰、王英俊、黄高林等中小股东(持有上市公司11676976股份)拟提交《公司重组议案》,并增加2023年年度股东大会临时提案。该临时提案具体内容显示:
- 债务重组:大股东中期集团与主要债权人中金等协商,将部分短期债务转为长期债务或股份,以减轻短期财务压力。
- 资产剥离:上市公司出售或剥离汽车业务亏损包袱,加速引进集团现有的优良期货金融资产。
- 股本优化:上市公司向主要债权人中金等发行新股或可转债,增强公司资本结构,提升融资能力。
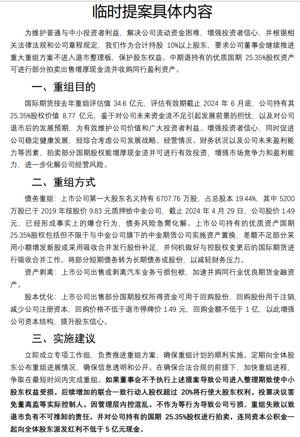
6月1日,*ST中期合计持有10.4591%的近200位中小股东(持有上市公司36084018股)再次提交临时议案并立即召开2023年年度临时股东大会。相关股东要求公司董事会继续推进重大重组方案不进入退市整理板,保护股东权益;中期退持有的优质国际期货25.35%股权资产可进行部分拍卖出售增厚现金流并收购同行盈利资产。该临时提案具体内容显示:
- 债务重组:上市公司第一大股东名义持有6707.76万股,占总股本19.44%,其中5200万股已于2019年按股价9.83元质押给中金公司,截至2024年4月29日,公司股价1.49元,已经形成事实上的爆仓行为,债务风险急需化解。上市公司持有的优质资产国期25.35%股权包括但不限于与中金公司旗下的中金期货公司实施资产置换,差额不足部分采用小额增发新股或采用吸收合并发行股份补足,并伺机做好与控股权变更后的国际期货进行吸收合并工作。将部分短期债务转为长期债务或股份,以减轻财务压力。
- 资产剥离:上市公司出售或剥离汽车业务亏损包袱,加速并购同行业优良期货金融资产。
- 股本优化:上市公司出售部分国期股权所得资金可用于回购股份,回购股份用于注销,减少公司注册资本,回购价格不低于退市停牌价1.49元,回购金额不低于1亿,以此增强公司资本结构,提升股东信心。
按照相关中小股东6月1日的最新提案,其建议立即成立专项工作组,负责推进重组方案,确保重组计划的顺利实施;定期向全体股东公布重组进展情况,确保信息透明和公开。在确保合法合规的前提下,加快重组进程,争取在最短时间内完成重组。
议案还指出,如果董事会不予执行上述提案导致公司进入整理期致使中小股东权益受损,后续增加联合一致行动人股权超过20%时将行使大股东权利,投票决议罢免董高监等,因管理层内控混乱、不作为等导致公司亏损、重组失败以致退市,其负有不可推卸的责任;此后还将提议对国际期货25.35%股权进行拍卖,连同资本公积金一起向全体股东派发红利不低于5亿元现金。
“我们主要希望能够和上市公司、控股股东、实际控制人等相关方面进行深入沟通。”黄高林对界面新闻称,希望*ST中期能够重视中小股东提出的相关议案和建议,及时进行反馈和沟通,应当将相关提案进行披露,“即便材料不符合或议案内容有缺陷,也应该进行披露。这样,大家退也退得明白。”
13年6次收购国际期货等资产未果
*ST中期前身是捷利实业股份有限公司,原主营是国际货运体系业务及塑料异型材生产经营业务,2000年7月18日在深交所挂牌上市。目前该公司主营业务为汽车服务业务。
2007年5月,该公司公布,拟4318万元收购中期集团旗下辽宁中期期货经纪有限公司(简称“辽宁中期”)90%股权;同年12月,该公司披露,拟2350万元收购中期集团旗下中期嘉合期货经纪有限公司(简称“中期嘉合”)49.67%股权。
2008年2月21日,这家上市公司正式更名为“中国中期”。随后该公司发布定增计划,拟募资25亿元,其中投资16.132亿元增资收购中国国际期货、3.24亿元增资收购中期嘉合、5.04亿元增资中期期货等相关股份。同年4月,该公司披露,拟2038.838万元收购国际期货18.53%股份。2009年10月,该上市公司控股子公司中期期货拟吸收合并中国国际期货和中期嘉合,并更名为“中国国际期货有限公司”。同月,其控股股东北京恒利创新投资有限公司更名为中期集团有限公司,姜荣成为公司实际控制人。
进入2010年,*ST中期拟进一步向控股股东等收购国际期货等资产的重组动作均告败。
- 2010年7月,该公司启动重大资产重组事宜,拟向本公司控股股东中期集团有限公司定向增发购买期货资产;大约一个月后,该重组便中止。此后,该次重组又分别于2011年7月、2012年1月重启,但最终于2012年6月终止。
- 2014年12月,该上市公司再次停牌,初步确定通过非公开发行方式收购中期集团项下优质资产。公司自2015年4月30日起开始重大资产重组停牌;随后于同年6月发布公告称,拟向中期集团等发股购买国际期货80.24%股权并募集配套资金;该事宜于当年10月终止。
- 2019年1月,该公司再次启动重组并停牌。结合最终重组方案,上市公司拟向中期集团等发股购买其所持国际期货超70%股权并配套募集资金不超12亿元,总交易价35.01亿元。该次重组于2021年1月最终告败,公司撤回发行股份购买资产并募集配套资金暨关联交易申请文件。
- 调整方案后,2021年1月,这家上市公司又停牌并重新启动收购动作。这一次,上市公司拟向中期集团出售除其持有国际期货的25.35%股份、中期时代100%股权及相关负债之外的全部资产和负债后,将吸收合并国际期货,还计划配套募资不超20亿元。该重组方案再次失败,公司于2021年11月终止筹划本次重组。
- 2023年6月,该公司再次发布重大资产重组停牌公告,仍拟向除中国中期以外的所有股东发行股票收购国际期货股权,并对国际期货实施吸收合并。2024年1月,因相关事项论证和落实无法按期完成,*ST中期撤回资产出售、吸收合并国际期货并募集配套资金暨关联交易申请文件。
期间,2022年,*ST中期业绩恶化,当年营收3178.17万元并亏损339.91万元,公司股票因此于2023年5月5日被实施退市风险警示;其当年财报被出具包含与持续经营相关的重大不确定性段的无保留意见审计报告。
2024年1月30日,*ST中期预计其2023年扭亏为盈。随后4月30日,该公司披露年报显示,其去年营业收入1106.92万元,同比下降65%,近三年收入持续萎缩;实现归母净利润800.69万元。然而,该份年度报告仍被其审计机构北京亚泰国际会计师事务所出具了带强调事项段、无法表示意见的审计报告。

除了对*ST中期持续经营能力产生重大疑虑外,前述审计机构指出,截至2023年12月31日中国中期对国际期货的长期股权投资账面价值为6.19亿元,持股比例25.3494%。中国中期对国际期货采用权益法核算,2023年度确认投资收益15,502,572.6元。2023年度审计过程中,该机构仅取得了国际期货未经审计的财务报表,但未能获取其他的审计证据及实施必要的审计程序,无法就该项投资的账面价值以及确认的投资收益获取充分、适当的审计证据,也无法确定是否有必要对这些金额进行调整。
*ST中期年报显示,会计师事务所出具的内部控制审计报告与董事会的自我评价报告意见不一致。据其说明,因中国中期资料保管分散、公司人员变动等,会计师开展2023年度内控审计时,未能对重要流程和控制环节获得充分的证据和测试样本,导致会计师无法对中国中期内部控制的有效性发表意见。

2024年一季度,*ST中期收入为0元、盈利223.02万元。对此,因年报中审计机构对投资收益出具的无法表示意见,该公司独立董事窦超无法确保2024年一季报投资收益数据的真实可靠性,因此按照审计报告的口径投反对票,无法保证季度报告内容的真实、准确、完整。而*ST中期则表示,公司负责人、主管会计工作负责人及会计机构负责人(会计主管人员)声明“保证季度报告中财务信息的真实、准确、完整”。
5月6日,*ST中期收到深交所下发的终止上市事先告知书。随后5月13日,该公司提交听证申请,于5月29日遭下发终止上市决定。
截至2024年3月31日,*ST中期股东户数合计26479户。
如下是黄高林向界面新闻提供的两份议案原文:



评论