文|独角金融 郑理
因一起正在筹划的股权收购事件,让西部证券(002673.SZ)和国融证券站在“聚光灯”下。
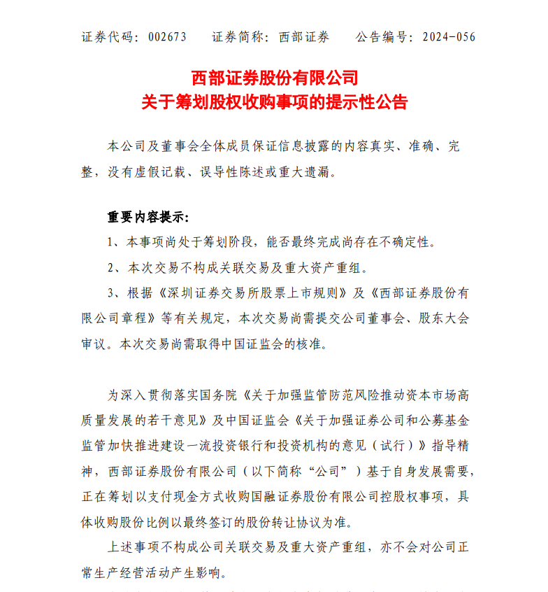
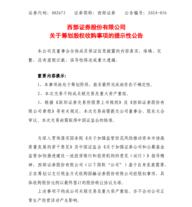
6月21日,西部证券公告称,正在筹划以支付现金方式收购国融证券控股权事项。当日,西部证券股价上涨4.8%,领涨A股券商板块。

图源:公告
本次计划收购前,无论是西部证券还是国融证券,都有过拟被收购与寻求收购券商牌照的“插曲”。
2021年,西部证券曾欲收购新时代证券,最终以失败告终。

2022年,国融证券控股股东北京长安投资集团有限公司(下称“长安投资”)试图向青岛国资68亿出售股权,但最终以收购“告吹”画上句号。更早之前,国融证券IPO未果,触发了控股股东长安投资的上市对赌回购义务,又因无力偿付对赌债务,该控股股东所持股权被冻结。
01 控股股东第二次萌生退意,能否如愿?
有媒体报道,据接近国融证券的业内人士透露,西部证券对国融证券的收购尽职调查工作在2024年4月就已经全面展开,相关准备工作已经进行了一段时间。
西部证券称,本次交易尚处于筹划阶段,交易方案仍需进一步论证和协商,交易存在不确定性。
这并不是国融证券控股股东第一次萌生退意。2021年4月,青岛国信拟收购国融证券,可谓“大手笔”。根据青岛国信彼时公告,已与协议各方签订了股权转让协议及增资协议,各协议金额合计68.42亿元,合计占公司2019年末经审计净资产的比例为21.59%,

来源:青岛国信
2021年4月7日公告根据协议,青岛国信收购国融证券控制权的每股价格接近6.15元/股,合市净率PB高达2.68倍。
有望奔向国资怀抱,最终却未能如愿。2022年1月12日,青岛国信对拟收购国融证券事宜进行了披露,“鉴于此次交易的先决条件未能成就,本次收购终止。”有市场人士分析认为,未成就的“先决条件”即交易没有通过审批。
国融证券2022年1月13日发布声明称,本次收购终止未对其正常经营活动产生不利影响,同时称将继续推进引入战略投资者工作。
此前,有市场人士分析认为,国融证券并非一家优质券商,如果青岛国信为了补充证券牌照,完善金融版图,68.42亿元的定价并不低。
据接近此次交易人士透露,此次接近双方达成交易合意的估值约为1.5倍PB。如果该消息属实,那么此次的估值较前一次下降约1.1倍PB,而目前市场猜测的这一估值仍然处于相对较高的水平。
截至6月20日,中证证券公司指数估值仅有1.16倍。再参考今年的其他收购案例,6月7日,浙商证券成功竞得同方创投所持有的国都证券约3.47亿股股份(占比5.9517%),成交价格约9.1亿元,折合每股2.62元。考虑到国都证券截至2023末的每股净资产约为1.84元,其收购价格对应的PB倍数约为1.42倍。
02 国融证券IPO无果,牵出对赌回购纠纷
2015年,国融证券因未能如愿IPO,触发了控股股东长安投资的上市对赌回购义务,也让此次与西部证券的“联姻”能否落地存在变数。
国融证券前身为日信证券,于2002年04月24日在呼和浩特市成立。彼时,日信证券的股东包括“北京长安投资集团有限公司”、“北京华联集团投资控股有限公司”、“内蒙古日信担保投资(集团)有限公司”等国内知名大中型国企,因此,当时还是国有控股。
从2005年开始,国融证券实控人侯守法通过长安投资代持国融证券原有股东的股份,拿下大股东之位。
2015年8月下旬,诸暨楚萦投资管理中心(有限合伙)(下称“楚萦投资”)以4元/股的价格从长安投资手中受让了5000万股国融证券股权,但彼时国融证券的每股净资产仅为1.43元。双方达成一致意见:如果国融证券不能在新三板市场挂牌,或者价格不能高于上述接手价格,则长安投资需要按照原价回购上述股份。
2016年,日信证券增资扩股、完成改制并更名为“国融证券”。杭州普润星融股权投资合伙企业等5家公司以4.98元/股的价格从侯守法旗下的长安投资手中受让了3.26亿股国融证券股份。长安投资承诺如果国融证券五年内未上市,则回购股份。但国融证券未将此事报告内蒙证监局。
当时,侯守法表示,改制更名,是公司历史上的一个重要里程碑,标志着国融证券新三板挂牌工作已进入实质性阶段。但至今,公司上市始终搁浅。
2020年7月,股东楚萦投资将长安投资告上法庭,要求长安投资回购国融证券股份。北京二中院2020年12月30日判决长安投资败诉,长安投资共计需向楚萦投资支付1.51亿元。不过,2021年7月29日,二审裁定驳回了楚萦投资的诉讼请求。
另一位股东天津吉睿也将长安投资推上被告席,此前已经申请冻结了长安投资旗下所持有的首创期货以及作为国融基金持股载体的上海谷若投资中心(有限合伙)的全部股份,冻结股权数额为9176万元,冻结期从2022年10月11日起至2025年10月10日。
2023年末,杭州普润针对国融证券IPO对赌补偿所提起的民事仲裁赔偿诉请获得胜诉。
若无力履行回购义务,长安投资则可能面临所持有的国融证券股权被拍卖的风险。
若以当时的4.98元/股的原价不加利息计算,回购共涉及款项约16.23亿元。这无疑给长安投资带来了压力。
除了上市对赌、股权代持等问题,国融证券近年业务经营和业绩表现也不尽如人意。
2019年,证监会称国融证券存在:风险控制流于形式;经营管理混乱、隔离要求没有落实;业务管控缺失,如对公司投顾产品缺乏有效监控等问题。限制国融证券债券自营业务6个月、暂停资产管理产品备案一年。
2020年12月31日,国融证券作为“18腾冲01”债的受托管理人,未能采取有效措施督促发行人规范使用募集资金,且未在云南监管局组织的自查工作中如实报告发行人存在将募集资金转借他人的情况,而被出具警示函。
2022年6月,证监会一连对国融证券开出三张罚单。因在担任上海富控互动娱乐股份有限公司出售上海中技桩业股份有限公司重大资产重组财务顾问过程中,未对标的资产的收入、关联交易及上市公司的对外担保等情况进行审慎核查,证监会要求国融证券合规负责人、投行业务负责人于指定时间接受监管谈话。
2022年12月21日,国融证券贵阳永安寺街证券营业部因经纪人在展业中违规收到贵州证监局的警示函。而在2023年1月5日,因在债券业务中违规,内蒙古证监局又对国融证券采取了责令改正的监管措施。
2023年1月10日,江苏证监局在其官网发文称,因国融证券在宏马物流推荐挂牌工作中未能勤勉尽责,对国融证券及项目负责人张志敏采取出具警示函措施。该案存在四大问题,包括内部控制制度不健全、财务基础薄弱,部分主营业务收入、暂估收入、成本确认依据不足,缺少对账单、托运单等依据文件。
2023年5月31日,中国银行间市场交易商协会在债务融资工具违规“自融”的调查中发现,有七家机构在相关债务融资工具的发行和交易环节涉嫌存在违规行为。其中有就包括国融证券等五家证券公司。
频繁的罚单,对券商自身声誉评价产生一定影响,也可能影响券商的评级表现。
2019年证券公司分类结果,其中国融证券连降5级,由BBB降至C,成为分类评级跌幅最大的券商。2020年为BBB,2021年评级为BB,下降一级。
截至2023年末,国融证券净资产42.16亿元,资产总额176.75亿元,两项指标分别排名行业第87位、第77位。
作为一家中小券商,国融证券以新三板业务见长。截至2023年末,新增推荐挂牌9家,新三板类项目持续督导264家,持续督导数量行业排名第4位。
业绩方面,自2016年以来,国融证券净利润和营收起落不定,不过整体呈增长趋势。
2022年国融证券亏损2.5亿后,2023年扭亏为盈,2023年营收9.97亿元,同比增长38.42%,合并净利润4185.34万元。
国融证券还拥有两张金融牌照,包括国融基金和首创期货,而国融证券、国融基金和首创期货的实控人,均为侯守法。
截至6月24日,国融基金管理的资产规模36.42亿元,尽管较2023年末下降2.2亿元,但成立7年来规模仅次于2023年末规模的较高水平。
另一张期货牌照——首创期货,公司成立于1996年,已经累计发行61只产品,资管规模约12.625亿元。
值得一提的是,国融证券控股股东因未产生的对赌债务纠纷,长安投资不仅所持有的国融证券股权被冻结,首创期货、国融基金的股权也被司法机关冻结。
财经评论员郭施亮分析称,国融证券与西部证券的“联姻”,补足短板、强强联合的需求强烈。但联姻背后,可能需要考虑的因素,包括政策环境变化、市场环境影响具体估值定价等。此外,IPO发行计划延迟,也可能会影响合并的效果,影响估值定价水平,公司是否选择更好的时机选择“联姻”有待观察。
03 千亿的诱惑
西部证券也曾有过一起计划收购券商的历程。2021年9月,西部证券曾与北京金控组成联合体,计划收购新时代证券98.24%股权,涉及金额高达130亿元。由于未能及时完成资料提交和缴纳保证金,这一计划以失败告终。最终新时代证券花落诚通集团,目前已更名为诚通证券。
如今,西部证券又将目光转向国融证券。此次并购成功后,最直接的效果就是提升西部证券的市场地位、跻身“千亿资产俱乐部”。
按方正证券非银金融团队的测算,若西部证券和国融证券合并,二者净资产将达到319亿元,排名提升至行业第23名,总资产规模将突破千亿。
新时代证券成立于2003年,2020年拥有上海、天津、北京、山东和深圳5家分公司,经纪业务管理总部下辖16省63家证券营业部,盈利能力远高于国融证券。
从业绩表现来看,西部证券2023年营收、净利双双增长,营收为68.94亿元,同比增长29.87%,归母净利润11.66亿元,同比暴增170.76%。受自营影响,当期,公司自营投资板块实现营业收入17.6亿元,同比增长173.71%。
收购计划未公布前,6月19日,证监会主席吴清在2024陆家嘴论坛开幕式上表示:“支持上市公司运用各种资本市场工具增强核心竞争力,特别是要发挥好资本市场并购重组主渠道作用,助力上市公司加强产业横向、纵向整合协同。进一步加大对创新企业的支持力度,鼓励加强产业链上下游的并购重组,支持相关上市公司吸收合并。”
对于西部证券来说,计划收购国融证券控股权,的确是一次实现业务扩张的机会,也是风险识别与应对能力的一次严峻考验,最终收购能否如愿,拭目以待。



评论