市场监管总局无条件批准黔晟国资收购习酒集团51%股权案

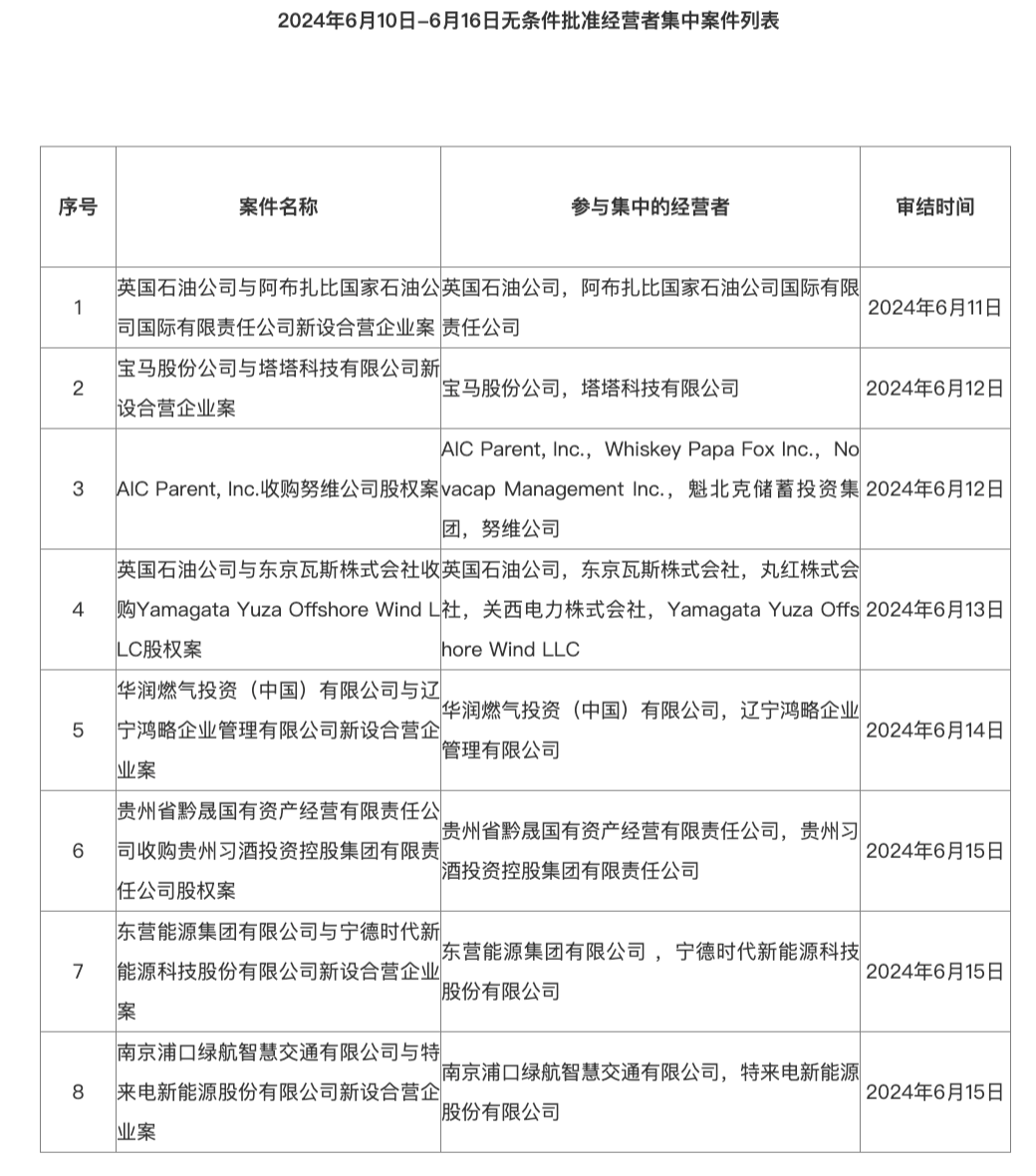
6月25日,市场监管总局反垄断执法一司网站发布2024年6月10日-6月16日无条件批准经营者集中案件列表。其中,市场监管总局无条件批准贵州省黔晟国有资产经营有限责任公司收购贵州习酒投资控股集团有限责任公司股权案。

根据此前案件公示,贵州省黔晟国有资产经营有限责任公司(下称“黔晟国资”)拟收购贵州习酒投资控股集团有限责任公司(下称“习酒集团”)51%的股权。交易后,黔晟国资将持有习酒集团51%的股权,贵州省国资委持有习酒集团49%的股权。

未经正式授权严禁转载本文,侵权必究。

评论

暂无评论哦,快来评价一下吧!