文 | 独角金融 姚悦
编辑 | 付影
国海证券(000750.SZ)多年前埋下的“雷”不断发出“声响”。
2024年上半年,国海证券两度计提资产减值准备——共计2.12亿元,直接侵蚀了公司1.458亿元的净利润。

图源:国海证券公告
拉长时间看,国海证券更在2018年以来至少15次计提资产减值准备,共计17.68亿元,致使净利润减少13.27亿元。
在国海证券所有计提资产减值准备的公告中,“股票质押式回购业务”频繁出现。
1、上半年计提资产减值2.12亿元,归母净利润1.51亿元
7月9日,国海证券发布公告称,2024年二季度计提资产减值准备1.46亿元。此次计提直接导致公司二季度利润总额减少1.46亿元,净利润减少1.09亿元。
这已经不是2024年以来的首次计提。4月29日,国海证券发布公告称,2024年一季度计提资产减值准备6575.05万元。该次计提直接导致公司一季度利润总额减少6575.05万元,净利润减少4931.29万元。
据此计算,2024年上半年,国海证券计提资产减值准备共计2.12亿元,直接导致公司上半年利润总额减少2.12亿元,净利润减少1.58亿元。
就在发布二季度计提资产减值准备的同日,国海证券也发布了业绩预告——2024年上半年,公司归母净利润1.51亿元,同比下降61.34%;扣非净利润1.46亿元,同比下降62.51%。

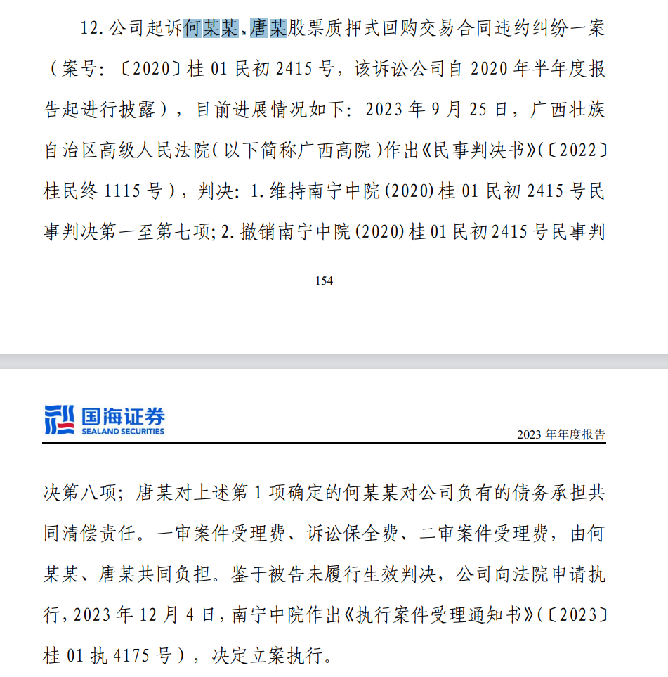
图源:国海证券公告
国海证券一季度归母净利润为0.94亿元。据此推算,国海证券二季度归母净利润为0.57亿元,环比下降39.36%。
“公司上半年主动克难攻坚,扎实推进各项经营管理工作,但受市场波动等多方面因素影响,公司权益投资、投资银行等业务收入同比下降,同时报告期内计提资产减值准备增加,公司整体业绩下滑。”国海证券在公告中表示。
拉长时间看,国海证券更自2018年以来已至少15次计提资产减值准备,除了2023年第1季度冲回资产减值准备金额共计5775.01万元,增加当期利润,其余12次均对当期利润形成侵蚀。
若以年计算,2018-2023年,国海证券计提资产减值准备分别为1.33亿元、4.33亿元、5.69亿元、4.22亿元、0.0041亿元(抵扣冲回),分别减少当期净利润1亿元、3.25亿元、4.27亿元、3.17亿元、0.0031亿元(抵扣冲回)。
将2024年以来计提的2.12亿元资产减值准备算在内,2018年以来,国海证券共计提资产减值准备17.69亿元,致使净利润减少13.27亿元。
“持续的资产减值计提不仅削弱了市场对公司未来盈利潜力的信心,还可能对公司的股价表现及信用评级产生连锁性的不利影响。”中国企业资本联盟副理事长柏文喜表示。
据Wind数据显示,国海证券股价于2015年6月5日创造历史峰值——盘中12.91元/股,此后整体下行。截至2024年7月18日收盘,报2.86元/股,总市值182.64亿元。
2、股票质押“踩雷”东方园林何巧女、联建光电何吉伦
在上述计提资产减值准备的公告中,“股票质押式回购业务”成为高频词。
例如,2024年二季度,国海证券计提资产减值准备1.46亿元。具体包括对5笔股票质押式回购交易进行计提,分别为5493.67万元、2263.1万元、1602.21万元、1448.39万元、1039.57万元,以及对其他股票质押式回购交易业务计提1228.14万元——这些计提共计1.29亿元。
国海证券2023年年报中披露的24项诉讼、仲裁中,有14项(同一诉讼对象算一项)涉及股票质押式回购业务,国海证券均为起诉方。
上述诉讼进展不一,一些诉讼于近两年立案执行、执行生效或开庭审理。而在不少诉讼中,国海证券也已陆续收到执行款。不过,这些执行款额度既包括起诉某有限公司股票质押式回购交易合同违约纠纷一案,2023年1月13日收到邕宁区法院划付的执行款——1.84亿元;也包括起诉陈某某股票质押式回购交易合同违约纠纷一案,2022年11月22日,收到南宁中院划付的执行款——361.3元。

图源:国海证券财报
此外,国海证券起诉某集团有限公司、以及杨某某、张某、樊某某的股票质押式回购交易合同违约纠纷的诉讼中,存在终本案件。
在国海证券上述披露中,并没有透露具体的被告方,代以“某某”。不过,在其他公开信息中,可以了解到国海证券的股票质押式回购业务涉及——东方园林(002310.SZ)创始人,也是昔日“浙江女首富”——何巧女。
据金融信息网站“智通财经网”报道,何巧女于2018年5月15日与国海证券开展了股票质押业务,共涉及质押公司股票5920万股,由于何巧女未能履行协议约定的义务,质权人向法院申请对何巧女持有的公司股票进行轮候冻结。
另据裁判文书网公布的一份判决书(案号(2022)京执复211号)中显示,贵阳中院(2021)黔01执3301号、4010号执行案件共冻结何巧女持有的东方园林股票2.02亿股,其中,4110万股质押给案外人——国海证券。而该案的执行人为唐凯、何巧女,唐凯为何巧女债务提供连带责任保证担保。

图源:裁判文书网
国海证券在2023年年报中,就披露了一项起诉“何某某、唐某”股票质押式回购交易合同违约纠纷的案件信息,案件进展为鉴于被告未履行生效判决,公司向法院申请执行,2023年12月4日,南宁中院决定立案执行。

图源:国海证券公告
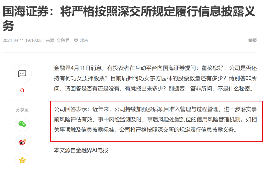
值得一提的是,据财经金融门户网站“金融界”4月报道,有投资者在互动平台向国海证券提问何巧女及东方园林质押股票情况,还强调“请别答非所问,请回答是否有还是没有,有就报出来多少?别搪塞,答非所问,不是什么秘密。”
对此,国海证券方面给出了较为官方的回应。

图源:“金融界”新闻报道
此外,通过国海证券2023年年报中披露的案号查询,可以确定“起诉何某某股票质押式回购交易合同违约纠纷”中的“何某某”为联建光电(300269.SZ)第二大股东(截至2024年一季度)——何吉伦。
国海证券披露了其与何吉伦涉及的4起纠纷进展——法院划付执行款3944.23万元、收到执行款1397万元,以及2起纠纷法院于2022年决定立案执行。
3、股票质押为何频“踩雷”?
香颂资本董事沈萌表示,股票质押业务属于券商为客户提供融资,而这类融资因为风险较不确定、所以利率较高,是券商的一项重要收入来源。
“股票质押的风险是股票价格的市场波动,一旦价格走低,客户又无法补充质押,就可能会被强制平仓,而在强制平仓的过程中,股价可能继续下跌,给券商带来不仅利息上的损失、甚至可能危及本金。”沈萌表示。“市场波动幅度大,造成质押业务的纠纷增多。”
“这些都是历史遗留问题。当年市场波动导致质押股票下跌幅度过大导致的,融资人直接放弃了回购或补充质押了,也是出于现实考虑,相当于变相减持了。”金乐函数分析师廖鹤凯表示,“这反应出选定标的的时候还需要更多专业支撑和相对审慎,有相关条款和措施能尽量避免风险发生。”
除了市场波动影响,柏文喜亦指出,国海证券在股票质押式回购业务中频繁“踩雷”,反映出公司在该领域存在一些问题,例如高质押比例,一些公司的股票质押比例极高,甚至超过50%。像海德股份的质押比例高达75%,国城矿业和ST雪发的质押比例也分别达到了70%和69%。高质押比例意味着一旦股价下跌,公司可能面临巨大的流动性风险。
值得一提的是,针对券商股票质押业务频繁“踩雷”,一位投行资深人曾对“财联社”表示,多家上市公司出现爆雷,也是券商的内控能力的一次次质检。“雷太多,踩到很正常,这是真金白银的提醒。”
柏文喜认为,公司需要加强对融资人尽职调查、标的证券管理以及融资用途与还款来源的管理。
2023年年报中,国海证券也表示,加强信用风险管理,对融资融券、股票质押式回购等信用业务的信用风险管理措施主要包括建立客户准入标准和标的证券筛选机制、量化的客户信用评级体系、分级授信制度、实时盯市制度、黑名单制度、强制平仓制度等。
此外,据Wind数据显示,国海证券股票质押式回购金融2015年开始快速增长,至2018年达到顶峰——83.71亿元,此后便趋于收缩,截至2023年末为28.4亿元,较顶峰时减少55.31亿元。

图源:Wind金融终端
国海证券在2023年年报中表示,近年股票质押业务规模连续下降,股票质押式回购业务的整体风险明显下降,截至2023年末,市场质押股票数量3533亿股,较2022年末下降11.87%(源自沪深交易所数据)。
据2024年一季报显示,国海证券也有多项数据实现正增长——资产管理业务手续费净收入4785.9万元,同比增长24.07%;经营活动产生的现金流量净额为130.25亿元,同比增长83.11%;资产总额759.31亿元,比上年末增长8.88%。
你认为国海证券未来多久能够消除股票质押业务相关的违约影响?欢迎留言评论。


评论