文|时代周报
暑期已然过半,教育市场仍然活跃。
7月19日,商务部公布今年上半年我国电子商务发展情况。其中,一个数据格外引人注意——AI学习机销售额增长达136.6%。
“双减”后的焦虑和技术快速迭代的趋势,叠加使得教育硬件需求不断扩张。AI的出现给火热的市场再添了一把新柴,互联网大厂、教育科技公司和老牌学习机设备公司纷纷下场。
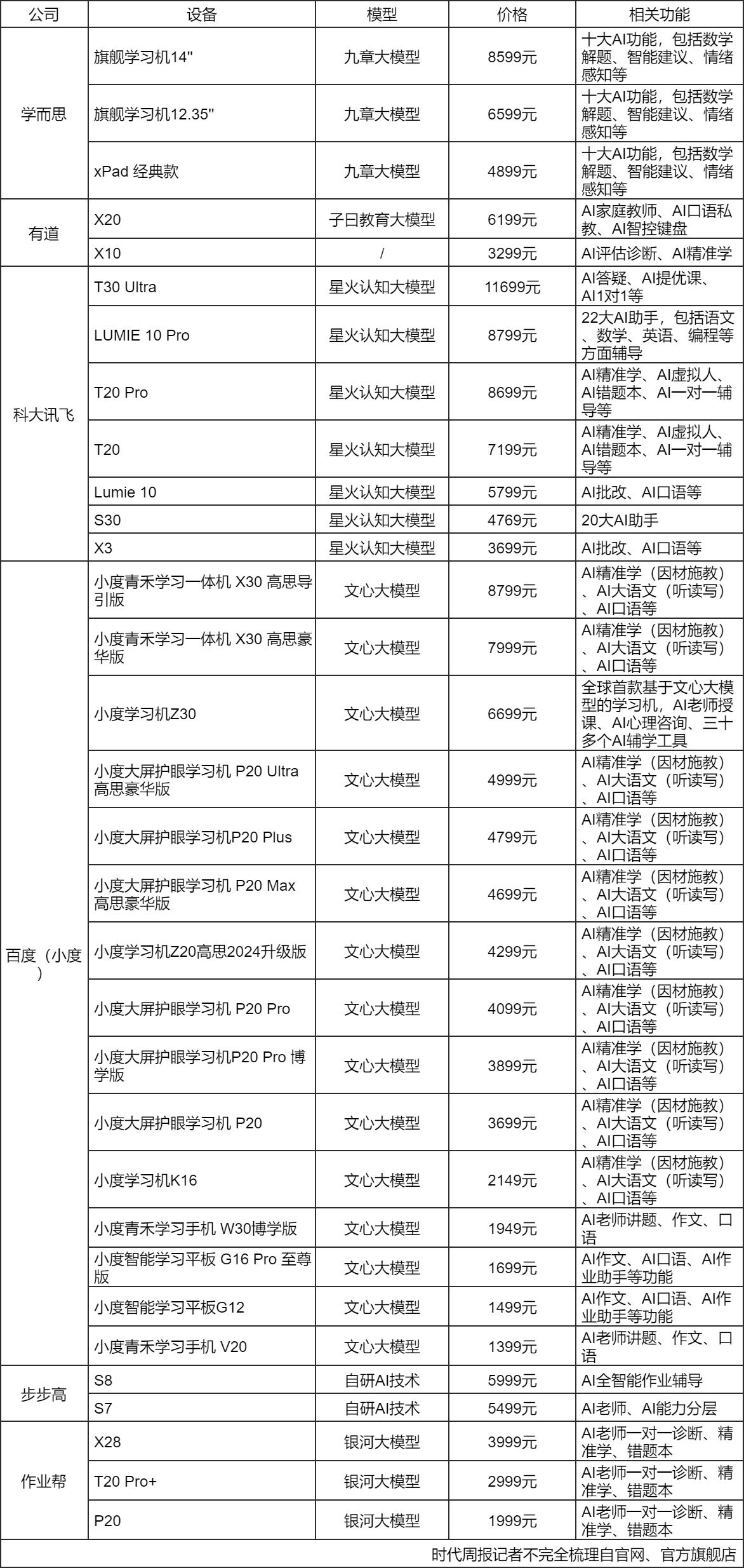
时代周报记者近日走访发现,好未来(TAL.N)、百度(09888.HK/BIDU.O)、作业帮、网易有道(DAO.N)、科大讯飞(002230.SZ)等厂商纷纷开发模型并投入应用。洛图科技数据显示,中国学习机市场2023年全渠道销量为472.1万台,同比增长8.1%。
AI应用元年,学习机厂商的红海扬帆。
省爹妈神器?
近日,时代周报记者走访了包括学而思、小度、科大讯飞在内的多家学习机销售门店。
目前,市面上的学习机基本上均宣称已搭载了AI大模型,比如小度采用的是百度的文心大模型,科大讯飞、学而思、网易有道则分别依托星火认知大模型、九章大模型和子曰教育大模型。
不过,这些产品的AI功能却大同小异。主要包括AI精准学、一对一口语陪练、作业批改、作文批改、AI错题本等等。
不同厂商的销售宣传重点也不尽相同。有着强技术背景的大厂玩家倾向于宣传其AI精准学、AI知识图谱的便捷及准确。比如科大讯飞、小度的导购都向记者介绍,借助前述功能,能够通过孩子之前的错题判断之后练习的重点。
“大模型将成为未来AI学习机竞争的主战场。”科大讯飞相关负责人在接受时代周报记者采访时提到,2019年科大讯飞在行业内首发个性化精准学,目前,该公司旗下学习机是市面上应用大模型功能最多的产品。
有教培背景的厂商则会重点提及其此前的教育资源积累。当被问及AI功能的优势时,一家学而思门店的销售人员告诉记者“我们的AI功能都是(有经验的)老师和技术人员一起开发的,其他(公司的产品)都没有。”
学而思的AI功能基于九章大模型提供。数学能力是其主要亮点,在今年2月在MathEval榜单的数学能力评测中排名第一。
然而,目前AI学习机的竞速并没有碾压级别的选手存在。洛图科技数据显示,2024年一季度,国内学习平板线上销量前五的品牌分别是学而思、小度、小猿、作业帮和科大讯飞,份额分别为14.2%、13.5%、12.2%、10%和10%。前五名商业背景各异,市场份额却非常相近。
艾媒咨询CEO兼首席分析师张毅认为,具有教育背景的厂商主要依托于其在专业教育领域的能力和积累的用户群体,在提供个性化、针对性和专业化服务方面具有先天优势。而大厂虽然目前并没有推出能够在市场上脱颖而出的拳头产品,但胜在技术基础扎实、资源能力也不错。“每个厂商都有其资源优势和体系优势,需要根据自己的特点和市场定位来发展,以满足不同消费者的需求。”
AI功能、学习资料之外,性价比是大部分用户关注的核心。时代周报记者在走访时候发现,性价比用户会锚定功能,在功能尽可能完备的基础上选择价格合适的设备。这时,屏幕大小、设备性能,如硬件配置、多余的软件应用就不会纳入考虑之内。
艾媒咨询数据显示,超四成的中国消费者接受的智能学习机价格范围为2001-4000元,超四成中国消费者最近一次购买学习机的价格范围为2001-4000元。
但据时代周报不完全统计,搭载AI功能的学习机大多价格在5000元以上,几家厂商的旗舰级学习机价格接近9000元,而内置星火大模型科大讯飞AI学习机新品 T30 Ultra,其12GB+1TB 版本价格上万。

同样的价位已经可以买到性能相当不错的手机或电脑,查资料、使用学习软件等需求也能通过这些设备实现。AI学习机为何能受到家长青睐而热销
“与线上、线下的培训相比,AI学习机的成本相对较低。”在张毅看来,AI学习机最显而易见的优点是提供了一个相对封闭的学习环境。
从学习机本身的功能设置上也能发现这一点。几乎没有学习机会不设置内部的“防火墙”——只有通过密码等验证程序,学习机才能够解锁应用下载、网页浏览等功能。
此外,护眼、正姿等也算“刚需”。在走访中,销售人员一般会主动向记者宣传不同设备对视力和坐姿的保护、调整功能,价格较高的设备一般会有更大、素质更高的屏幕。
“双减之后,学习机迅速爆红,这几年还是受到非常多家庭欢迎。”张毅告诉时代周报记者。艾媒咨询的《2024-2025年中国智能学习机市场趋势研究报告》显示,近七成的中国消费者比较看重智能学习机的AI功能。
市场战局焦灼
AI加持升级后的学习机,市场会更买账吗?
洛图科技数据显示,今年第一季度中国学习平板市场线上全渠道(含拼多多、抖音、快手平台)销量为68.9万台,同比增长79.9%。其中,学而思在销售量和销售额两个维度上均位居第一。从销量上看,紧随学而思之后的是小度、小猿、作业帮和科大讯飞;从销售额上看,小猿排名第二,紧接着科大讯飞、小度和作业帮。
从近日多家上市企业或机构预测的上半年成绩来看,学习机销量的势头仍然未减。
例如,据科大讯飞(002230.SZ)最新披露的2024半年度业绩预告,科大讯飞称基于“讯飞星火大模型”的智能硬件,在“618”电商节销量同比增长了70%。
7月16日,科大讯飞在投资者关系活动记录表中写道,其AI学习机持续保持高速增长势头,今年1-5月份销量增长超过100%,用户净推荐值持续保持行业第一。学习机是大模型在教育领域的典型应用,科大讯飞去年在学习机上落地大模型技术,今年6月进一步升级了AI1对1答疑辅导功能。目前,T30Ultra、T20系列、S30均完整配备了这些大模型功能。
对于传统教培企业而言,智能学习机业务正迅速填补因“双减”政策调整和市场变化带来的收入缺口。
7月9日,交银国际发布研报指,预计学而思母公司好未来(TAL.N)2025财年第一季度收入3.9亿美元,同比增42%(人民币口径28亿元,增48%)。分业务来看,素养收入同比将增长63%,网校和高中收入同比增长8%和14%,而内容解决方案(包含图书和硬件)是增长最大的板块,为77%。
交银国际表示,今年5月好未来推出新品“学而思学习机经典版2024”,上线至7月4日,新款学习机抖音销量7500-1万台,销售额4000万-5000万元,相较此前其他版本发布后销量提升情况,预计未来1-2个季度销量仍有提升可能性。
交银国际引用蝉妈妈数据显示,今年截至2024年5月,学而思学习机产品在抖音平台销量估计约7-8万台,其中新款占比9-18%,学习机硬件产品销量表现以及该季度大屏销量占比仍大,将继续拉动公司硬件收入增长加速。
7月14日,申万宏源发布研报称,新东方(EDU.N)的教育业务强势增长。其中,预计学习机订阅用户数约18万人,同比增长82%。
申万宏源提到,非学科素养业务的高增和学习机业务活跃用户数的持续景气,都源自“双减”后教培市场供需格局优化的结果。新东方将通过产品矩阵,在小学阶段提供素养班课,而初中阶段推出学习机订阅服务来满足不同学段学生需求,从而延长客户的生命周期。素养教培和学习机业务构成的新业务收入2.63亿美元,同比增长70%。
能否冲破“不可能三角”
处在AI应用元年,技术与教育的融合更加紧密且迅速。
AI加持的教育软硬件,真的能实现因材施教吗?AI是否足够安全?人类学生的学习能力,是否会因为过度依赖AI而下降?市场扩张下,这些疑问也一一浮现。
事实上,一直以来,业界对于搭载大模型的AI学习机褒贬不一。目前业界暂时没有比较权威的方法考察AI学习机的性能。社交平台的用户评价中,AI学习机功能强大与AI功能用处不大的评论并存。
多鲸教育研究院指出,教育智能硬件行业标准难确立、难统一,导致大量产品只能聚焦于单一场景,难以形成规模效应。
艾瑞咨询在《2024年AIGC+教育行业报告》中指出,AI学习机的风险主要来自两方面:其一是技术依赖可能削弱学生的自主学习动力和批判性思考能力;其二学生的隐私风险如何规避、内容安全如何保证等问题也等待回答。
针对幻觉问题和实现个性化的问题,学而思相关负责人在接受时代周报记者采访时介绍,公司在产品开发过程中结合了检索增强生成(RAG,Retrieval-augmentedGeneration)技术,使所有知识内容具有一致性;另一边是用户画像库,解决个性化问题。
尽管围绕AI学习机还有诸多争议,但AI融入教育已是不可逆趋势。
教育部党组书记、部长怀进鹏在7月19日上午的新闻发布会上表示,要打造中国版人工智能教育大模型,探索大规模因材施教、创新性与个性化教学。
在《2024-2025年中国智能学习机市场趋势研究报告》中,艾媒咨询指出,八成的受访者表示看好智能学习机行业前景。
AI教育不会止步于学习机,在生成式AI加持下,诸多个性化学习需求都将得到满足。
科大讯飞相关负责人在接受时代周报记者采访时指出,大模型的理解、交流能力和输出内容的准确度都很高。比如,在AI虚拟人一对一练口语这种场景下,学习机能及时反馈,做出切换语言、持续引导、实时纠错等反馈。“这是真人家教很难做到的。”
“教育是大模型最好落地场景,AIGC在教育领域空间应用广阔。”网易有道相关负责人在受访时指出。据他介绍,有道以子曰教育大模型为基座,一年内推出了10余个应用,并将这些应用落地到有道HiEcho、有道小P、有道趣动屏B端C端产品中。
学而思学习机负责人赵璞铮认为,教育行业存在一个个性化、高品质、大规模难以共存的“不可能三角”。“一对一的高品质、个性化教学难以大规模推广,网校等大规模、高品质教育又难以做到个性化。”
“但是,大模型的出现为打破这个困境带来了转机。”学而思相关负责人在接受时代周报记者采访时指出。“我们希望借助AI的力量,让教育产品‘三足鼎立’成为现实。”


评论