不知你注意到没,海底捞一些门店换了新Logo?不仅如此,其2.0升级版形象店也在上海悄然试水。值得一提的是,其背后操盘者是著名的咨询公司华与华,在此之前它在餐饮业最有名的案例是西贝。仔细看海底捞这半年来的一系列动作,你会发现,这位以稳著称的餐饮业一哥,正在积极地寻求改变和赢得年轻人。
网友:我可能遇见了假的海底捞
上个月,有网友发微博并@海底捞火锅,表示“这家海底捞的logo怎么不对呢”,感觉好像去的是假的海底捞。

而最近有类似疑问的显然并不止这一位网友,海底捞火锅官微干脆在某评论中正式回应,以安各路真爱粉和吃瓜群众的心:海底捞还是那个海底捞,我们只是启用了新logo。

原来如此。上个图来看看新旧对比——

海底捞启用新logo之后,相应的还有门店和整体形象的升级。

比如上海大华这家全新的海底捞门店。在餐饮业“同一城市都在玩一店一景”的大背景下,海底捞也在尝试打破统一形象,给顾客新鲜感。
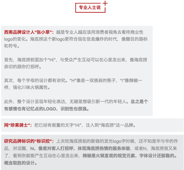
华与华打造的经典案例有很多,知名的有葵花药业、360、三精、黄金酒、克咳、田七等。因为服务西贝,华与华这两年在餐饮圈内知名度陡升。它会给海底捞带来哪些改变,显然值得期待。
配合形象升级,海底捞子品牌“海底捞外送”,也专门推出了全新的吉祥物。“讨好”更容易喜新厌旧的年轻人,也让海底捞的整体视觉符号呈现更时尚化的节奏。

作为中国餐饮业的“带头大哥”,海底捞的一举一动都会引发关注。这次的新logo和新门店,也引起了吃瓜群众和业内人士的热议。



形象升级的背后
据内参君了解,其实这次LOGO升级从2016年6月就开始了,海底捞陆续在新开店面中启用了新设计。但奇怪的是,此前并没有引发舆论关注。如果此次不是网友@其官微及官微从侧面回应,很多人竟然并没有意识到餐饮一哥在悄悄“变脸”。
除了形象升级,内参君梳理后发现,几乎是在半年内,海底捞在提升品牌力、赢得年轻人上,频频尝试。
比如,在海底捞火锅的官方微信上,“10万+”爆款已经成为一种新常态。
2016年七夕,《爆笑:我经历的9个男人》微电影刷屏朋友圈。
当很多餐企的官微在绞尽脑汁写各种蹭热点的文案时,海底捞把自己变成了热点。不仅用微电影这种新形式吸引了更多人的目光,选取的主题也非常有共鸣。

比如,针对单身狗的温暖措施,已经成为很多人PO微博和朋友圈的新主题。不得不说,为了跟90后95后甚至00后打成一片,海底捞真的很拼。

比如,2016年10月,海底捞植入浙江卫视《我是创始人》真人秀节目。董明珠、任泉等大咖来海底捞当服务员。增加品牌话题度的同时,也为海底捞吸粉无数。

不管别人怎么看,在内参君看来,这个手笔创了餐饮业之先——要知道以往冠名热门电视节目的都是美的、加多宝这类企业,而餐饮业的营销往往被认为“不上台面”。而海底捞这次的动作,无疑扩大了在全社会、全行业的影响力,大大提升了品牌力。
结语
虽然“海底捞2.0版”门店已试水,但在外界看来这其实依然是在测试市场。昨日海底捞相关负责人也跟内参君表示了类似观点:“目前只在上海放出一家店,测试一下市场的反应,并没有最终完全敲定。”
其实可以看出,无论进行logo、门店形象升级,还是在营销抑或产品记忆点打磨上的尝试,海底捞都是很低调的。
当不创新就死已经成为餐饮人的共识,作为行业风向标的餐饮巨头的品牌升级,往往不是“一夜骤改”的颠覆式改变,很多时候是在细节里低调的改革和微创新。
所以,海底捞“变革”带给餐饮人的思考, 不仅仅是变的趋势、必然,而是“变”的本质到底是什么。



评论