券商中国记者获悉,始于去年底的一场针对在港中资券商客户子账户的检查行动,近期将结束。包括粤海证券等5家中资券商的在港子公司将受罚,普遍罚款约300万港币。这次遭处罚的,除粤海证券外,其他4家主要是大陆中型券商的在港子公司,影响可能并不小。
多家在港中资券商评论此次检查时认为,“客户子账户的检查行动属于反洗钱范畴,存在的问题原本是行业惯例和灰色地带,现在突然被香港证监会严管,这属于一件不大不小的事情。”
灰色地带被严管
知情人士称,本次香港证监会展开检查的背景是,香港证监会领导在去年底变动后,为规范市场、加强监管,开展针对中资券商客户子账户的检查行动。
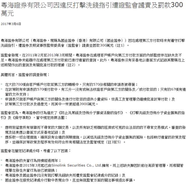
香港证监会对粤海证券,现改名为国金证券(香港)的一份处罚显示,在2011年2月至2013年3月期间,粤海证券在处理客户账户向第三方付款方面的内部监控存在缺失及不足。粤海证券不能显示在处理第三方付款前已进行适当的查询。
此外,粤海证券没有妥善地以书面方式记录其声称在上述期间作出的查询及有关批准付款的理据。

具体而言,香港证监会在对粤海证券的调查中发现:
1、在大约700项由客户账户付款至第三方的转账中,只有约570份相关申请表被寻获;
2、在附有申请表的570项付款中,有三分之一没有或无法核证客户与第三方的关系及/或付款目的;只有约67项有适当的文件支持;
3、申请表只就客户账户与第三方的关系及进行付款目的提供小量资料,但员工及管理层仍继续批准该付款;
4、第三方付款涉及过亿元,而其中一宗更超过3900万元。
香港证监会认为,粤海证券的行为违反了《防止洗黑钱及恐怖分子筹资活动的指引》、《打击洗钱及恐怖分子资金筹集的指引》及《操守准则》,当中规定持牌法团:
1、应特别留意所有复杂而不寻常的大额交易,以及所有缺乏明显的经济或可见的合法目的的不寻常交易模式。审查发现及结果应以书面方式妥善记录;
2、应采取一切合理措施,确保设有合适的保障措施,以减低洗钱及恐怖分子资金筹集的风险,包括执行适当的政策及程序,并确保该政策及程序有效和符合所有相关法定及监管规定。
知情人士透露,5家受罚的在港中资券商存在的问题大同小异,比如某在港中资券商的问题性质就与粤海证券相同,皆是由于内地客户的子账户向第三方转账的过程中,内控存在问题。

5家中资券商受罚
知情人士透露,本次香港证监会的检查范围为在港中资券商,因此受罚的5家券商也全部为在港中资券商。
值得一提的是,本次香港证监会检查中发现的问题并非十分严重。据多家在港中资券商透露,上文所述子账户操作方式,在当时是业内的通行方法,属于灰色地带。
另据知情人士透露,除粤海证券的处罚已公布外,对其他4家中资券商的处罚声明预计下周发布,罚款金额预计300万港元左右,并遭香港证监会谴责。
一位在港中资券商人士表示,既然问题不是十分严重,香港证监会对各家中资券商的处罚也会酌情减轻。
香港证监会在对粤海证券厘定纪律处分时也证明了这一点。香港证监会表示,在决定对粤海证券的处罚时,主要考虑了以下因素:
1、粤海证券的失当行为持续超过两年;
2、粤海证券自2015年3月起已由Sinolink Securities Co.,Ltd.拥有,而上述缺失归因于前任高级管理层,相关管理层在发生失当行为后已被撤换;
3、粤海证券及国金证券均没有就打击洗钱缺失而遭受证监会纪律处分的纪录;
4、国金证券在接受纪律处分行动中表现合作,且并无就监管方面的关注事项提出争议。
来源:券商中国



评论