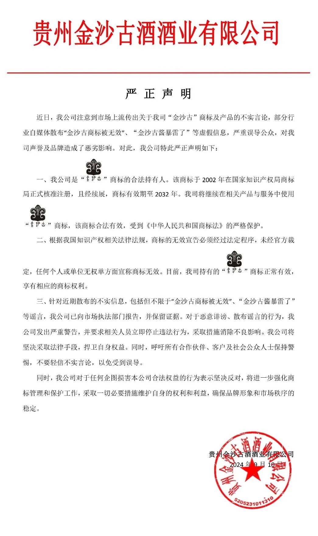
9月10日晚,金沙古酒发布声明称,针对近期散布的不实信息,包括但不限于“金沙古商标被无效”、“金沙古酱暴雷了”等谣言,公司已向市场执法部门报告,并保留证据。对于恶意诽谤、散布谣言的行为,公司发出严重警告,并要求相关人员立即停止违法行为,采取措施消除不良影响。公司将坚决采取法律手段,捍卫自身权益。

来源:界面新闻
9月10日晚,金沙古酒发布声明称,针对近期散布的不实信息,包括但不限于“金沙古商标被无效”、“金沙古酱暴雷了”等谣言,公司已向市场执法部门报告,并保留证据。对于恶意诽谤、散布谣言的行为,公司发出严重警告,并要求相关人员立即停止违法行为,采取措施消除不良影响。公司将坚决采取法律手段,捍卫自身权益。

评论